ESpec - мир электроники для профессионалов


Horizont 29CF54S шасси ШЦТ-777М греется БП

  Список форумов » CRT-телевизоры

Следующая тема · Предыдущая тема
АвторСообщение
zavjalov 
Бывалый
Сообщения: 80
 
Сообщение #1 От 10/06/2012 09:57 цитата  

Добрый день.Телевизор Horizont 29CF54S шасси ШЦТ-777М.Состав : UOC - TDA9365PS/N3/3/1961 / TDA9365PS/N3/5
Memory - M24C08
SMPS - TEA1506P & STP5NK60Z
TR Chopper - E42-777A
SAW - K3959D & K9356M
Vertical - TDA8359AQ / TDA8359J
Sound - TDA7057Q / TDA7057AQ
Stereo - STV8216D & ISD5116S
Tuner - KS-H-148EA
TV/AV - TEA2114
Tube -
FBT - 1342.0065A
HOT - ST1803DHI
RGB Amp. - TDA6107JF/N3.
После грозы.Вылетел Шим и транзистор в БП.После их замены ТВ заработал, картинка нормальная, напряжения на выходе БП тоже в норме , но греется транзистор в блоке питания и после 5 минут работы вылетает.В ДР работает нормально.В БП заменил уже всё что можно кроме ТПИ.Может кто-то подскажет куда рыть , а то все мысли уже закончились.

ДОБАВЛЕНО 10/06/2012 11:05

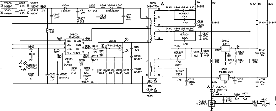
Схема БП

  n517-1_big.gif  47.98 КБ  Скачано: 900 раз(а)
MASTER+ 
Фанат форума
Сообщения: 3299
 
Сообщение #2 От 10/06/2012 10:09 цитата  

zavjalov, смени полевик на качественный.
zavjalov 
Бывалый
Сообщения: 80
 
Сообщение #3 От 10/06/2012 10:11 цитата  

Полевик ставил и 5NK60 и BUZ90 , на лампочку тоже самое, греется.....
MASTER+ 
Фанат форума
Сообщения: 3299
 
Сообщение #4 От 10/06/2012 10:12 цитата  

zavjalov писал:
и BUZ90

улыбка
Включи в дежурку.
zavjalov 
Бывалый
Сообщения: 80
 
Сообщение #5 От 10/06/2012 10:14 цитата  

В дежурке работает ,но на долго не оставлял...

ДОБАВЛЕНО 10/06/2012 11:17

В дежурке тоже греется , но меньше.
Morlock 
Шкуродёр
Шкуродёр
Сообщения: 5220
Morlock
 
Сообщение #6 От 10/06/2012 12:00 цитата  

Ну так поставь нормальные 10NK80 и забудь. Если сам ШИМ и обвязка ШИМа (по 3й ноге принудительно менялось?) исправна, то скорее всего транзисторы берёшь перекат.

Перейти: 
Следующая тема · Предыдущая тема
Показать/скрыть Ваши права в разделе

Интересное от ESpec


Другие темы раздела CRT-телевизоры

K
RFT


Rambler's Top100 Рейтинг@Mail.ru liveinternet.ru