| Автор | Сообщение |
|
lapa
|
SMPS - STR-S6309 & 2SC3886A & SE120
TR Chopper - Z0505CE
SAW - K7959WE & K7960WE
Secam - TA8763Z
Video - X969CEN1 (IX0969CEN1)
VIF/SIF - LA7555
Vertical - LA7838
Sound - MC13500 (TA8211A) & µPC1891ACY
SIF - TA8710S
Tuner - VTSS681
Band - X0260C
TV/AV - TA8742AN
Tube - A59KFS67X + H1763CE
FBT - F1892N1 / F1896CE
HOT - 2SD1554
Телевизор работает ,но ДМВ нет звука. На метровых есть.
Картинка чёткая.Немогу понять где отсекает звук.
http://monitor.espec.ws/viewtopic.php?t=155304&sid=f78b61e17211340c6645ca4ac8fe16bd
[img] [/img]
Нужно правильное напровление.Если кто сталкивался прошу Вас обьяснить где рыть.
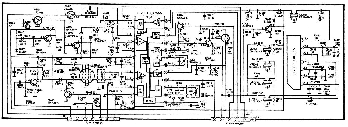
SIF.jpg 151.72 КБ Скачано: 476 раз(а)
|
|
JYRIJJ
Спец-агент
Сообщения: 4741
|
| lapa, В какой системе нет(идет) звук? |
|
igor.phoenix
Юный радиолюбитель
Сообщения: 1416
|
| Наверное накрылся один из фильтров ПЧЗ |
|
|
lapa
|
| igor.phoenix писал: | | Наверное накрылся один из фильтров ПЧЗ |
PAL
ДОБАВЛЕНО 13/11/2013 17:07
| JYRIJJ писал: | | lapa, В какой системе нет(идет) звук? |
PAL |
|
LordLostr
Модератор
Сообщения: 8673
|
| lapa писал: | JYRIJJ писал:
lapa, В какой системе нет(идет) звук?
PAL |
Да уж...!  |
|
igor.phoenix
Юный радиолюбитель
Сообщения: 1416
|
Не то слово.
lapa, с каких это пор PAL является стандартом звука? |
|
виктор-теледоктор
Фанат форума
Сообщения: 13900
|
|
валентин-сибиряк
Фанат форума
Сообщения: 9032
|
| lapa писал: | JYRIJJ писал:
lapa, В какой системе нет(идет) звук?
PAL |
Ну тогда надо его переключить в Mesecam
lapa,ты не сказал,звука совсем нет-тишина или маленьно шипит,гудит в ДМВ |
|
|
lapa
|
| валентин-сибиряк писал: | | lapa писал: | JYRIJJ писал:
lapa, В какой системе нет(идет) звук?
PAL |
Ну тогда надо его переключить в Mesecam
lapa,ты не сказал,звука совсем нет-тишина или маленьно шипит,гудит в ДМВ |
как в космосе. тишина
систему когда переключаеш звука тишина.
ДОБАВЛЕНО 13/11/2013 19:06
| igor.phoenix писал: | Не то слово.
lapa, с каких это пор PAL является стандартом звука? |
Где я написал что PAL или секам ,месекам являються звуком.Вопрос правельно задавай типа "В какой системе звука нет.а не типа "казнить нельзя помиловать" |
|
LordLostr
Модератор
Сообщения: 8673
|
| Цитата: | | Где я написал что PAL или секам ,месекам являються звуком.Вопрос правельно задавай типа "В какой системе звука нет.а не типа "казнить нельзя помиловать" |
| lapa писал: | igor.phoenix писал:
Наверное накрылся один из фильтров ПЧЗ
PAL |
 |
|
igor.phoenix
Юный радиолюбитель
Сообщения: 1416
|
| Ужас какой-то. Ответ перед носом, а ТС его не видит. |
|
ut3eo
Завсегдатай
Сообщения: 928
|
lapa, Что-то ты накосячил. Если на МВ звук есть, а в ДМВ нет -- то причем здесь фильтра? Смотри коммутацию диапазонов с проца В1 ,В2 - 30 и 31 нога, скорей всего с какой-то шины сопля на канал звука, при включении ДМВ его блокирует.

|
|
|
lapa
|
| Чтоб ненакосячить я и спрашиваю у Вас.Звук действительно как буто отключен на ДМВ.Сейчас возле меня его нет завтра с утра ещё раз всё осмотрю.А конвертер не может так моросить 8710s или его обвязка.как и что там можно замерить.К Вашему совету прислушаюсь обязательно.спасибо ut3eo. |
|
виктор-теледоктор
Фанат форума
Сообщения: 13900
|
| lapa писал: | как в космосе. тишина
систему когда переключаеш звука тишина. |
Здесь смотрел?

|
|
|
lapa
|
| Еслиб тут что было он бы и на МВ звука не было.А ведь только ДМВ нет звука.Поправте если не правельно мыслю.Сылочку описания работы этого апарата можеть кто скинет. |
|
виктор-теледоктор
Фанат форума
Сообщения: 13900
|
| lapa писал: | | Поправте если не правельно мыслю. |
Ты не мысли, а возьми в руки прибор и сделай хоть одно осмысленное измерение. |
|
JYRIJJ
Спец-агент
Сообщения: 4741
|
| Сообщение Администрации : | lapa ВНИМАНИЕ! Приведи тему в порядок!
3. Полностью описать неисправность как можно подробнее, какие были произведены работы по поиску и устранению неисправности.
4. Написать что Вы измеряли, результаты этих измерений (единицы измерений: Вольты, Амперы, Омы, Ватты. Измерения в "нормах" не принимаются), описать результаты визуального осмотра, заменённые Вами радиоэлементы.
5. Подробно и корректно отвечать на поставленные вопросы другими участниками конференции. |
|
|