| Автор | Сообщение |
|
Crossy
|
Всем здравствуйте!
Прошу помочь по проблеме: светодиод дежурного режима горит, на кнопки включения программ реакции нет.
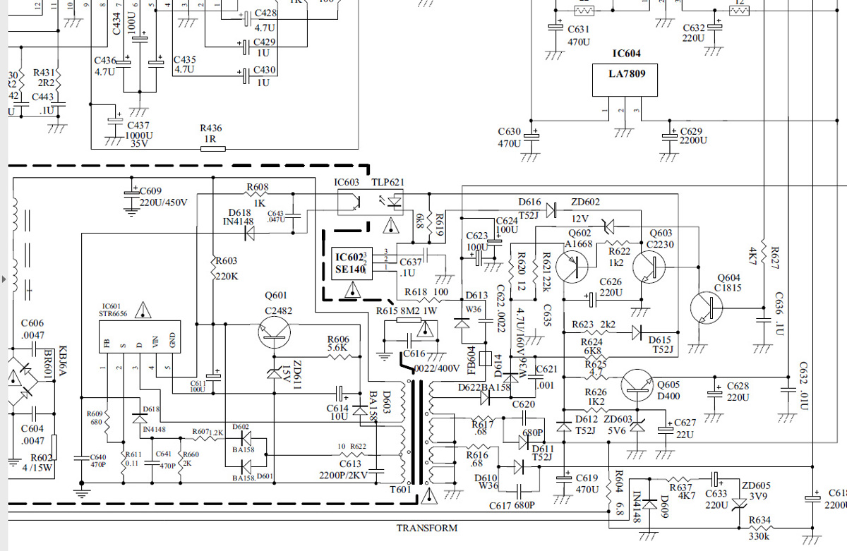
На сетевой банке 295 В, вторичные напряжения занижены (после D613 - 33 В). Пользуюсь схемой с сайта, на ней разночтения с платой. Была заменена STR-F6656, пропаяны кольцевые трещины, проверены элементы в первичке от банки до ТПИ, в том числе конденсаторы на ESR, оптопара, все в норме. Подскажите еще пожалуйста, в каком именно месте по схеме сделать разрыв и подключить лампочку для проверки БП отдельно от вторичных цепей.
Сам я НЕ МАСТЕР, просто для интереса хотелось бы попробовать отремонтировать, жалко выкидывать.
Состав:
Плата 5800-A5N110-02
Процессор - S3C8849X30-AQB9 SKY-5N11-01
ШИМ - STR-F6656
SAW - K6259K и Q9350M
Видеопроцессор - NN5198K
Кадровая - TA8427K
Vertical correction - TA8859CP
Tuner - ENV59D68F1E
TV/AV - HEF4052BP
Кинескоп - A59KYL220X
ТДКС - JF0101-0170 5100-051025-00
HOT - С5148
| 44.jpg |
| Описание: |
|
| Размер файла: |
327.07 КБ |
| Просмотрено: |
955 раз(а) |

|
| DSC_5767.JPG |
| Описание: |
|
| Размер файла: |
211.84 КБ |
| Просмотрено: |
333 раз(а) |

|
|
|
litam
Завсегдатай
Сообщения: 983
|
| Crossy писал: | Подскажите еще пожалуйста, в каком именно месте по схеме сделать разрыв и подключить лампочку для проверки БП
|
Зачем?????
БП у тебя работает, надо смотреть команду вкл/выкл. |
|
ALEGA
Завсегдатай
Сообщения: 502
|
| жалко выкидывать. Продай мастеру.Електролиты вторички все проверь.По 5v и 8v пройдись мультиметром нет ли короткого процессора. |
|
|
Crossy
|
Из БП слышен небольшой свист. При нажатии на кнопку включения программы тональность свиста немного меняется. На процессоре на 34-й ножке (VDD) напряжение 4,98 В, не проседает при попытке включения. Вторичные напряжения: 33,5 В (В+), 5,5 В, 2,9 В на конденсаторах, конденсаторы проверил. И в строчной развертке проверить?
| litam писал: |
надо смотреть команду вкл/выкл. |
Ее можно как-то посмотреть без осциллографа? На ножке 19 (POWER)? |
|
REKKA
Фанат форума
Сообщения: 3722
|
| Crossy, где напряжения +В? Состав надо писать свой , а не копирывать с БАЗЫ!!!!!!!!!! |
|
|
Crossy
|
| REKKA писал: | | Crossy, где напряжения +В? Состав надо писать свой , а не копирывать с БАЗЫ!!!!!!!!!! |
Состав написан с моей платы, там есть некоторые отличия от описания в базе, я просто форму взял оттуда. Напряжение +В на ножке ТДКС и на электролите во вторичке 33,5 В. |
|
|
Crossy
|
| На ножке 19 (POWER) процессора 46 мВ при нажатии и без нажатия кнопки включения программы. Резистора R627 по схеме у меня нет, сигнал поступает сразу на базу транзистора Q604 (у меня он Q636). |
|
REKKA
Фанат форума
Сообщения: 3722
|
| Crossy писал: | | Напряжение +В на ножке ТДКС и на электролите во вторичке 33,5 В. | тебя это не смущает? |
|
|
Crossy
|
| REKKA писал: | | Crossy писал: | | Напряжение +В на ножке ТДКС и на электролите во вторичке 33,5 В. | тебя это не смущает? |
Конечно смущает, я и хочу узнать, в чем причина. В этом шасси в дежурном режиме напряжения так и должны быть занижены или должны быть полном размере? |
|
REKKA
Фанат форума
Сообщения: 3722
|
| смущайся дальше Здесь, не школа ремонта!!!!! |
|
БЕЗЫМЯННЫЙ
Бегущий по граблям
Сообщения: 7608
|
| Crossy, Q602, 603, 604, D616, Ic602,603 и их обвеска по приведенной схеме. |
|
STIPLER
Халтурщик
Сообщения: 5865
|
| Crossy писал: | | Из БП слышен небольшой свист. При нажатии на кнопку включения программы тональность свиста немного меняется. Вторичные напряжения: 33,5 В (В+) |
БП исправен. Перегруз. |
|
|
гсп-69
|
| Crossy писал: | | На ножке 19 (POWER) процессора 46 мВ при нажатии и без нажатия кнопки включения программы. |
Так при нуле на 19-ой ноге аппарат и будет в дежурке. А может клава заблокирована или неисправна, а мы тут рабочий телек лечим? Не мешало бы пультом воспользоваться для ясности. |
|
валентин-сибиряк
Фанат форума
Сообщения: 8842
|
| Crossy, про пульт ничего не сообщил. |
|
|
Crossy
|
| валентин-сибиряк писал: | | Crossy, про пульт ничего не сообщил. |
Пульта, к сожалению, нет.
Нашел вот такую информацию про ERISSON 2160, шасси то же:
| Цитата: |
Дефект проявляется так - после включения происходит запуск БП, затем (с небольшим писком, но без появления высокого напряжения) попытка запуска строчной развертки с последующим отключением в деж.реж. и новой попыткой запуска - защищается вроде как. Блок питания управляется SE120 с понижением напряжения дежурного режима на транзисторных ключах. |
Там проблема решилась перепрошивкой памяти. Тоже перепрошил, пробовал и чистую вставлять - бесполезно.
| гсп-69 писал: | | А может клава заблокирована или неисправна | Утечки кнопок нет. Подкинул одну заведомо исправную кнопку на включение программы, нет эффекта. А можно подробнее про заблокированную клаву?
| БЕЗЫМЯННЫЙ писал: | | Q602, 603, 604, D616, Ic602,603 и их обвеска по приведенной схеме | Поменял усилитель сигнала ошибки SE140 на бывший под рукой SE110, остальные элементы проверил мультиметром - эффекта нет. Оптопара тоже заменена - была P621, поставил P721. |
|
force-13
Завсегдатай
Сообщения: 473
|
| Crossy писал: |
А можно подробнее про заблокированную клаву?
|
включена блокировка клавиатуры.(защита от детей).
| ALEGA писал: | | Електролиты вторички все проверь. |
проверил или нет? |
|
киев
Прислонившийся
Сообщения: 6953
|
Сколько лишних и бессмысленных движений! Зачем, если сам писал: | Цитата: | | На ножке 19 (POWER) процессора 46 мВ при нажатии и без нажатия кнопки включения программы | . Выясняй почему. Не "сидит" ли 19 н. на "земле"? Включи принудительно, замкнув Э-К 604 - сразу отпадут вопросы к БП. |
|
|
Crossy
|
| киев писал: | Сколько лишних и бессмысленных движений! Зачем, если сам писал: | Цитата: | | На ножке 19 (POWER) процессора 46 мВ при нажатии и без нажатия кнопки включения программы | . Выясняй почему. Не "сидит" ли 19 н. на "земле"? Включи принудительно, замкнув Э-К 604 - сразу отпадут вопросы к БП. |
Большое спасибо за совет! Я уже и сам склонялся к подобному, только хотел подать высокий уровень на 19 ножку. Сделал, как Вы написали, вот что получилось. Номеров каналов нет, OSD нет, на кнопки не реагирует.
| DSC_5768.JPG |
| Описание: |
|
| Размер файла: |
450.44 КБ |
| Просмотрено: |
257 раз(а) |

|
|
|
киев
Прислонившийся
Сообщения: 6953
|
| Теперь закрой и отдай мастеру. Нужно смотреть условия работы процессора, как минимум нужен осциллограф. Хотя... Кнопки хоть исправны? Проверь напряжение на порту клавиатуры при нажатии на разные кнопки. И хоть память и перешивал, попробовать бы с пульта. И ужимай картинки - зря засоряешь сервер и расходуешь свою квоту закачек. |
|
БЕЗЫМЯННЫЙ
Бегущий по граблям
Сообщения: 7608
|
| Прежде чем искать осцил проще и дешевле поискать пульт для начала. |
|