ESpec - мир электроники для профессионалов


Случаи из практики ремонта [RAINFORD]

  Список форумов » CRT-телевизоры

Следующая тема · Предыдущая тема
АвторСообщение
cbmaster 
Бывалый
Сообщения: 61
cbmaster
 
Сообщение #1 От 05/03/2006 15:40 цитата  

Rainford TV3764TC шасси PT92
Пропадание звука по промежуточной частоте.
Причиной неисправности оказалась микротрещина вывода SMD-конденсатора CV05 - 4n7 RC-цепочки, подключенной к выводу 31 процессора TDA9351PS. После пропайки платы и исследования дорожек был сделан вывод о неисправности радиоэлемента. Поиск производился методом надавливания диэлектрической палочкой на боковые грани и сверху SMD компонентов. При этом следует позаботиться о жёсткой фиксации платы, чтобы исключить ложные проявления дефекта, вызванные её деформацией при надавливании.
Leopold 
Участник
Сообщения: 132
Leopold
 
Сообщение #2 От 16/10/2009 10:08 цитата  

Rainford TV5156 шасси 11AK30A4
Состав: контроллер ST92195C3B1/OBC (VESTEL/T30A008), видеопроцессор STV2248C, 24C08.
Заявленная неисправность: «вертикальная полоса - как спичка». Обрыв С627 и R645.
После замены радиоэлементов растр появился с ЛОХ, изображения и звука нет. Проверил B+, в данном телевизоре 132В, R817=114kOm после замены R817 B+ 116В.
Обратил внимание, что телевизор включается только ПДУ, а с клавиатуры – тишина. Проверил режим ST92195C3B1/OBC на 8 ножке +4,77В, а должно быть уровень питания +4,95В. После замены ST92195C3B1/OBC телевизор включился изображение и звук есть. Поставил на прогон. Через 20 минут начало пропадать изображение, подал ПЧ с Ласпи, без результата. Заменил K2966M все ОК.
madtux 
Бывалый
Сообщения: 59
madtux
 
Сообщение #3 От 21/04/2010 11:50 цитата  

Rainford шасси 11AK19B-1
Черные точки помехи. Саморазобрался сердечник трансформатора питания.
Решено сердечник приклеил бакелитом глюки пропали.
Еще один такой же телевизор то же самое.
Оба куплены одним человеком.
ОБРАТИТЕ ВНИМАНИЕ.
viktor_ramb 
Сам себе начальник
Сообщения: 23833
viktor_ramb
 
Сообщение #4 От 20/02/2011 09:55 цитата  

Rainford шасси 11AK37-11
При вкл. в РР нет запуска СР. При осмотре шасси обнаружилось: конкретная кольцевуха на С621 12nX2kV и сильно подгоревший R639 10кОм, но устранение этих дефектов проблему не решило. Прочитав http://monitor.espec.ws/section1/topic143889p20.html также нашёл оборванный smd 2.2кОм по pin49 видеопроца. После замены smd СР запустилась, но R639 всё одно подгорает. Промер всех конденсаторов в СР по НОТ и EW, литов - ESRметром, а неполярных - С-метром, выявил обрыв С653 47nFx250V, который был заменён на аналогичный по параметрам отечественного пр-ва К73 с решением проблемы. Инет мозги не заменяет, но несомненно рулит!
киев 
Прислонившийся
Сообщения: 6953
киев
 
Сообщение #5 От 16/06/2011 16:57 цитата  

Rainford TFW-8291TSPC шасси 11AK45B5
Пришёл перепаханным, с порезанными дорожками, соплями и деталями, висящими со стороны печати, но не сдавшимся предыдущему ремонтёру. Не запускался из ДР. После приведения в порядок и замены С125 ( по В+ ) и пробитого тиристора Q110 (MCR22_8) включился в РР, но отказался нормально переходить в ДР. Виновником оказался текущий Q106 (BC548B), "звонившийся", как исправный.
viktor_ramb 
Сам себе начальник
Сообщения: 23833
viktor_ramb
 
Сообщение #6 От 26/02/2012 15:27 цитата  

Rainford TV-3711 шасси 11AK20SE-2
После замены литов по +В ( 47,0Х160V высох, из-за этого 33,0Х160V вздулся ), нет приёма каналов. В обрыве оказался R822
15 кОм 1W по напряжению настройки, учитывая свойства стабилитрона 33V наряжения настройки, по большому счёту можно поставить вместо 15 кОм любой номинал из 10...30 кОм, лучше совдеповский мощностью 2 W, в моём случае без проблем заработал 22 кОм 1W, который был с собой на вызове.
greg0678 
Заглянувший
Сообщения: 6
 
Сообщение #7 От 24/07/2012 14:27 цитата  

Rainford шасси 11AK30S-2 ремонт строчной развертки

Скажем так, неисправность стандартная для этого шасси - сгорел BU808. И ремонт стандартный пропайка тдкс и разъема ОС, проверка вторичек, строчника и обвязки Q603 на КЗ, проверка В+ на соответствие в зависимости от типа кинескопа 115V или 125V, всегда меняю два конденсатора по питанию строки C826 и C623 на 100х160. Обязательно меняю C613 на 22х50 и ставлю транзюк 2SC5388 так как не наблюдал подделок и поставщик возит только эти и еще беру BU808DFH но их ставил только в телеки с 37 диагональю. В общим все проверил, все заменил, включаю - изображение ушло в сторону. Дальше была и замена прошивки и подкидывал видеопроц, но все безрезультатно. Оговорюсь, что в этих шаськах есть два типа распайки деталей после C613 в цепи базы Q603. В старых стоит дроссель и резюк параллельно и резюк на корпус, и в моем случае две перемычки последовательно два стабилитрона включенных встречно одним концом на базу вторым на корпус и параллельно им резюк с базы на корпус. Вот у меня был именно второй вариант. Телек у меня уже месяца два лежал, за это время таких телеков со старым типом включения штук 6 ушло без проблем и тут попадает такое же шасси и та же проблема. Я решил изменить схему включения Q603 на старую примерно подобрав дроссель, точно такого номинала не было но картинка встала на место. Я решил не менять схему включения вернул все детали на место и заменил транзистор Q603 2SC5388 на BU808DFH и всё стало на свои места. На всякий случай добавил радиатор от БП компьютерных. Но самое главное что 2SC5388 не подделка, они просто почему то не работают именно в этой схеме. Извините что много писанины. Добавляю схему, в ней есть стабилитроны и номинал R633, в моей схеме 330Ω, детали L601 и R628 в моей схеме отсутствуют. Прошу не пинать и надеюсь, что это кому-то поможет.

  ak30-a4_deflection.rar  82 КБ  Скачано: 1991 раз(а)
mileshca 
Передовик
Сообщения: 2513
mileshca
 
Сообщение #8 От 30/04/2013 10:02 цитата  

RAINFORD модельTV7412 шасси 11AK37-11 Состав ST92195C3B1/0BC -проц, STV2248C -видео , STV9306 -кадры ,TDA7269A -УНЧ, тема http://monitor.espec.ws/section1/topic219557.html попал ко мне после спеца, на деле стоял данный проц(он с 30-го шасси) стоять должен ST92195C3B1/OER в нем полностью работает TXT если поставить ST92195C3B1/MMS то при нажатии на пультеTXT есть только черный экран , вверху номер 100 страница , а в низу + и- ! в сервисе в графе TXT 000 1111 0 это быть должно, процы с 37 шасси идут на 30 и 36-ое,в их прошивке есть EW-корекция, НАОБОРОТ НЕЛЬЗЯ!! не будет корекции все остальное кроме TXT работать будет.В заключении 38 пин проца(обвязка) и 40 и 41 (при наличии импульсов) ГРАФА БУДЕТ тоесть достаточно этого условия для работы OSD
mileshca 
Передовик
Сообщения: 2513
mileshca
 
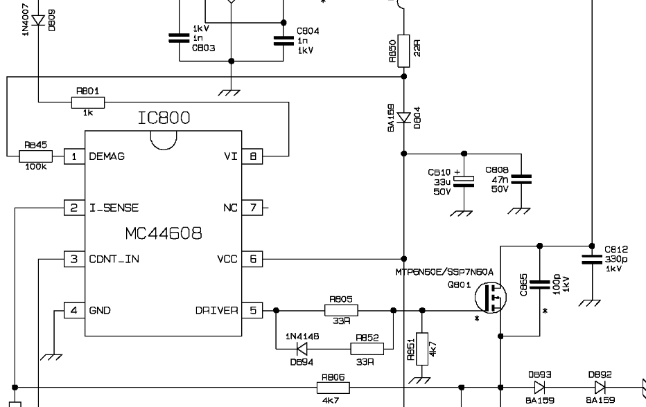
Сообщение #9 От 08/08/2013 13:43 цитата  

RAINFORD модель TV7412-TCшасси 11AK37-11

Cостав ST92195C3B1/0BC -проц, STV2248C -видео , STV9306 -кадры ,TDA7269A -УНЧ, проблема сильно цыкает, в ДР, в РР переходит без проблем картинка звук в норме причина, в кондере С865 по схеме 100пик, на деле установлен 470 пик , добил всетаки себе телик улыбка уж очень долго его откладывал, в схеме есть нюанс, R801 - 1 кил, сколько встречал везде 4, 7 кила, установил 1 кил

  2013-08-08_135632.png  31.18 КБ  Скачано: 1158 раз(а)
vrungel1 
Бывалый
Сообщения: 67
vrungel1
 
Сообщение #10 От 29/03/2014 23:14 цитата  

Rainford TV-3762C (11AK36A15)
Для доступа к плате,возникает необходимость отключения разъёма кнопок на морде.После ремонта БП,включаю телевизор-смотрю пульсации по питанию,меряю напряжения -все в норме.Развертки работают-экран не светится,на пульт реагирует.При включении на "холодную"-засвечивается и работает нормально,пока не выключишь.При последующем включении-экран те светится до следующего утра-включается и работает нормально пока не выключить.Оказалось причина такой неисправности в обрыве дорожки от 8 вывода проца 92195 который подключен к разъёму PL506,на который подключены кнопки на "морде".Часто этот разъём буквально отпадает,потому что пятачки к которым припаян разъём мелкие и не выдерживают механической нагрузки при стыковке-расстыковке разъёма.Если бы разработчики поставили резистор подтяжки на 5v возле проца,такого бы не было.
Leopold 
Участник
Сообщения: 132
Leopold
 
Сообщение #11 От 04/09/2014 08:25 цитата  

Rainford NR 20T59 шасси Beko 12.6
При включении телевизора плавно увеличивается яркость и через 8-10 минут изображение становится белым с ЛОХ. На 4 ножке (ABCL) MN5198K амплитуда импульса уменьшается с увеличивается яркости. На плате кинескопа оборван R721=220 Ом.
oleg726 
Участник
Сообщения: 202
 
Сообщение #12 От 06/02/2015 01:04 цитата  

Rainford шасси 11AK37-11 .Пришёл после скачка напряжения.Куча болячек(все не буду описывать-в основном стандарт),но одна достала-нет графики,нет синего фона.Причина-потеря ёмкости С618.По схеме 3n3,а стоял 2n7.По прибору показал-271 pf(вместо 2700).Поставил то что было под рукой-2n(2000pf) и всё ОК.
gaydamaking 
Завсегдатай
Сообщения: 525
 
Сообщение #13 От 07/06/2015 10:44 цитата  

Rainford TV-3762C (11AK36A15). Периодическое пропадание кадровой развёртки.
Вокруг кадровой микры - все пайки в кольцевых трещинах. Тотальная пропайка кадровой развёртки только усугубила проблему - кадровая пропала совсем.
С помощью осциллографа был обнаружен полный обрыв R605 smd 10kom. Замена резистора решила проблему.
shylo 
Бывалый
Сообщения: 70
 
Сообщение #14 От 10/12/2015 13:00 цитата  

Rainford TV-3716 chassis 11AK36. Не включается совсем. Первый конденсатор фильтра по +В (С820) почему-то стоял 22х200 и вздулся. Второй (С827) потеря емкости и увеличенное значение ESR. Заменил штатными номиналами 47х200 и 33х200 105°С, TV запустился. Раст по вертикали сжат на 2/3, звук есть. Эл-ты обвязки ИС кадров (ІС600) уменьшение емкости (С610, С641), их замена картинку не изменила. Детальное копание привело к оборванному SMD резистору R602-120кОм. Замена на резистор с выводами на 0,125Вт устранила неисправность. После прогона обнаружился приличный нагрев С820 (~50-60°С), заменил на 200х250 температура в норме. Аппарат старенький пришлось пропаять всю плату, припой тугоплавкий, комфортно стало только 40Вт паяльником с усеченным жалом и флюсом F3. Странно, но комплектация схемы по электролитам все на 85°С, даже в БП.

  Rainford TV-3716_chassis11AK36.pdf  476.73 КБ  Скачано: 943 раз(а)
Анатолий Оробцов 
Участник
Сообщения: 129
 
Сообщение #15 От 29/01/2018 14:43 цитата  

Vestel 2185RFH шасси 11AK30A4.
Цыкал в ДР, в РР работает нормально. Отсутствовал SMD С857-100пФ. Был выпаян до меня.
gaydamaking 
Завсегдатай
Сообщения: 525
 
Сообщение #16 От 26/08/2018 17:47 цитата  

RAINFORD шаси 11АК56 - 4. Нет кадровой разв. Горизонтальная полоса смещена вниз примерно на 5 см. Замена вых. кадр. имс. ничего не дала... ДеХфект был в обрыве нулевой перемычки R616 - 0 ом. После замены - всё 0К! Два случая за неделю!!!
sheva2 
Завсегдатай
Сообщения: 445
sheva2
 
Сообщение #17 От 03/02/2020 14:48 цитата  

RAIFORD шасси 11АК30-А14
После включения и нормальной работы постепенно темнеет изображение ( длительность затуханиая не однозначна), может потухнуть полностью, а может держаться еле заметным. После длительных мучений поймал виновника. Им оказался рецидивист, скрывающийся под обликом подающего надежды адекватного ЭЛЕМЕНТА схемы, кондер 1нФ/2кВ на ПК в цепи SCREEN. Частичная утечка. А так, как ноги припаяны, никуда не сбежал.

Перейти: 
Следующая тема · Предыдущая тема
Показать/скрыть Ваши права в разделе

Интересное от ESpec


Другие темы раздела CRT-телевизоры

Q
SEG


Rambler's Top100 Рейтинг@Mail.ru liveinternet.ru