| Автор | Сообщение |
|
pelikan1323
|
main RM0548 22007-3
блок питания AK087 12v 4a, 5v 1.5a
до меня ремонтировался блок питания, заменили электролиты, телевизор отработал пол года, и опять пропадает изображение через 3-5 сек работы.
Схему на блок питания найти не смог.
по напряжению в режиме ожидания 11.8 при включение падает до 11.5 если двд включить то 11.38
подскажите почему не выдает 12в |
|
Евгений373
Фанат форума
Сообщения: 3907
|
| pelikan1323, отнеси аппарат нормальному мастеру и не задавай глупые вопросы. Дедушка Ом в помощь. |
|
|
pelikan1323
|
спасибо капитан очевидность
хотелось бы схему глянуть, или совет по ремонту получить |
|
Иван Зенин
Модератор
Сообщения: 6784
|
| pelikan1323, открою страшную тайну - он и при 10v должен нормально включаться. Другой БП подкинь... |
|
|
pelikan1323
|
| к сожалению я в домашних условиях ковыряюсь, нет ни лабораторного бп , ни подобного , если только от компа бп использовать |
|
|
pelikan1323
|
С компьютерным блоком питания все еще хуже, двд стартует но экран даже на 3 сек не включается, проблема наверное не в нем
ну дальше навряд ли подскажете
ДОБАВЛЕНО 15/05/2017 14:33
я так понимаю проблема в майн плате ? раз выбор источника происходит , не надолго изображение формируется, если двд выбрать то он работает звук идет
прошивка не слетела
| IMG_11.jpg |
| Описание: |
|
| Размер файла: |
366.64 КБ |
| Просмотрено: |
245 раз(а) |

|
|
|
|
pelikan1323
|
| как майн плата понимает с чего идет сигнал ? попытаться поймать не пропадает ли сигнал on/off |
|
|
pelikan1323
|
1 Mbit / 2 Mbit / 4 Mbit (x8) Multi-Purpose Flash SST39SF010A
на этой микросхеме нога to activate the device when CE# is low.
должно пропасть напряжение что бы загрузилась прошивка ? или наоборот когда прошивка загружена то пропадает напряжение? |
|
|
pelikan1323
|
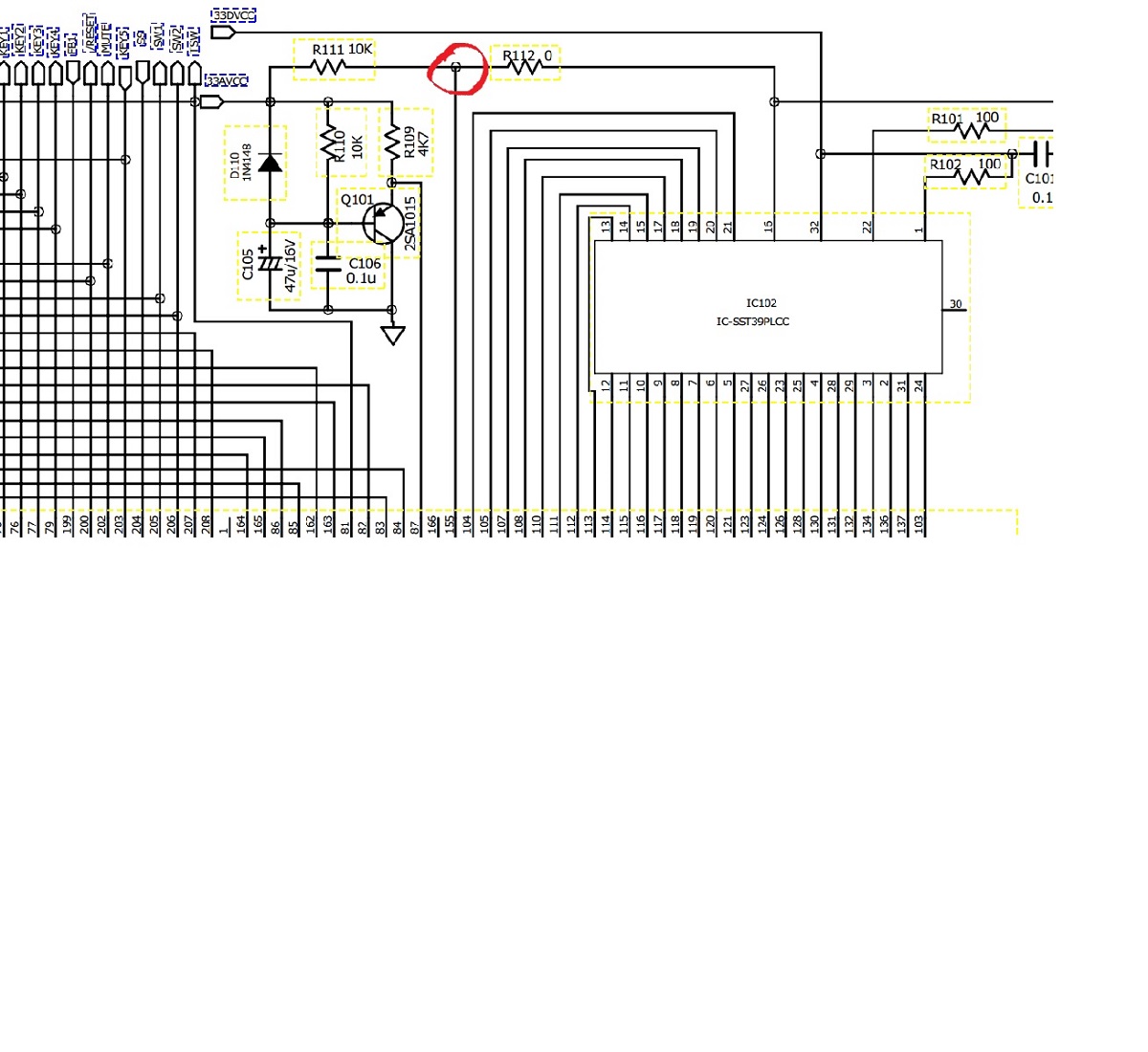
может кто то знает как себя ведет REALTEK FLAT PANEL DISPLAY CONTROLLER RTD2020
когда на этой ноге (EXT# 155 External MCU, Internal MCU Disable) появляется или пропадает напряжение?
ДОБАВЛЕНО 16/05/2017 16:11
у меня как то связаны sst39 с RTD2020
на схеме красным выделено, когда пропадает изображение напряжение падает всего на 0.02 с 3.30, и слышно что по схеме где то что то щелкает как реле
123245.jpg 197.87 КБ Скачано: 254 раз(а)
|
|
Евгений373
Фанат форума
Сообщения: 3907
|
| pelikan1323 писал: | спасибо капитан очевидность
хотелось бы схему глянуть, или совет по ремонту получить | Очень тронут. Спасибо за признание заслуг и почитание за труды мои мирские. Советы и схему дам после того, как имя твоего майна начнёт искаться в гугле или яндексе. Работай над собой, почитай правила, при создании темы в разделе ремонта, профиль свой заполни. |
|