| Автор | Сообщение |
|
Catani
|
ТВ HAIER 21F3A-TА, шасcи похоже на Erisson 21F3.
Кинескоп: Panasonic A51LYZ095X91/J/D44.
Процессор: TDA9361BS/N2/5I
EEPROM: 24C08
УНЧ: AN7522N
БП FPS: KA5Q0765RT
Вертикальная развертка: TDA8357J
ТДКС: BSC 25-0283G, 20040415 (7)
СКВ: TEDE9-280A, 4410CT1B
Пришел в ремонт с проблемой:не ВКЛ горит предохранитель. Было завышено потребление по току ножки Vcc УНЧ, в канале питания +15В. Перегорал выпрямительный диод.
Заменил: УНЧ, диод выпрямительный VD306 =TR5GU41, и конденсатор 470*25V в канале 16,5В с ТДКС.
После ремонта пролежал 2 месяца, и при проверки и выдачи клиенту обнаружилось на кадре сверху полосы. Смотрите фото. Где искать причину?
| IMG_3241_espec.jpg |
| Описание: |
|
| Размер файла: |
296.25 КБ |
| Просмотрено: |
297 раз(а) |

|
TV HAIER_21T3A-T.rar 1.04 МБ Скачано: 319 раз(а)
Haier 21F3.rar 528.53 КБ Скачано: 263 раз(а)
|
|
Boris Gorbunkov
Семён Семёныч
Сообщения: 7529
|
|
SASHATOD
Фанат форума
Сообщения: 9885
|
Catani, Смахивает на обрыв 0,1-0,22мкф,а где,таки сам найдёшь  |
|
валентин-сибиряк
Фанат форума
Сообщения: 9057
|
| Цитата: | | Где искать причину? |
По кадровой уже подсказали.Ремонт займёт 2 минуты времени.  |
|
|
Catani
|
| Оборвался кондёр питания кадровой 470*25В стоящий по 3 ножке. Замена кондёра не дала результата. Могла выйти из строя TDA8357J? |
|
LordLostr
Модератор
Сообщения: 8673
|
| Catani писал: | | Могла выйти из строя TDA8357J? |
Проверь. |
|
iv-9
Фанат форума
Сообщения: 6360
|
Цобель-Буше?  |
|
валентин-сибиряк
Фанат форума
Сообщения: 9057
|
iv-9,Т.С. в ступоре полном возможно не оклемается  |
|
eduard2
Модератор
Сообщения: 4783
|
| Цитата: | iv-9,
Цобель-Буше? | - ты думаешь ТС знает ,что это цепочка означает? - ты ему по народному объясни - а то | Цитата: | iv-9,Т.С. в ступоре полном | :  |
|
iv-9
Фанат форума
Сообщения: 6360
|
Это его проблемы . Пальчиком тыкать не будем.  |
|
LordLostr
Модератор
Сообщения: 8673
|
Так уже ранее ткнули.Только зачем? Автор-то, что сам сделал? Ни одного измерения нет. |
|
|
Catani
|
Возможно вы имели в виду "Цепь Цобеля-Буше", "компенсатор Буше" -выход с ТДКС +16,5В, через резистор, диод к конденсатору 470Мкф, который подает питание на 3 ножку кадровой? Эта цепь-целая. Схемы то на китайца нету.
Могла кадровая "зазвенеть", из-за того что кондёр по питанию кадровой, был в обрыве и не давал стабилизированное напряжение и как следствие спалил TDA?
Все конденсаторы запаяны, холодных паек нет. Конденсаторы проверял ESR приборчиком. БП выдает все напряжения. Какие именно измерения, по кадровой выложить?
Application TDA8357J_espec.jpg 123.42 КБ Скачано: 324 раз(а)
|
|
киев
Прислонившийся
Сообщения: 6953
|
| Catani, ЦЦБ к питанию отношения не имеет - это цепочка подавления возбуждения на выходе. А ещё проверь здоровье резистора паралельно КОК. |
|
eduard2
Модератор
Сообщения: 4783
|
Catani, странный у тебя какой-то HAIER ?
| Цитата: | | ТВ HAIER 21F3A-TА, шасcи похоже на Erisson 21F3 | и в чём же сходятся эти две модели ? Так в конце литера А стоит ? или без неё ( как в заголовки темы ) | Цитата: | | Схемы то на китайца нету | - а кто тебе сказал ,что это китаец ? ( это не Китайская сборка? [во всяком случаю для внутреннего рынка он не шел с таким составом ] ,или на экспорт его делали для Америкосов - есть ещё такая инфа ,что эта контора в США находится ) - по составу что можно подобрать ( только состав не полный ты дал ) какой FBT -стоит JF-как обычно в Нaier ставят или BSC25-XXX ? ЗЫ- и чо ты нам тут шит на КР-дал ? замеры давай на ножках какие у тебя ? и осликом не мешало бы пройтись - и сигналы нам тут выложить - а так это игра в бубен получается - чо там в цепочке Буше какая ёмкость стоит ( 47нф ?) и резик 1.5 Ом
на 6 ноге (ГОХ) какая напруга ? |
|
|
Catani
|
Только что посмотрел, нету в этой схеме здесь резистора параллельно К.О.К.
ДОБАВЛЕНО 23/04/2015 20:12
Именно потому что ТВ странный я был вынужден обратился к мастерам на этом форуме с просьбой о помощи ибо родная документация НЕ соотвествует шасси внутри ТВ. Жаль" Юрича" нету, он бы дал сразу грамотный совет, без приколов да издёвок.
А китаец, потому что наши менеджеры завозили напрямую из Китая шаси, и здесь на месте делали сборку.
Вымотал этот ТВ мне все нервы сегодня, завтра с утра замерю, и отпишу.
TV HAIER_21f3.zip 1.12 МБ Скачано: 502 раз(а)
|
|
eduard2
Модератор
Сообщения: 4783
|
Catani, Мдя | Цитата: | | Жаль" Юрича" нету, он бы дал сразу грамотный совет | , - а чо тут кроме Юрича дураки собрались
| Цитата: | | А китаец, потому что наши менеджеры завозили напрямую из Китая шаси, и здесь на месте делали сборку. | я давно по это схеме смотрю , вот с неё и написал номиналы цепочки Буше ЗЫ на Тане есть ещё одна схема с таким раскладом как ты здесь положил  |
|
|
Catani
|
| eduard2 писал: | Catani, Мдя | Цитата: | | Жаль" Юрича" нету, он бы дал сразу грамотный совет | , - а чо тут кроме Юрича дураки собрались  |
А почему от "Юрича" не получал намёков, да издёвок?
А было сказано сразу что проверить и что делать.
Если это форум мастеров, и есть что сказать по существу, то милости прошу, а нечего сказать, лучше помолчите. |
|
eduard2
Модератор
Сообщения: 4783
|
Catani, | Цитата: | | А почему от "Юрича" не получал намёков, да издёвок? | а ты в наши разборки не лезь ,и не Флуди в разделе если хочешь померятся х.. так для этого есть мусорка | Цитата: | | А было сказано сразу что проверить и что делать | . вот это чишоли? | Цитата: | | После ремонта пролежал 2 месяца, и при проверки и выдачи клиенту обнаружилось на кадре сверху полосы. Смотрите фото. Где искать причину? | -Ага- халяву ждёшь ? АВОТХЕР Мастеру подсказки не нужны ( Флудить не буду - с таким спецом как ты) ЗЫ-сразу видно какой ты спец из заголовки темы  |
|
iv-9
Фанат форума
Сообщения: 6360
|
| Catani писал: |
Если это форум мастеров, и есть что сказать по существу, то милости прошу, а нечего сказать, лучше помолчите. |
Короче, нам тут делать некуй, не подходим. Catani форум выкупил, не катим по критериям.  |
|
|
Catani
|
[quote="eduard2"]
Та схема что на http://elektrotanya.com/haier_15f6b,21f3a,21t6b.pdf/download.html , у меня есть и она не совпадает с железякой данного шасси. На схеме кадровая на LA7840. Цепочка " Цобеля-Буше" R444=4.7Om, C444=0.1mF. ?
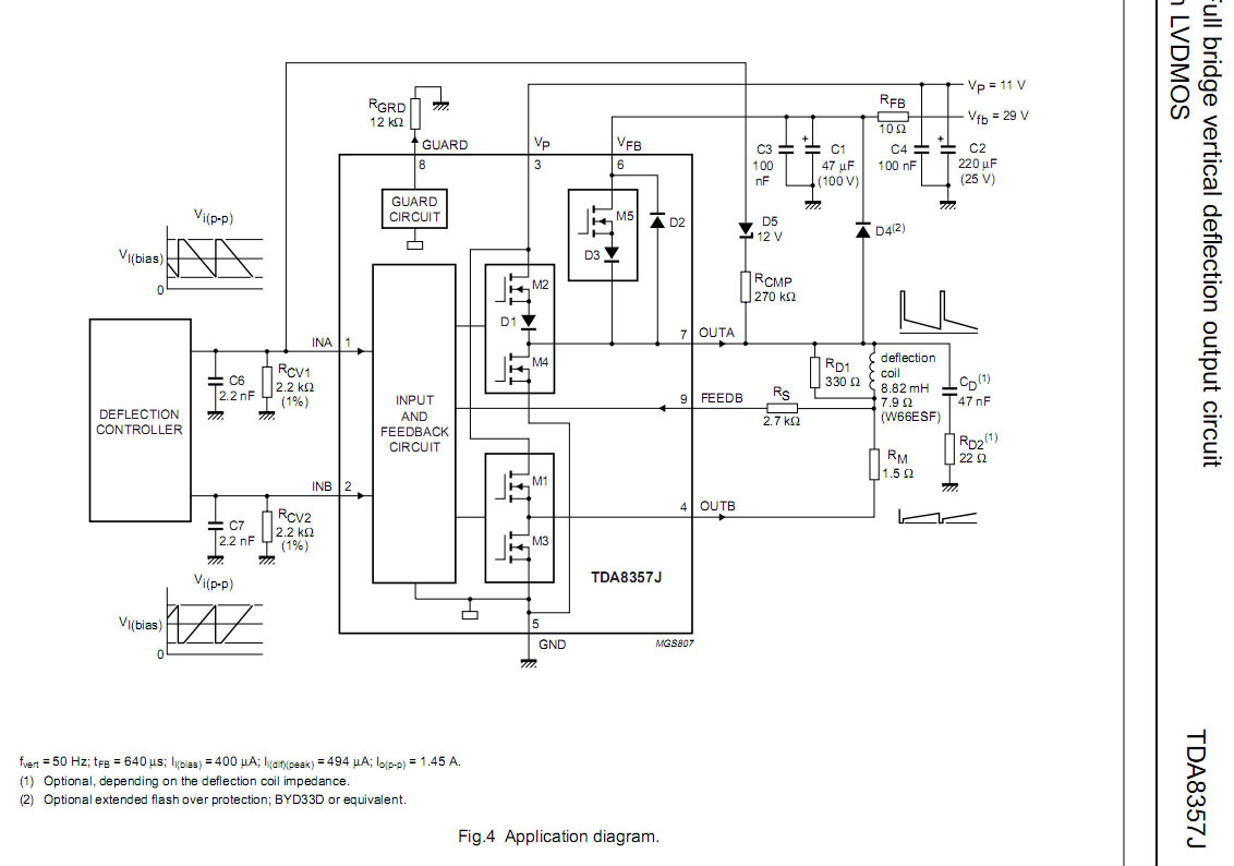
У меня же в шасcи кадровая на TDA8357J. Для компенсации индуктивной составляющей импеданса применяется компенсатор"Цобеля-Буше" Cd=47nF, Rd=22oM (по схеме даташита). Проверил не в обрыве. |
|