ESpec - мир электроники для профессионалов


Не работает БП PLLM-M702A в M227WDP

  Список форумов » Нарушения правил

Следующая тема · Предыдущая тема
АвторСообщение
prw07 
Заглянувший
Сообщения: 5
 
Сообщение #1 От 25/02/2016 18:09 цитата  

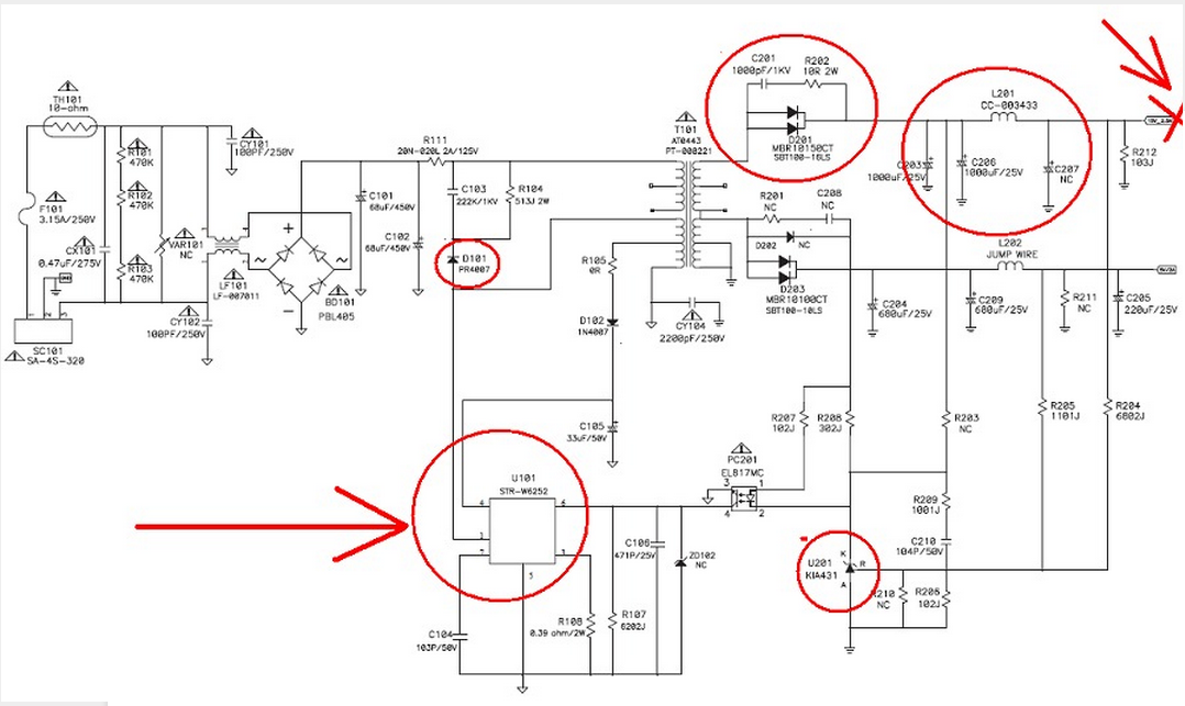
При осмотре выяснилось, что взорван R111(выход выпрямителя - вход транса (схема прилагется ) ). Номинал неизвестен, но скорее всего что-то мелкоомное (по схеме не понятно - то ли 2 Ом, то ли 0,2 Ом.). Для проверки поставил 2кОм. По включении начинает дико греться (без нагрузки). Судя по всему сдох ШИМ или транс. Остальное все проверил.
Вопрос: как выяснить что конкретно сдохло, т.е. что бы не пальцем в небо, а с умными вывыдами..

v7cums.jpg (904560)_20160225160804.png
 Описание:
 Размер файла:  378.85 КБ
 Просмотрено:  655 раз(а)

v7cums.jpg (904560)_20160225160804.png


Pawlyxa 
Бывалый
Сообщения: 54
Pawlyxa
 
Сообщение #2 От 25/02/2016 18:25 цитата  

Поставьте туда предохранитель 2А 125 вольт. (R111)
Если бабахнет, ищите причину. смех
prw07 
Заглянувший
Сообщения: 5
 
Сообщение #3 От 25/02/2016 18:31 цитата  

да я и так знаю что бабахнет. Только не хочу что бы бабахало.
Собственно вопрос был "как найти причину ?"
REKKA 
Фанат форума
Сообщения: 3722
REKKA
 
Сообщение #4 От 25/02/2016 18:51 цитата  

prw07, отдай уже мастеру ты ,нулевой в ремонте Доремонтируешься ,что глаза повыбивает

Перейти: 
Следующая тема · Предыдущая тема
Показать/скрыть Ваши права в разделе

Интересное от ESpec


Другие темы раздела Нарушения правил

000
111
123
13
13
13
33
67


Rambler's Top100 Рейтинг@Mail.ru liveinternet.ru