ESpec - мир электроники для профессионалов


LCD DEX LE-3245 уменьшить ток

  Список форумов » Нарушения правил

Следующая тема · Предыдущая тема
АвторСообщение
dobr27058@mail.ru 
Новичок
Сообщения: 26
 
Сообщение #1 От 07/09/2018 14:34 цитата  

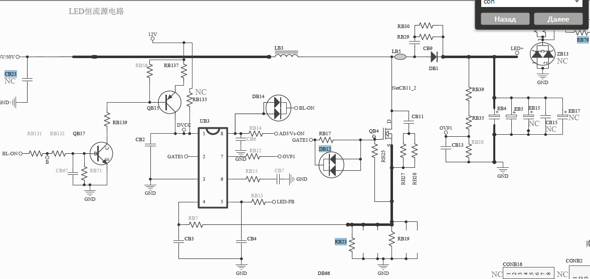
Телевизор DEX LE-3245
Шасси (Main Board): TP.VST59.P83

Выгорели светодиоды. Заменил все на эти http://ali.pub/2qs186 2835 1 Вт 100LM 3 вольта и перепаял конектор на плате (сменил полярность). Почти сразу згорели.
Подскажите как правильно уменьшить ток на планки светодиодов.

  .png  54.68 КБ  Скачано: 349 раз(а)
Borek 
Старший модератор
<B>Старший модератор</B>
Сообщения: 12574
Borek
 
Сообщение #2 От 07/09/2018 15:11 цитата  

dobr27058@mail.ru, тему правильно никак?
Инетом пользоваться тоже не можешь?
iv-9 
Фанат форума
Сообщения: 6345
iv-9
 
Сообщение #3 От 07/09/2018 15:58 цитата  

Опять темы плодишь? Про огрызок схемы уже написАл.

Перейти: 
Следующая тема · Предыдущая тема
Показать/скрыть Ваши права в разделе

Интересное от ESpec


Другие темы раздела Нарушения правил

000
000
1
123
123
13
321
67


Rambler's Top100 Рейтинг@Mail.ru liveinternet.ru