| Автор | Сообщение |
|
zhidkov
|
Помогите пожалуйста опознать деталь (их там две) на плате управления чайника PHILIPS HD 4686. Шестинога, есть подозрение что транзисторная сборка, но по обозначению на корпусе (M5) не могу найти даташит. Буду благодарен за помощь.


| Screenshot.png |
| Описание: |
|
| Размер файла: |
959.64 КБ |
| Просмотрено: |
213 раз(а) |

|
|
|
Valeriynew
Передовик
Сообщения: 1792
|
| На этих фото плохо видно. Нужно указать маркировку (толи М5 или N5, толи MS или NS) и корпус (похоже sot23-6) хотя-бы, а еще лучше зарисовать схему включения. |
|
Valeriynew
Передовик
Сообщения: 1792
|
|
|
zhidkov
|
Шесть ног, обозначение - M5. А схема, схема - если бы была бы схема!  |
|
Valeriynew
Передовик
Сообщения: 1792
|
Проверяй согласно указанного даташита подключение, а также прозвонку транзисторов согласно нумерации ног
| Valeriynew писал: | | зарисовать схему включения. |
значит не схема, а нарисовать на листике куда и какая нога подключена... |
|
|
zhidkov
|
| Ну уже, благодаря тебе, ближе к телу. Спасибо за наводку. |
|
xarl
Модератор
Сообщения: 21874
|
|
|
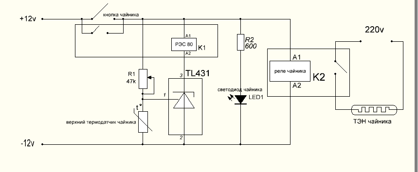
zhidkov
|
- выбросил плату с родными мозгами
- собрал терморегулятор на регулируемом стабилитроне TL431 (выдернул из БП ПК). Логика работы этого стабилитрона такова: когда на управляющем электроде напряжение превышает 2,5 В (задается внутренним опорным напряжением) стабилитрон, по сути дела являющийся микросхемой, открыт. В этом состоянии через него и нагрузку протекает ток. Если же это напряжение становится чуть меньше указанного порога, стабилитрон закрывается и отключает нагрузку.
В качестве терморезистора применил штатный датчик чайника (верхний). Силовое реле тоже осталось родное. Схемку собрал навесом на плате кнопки. Реле и питание (плата от зарядки для телефона. Заменил стабилитрон 5v на 12v) размещено в боксе, где находилась плата управления.
ДОБАВЛЕНО 10/05/2019 19:39
Чайник работает. Подскажите как закрыть тему.
Screenshot_10.png 13.56 КБ Скачано: 207 раз(а)
|
|