| Автор | Сообщение |
|
UraGun
|
Привет, Коллеги.
Собственно всё изложил в видео.
Если кратко - Телек заслуженный, лет 10-12.
Нижняя часть экрана (переменчивая) в нормальном виде, на верхней части экрана - бардак.
Такое ощущение что половина строк с нормальным изорбражением, а вторая - с хаотичным. Со временим хаотичное изображение исчезает и остаётся чересстрок с нормальным изображением.
Высота дефектного фрагмента зависит от уровня подстветки. Регулирую с пульта, граница ползёт вверх/вниз.
Подскажите куда копать, пока что не начинал, собираю информацию предварительно.
Буду сильно признателей за типовое решение проблемы.
Грешу на ёмкости БП, жду приезда тестера для конденсаторов, примерно через неделю приедет,
пока что продолжу собирать информацию.
Если это таки подсохшие конденсаторы БП, безопасно ли продолжать эесплуатировать телек в таком виде, или может сходнуть что-нить посерьёзнее ? Типа лучше таки сначала починить ?
Вот видео -
[url] https://youtu.be/kjd3NKPEYL8 [/url] |
|
|
UraGun
|
Пока собираю информацию и жду приезда тестера для конденсаторов, решил таки вскрыть осмотреться.
Идея - заменить скопом все электролиты в БП.
Нашел схему БП здесь -
https://storage.yandexcloud.net/tv-cloud/samsung/BN44-00421A.pdf
Смущает ёмкость CM858 = 390uf. Похоже что она стоит во вторичной цепи импульсного транса, т.е. просто фильтр после выпрямительных диодов. Смущают цепи выделенные красным квадратом.
Я могу тупо запаять новый конденсатор на 470uf (есть в наличии) ? Или надо таки заказать 390uf ?
ДОБАВЛЕНО 28/06/2023 15:03
Заменил СМ858, СМ860, СМ861 - изменений нет.
1.png 82.66 КБ Скачано: 79 раз(а)
|
|
litam
Завсегдатай
Сообщения: 987
|
|
|
UraGun
|
Спасибо за ответ. А как быть с тем, что размер дефекта меняется при регулировке подсветки ? |
|
litam
Завсегдатай
Сообщения: 987
|
| Почитать про принцип работы лсд панели. |
|
|
UraGun
|
| litam писал: | | Почитать про принцип работы лсд панели. |
Почитал.
Подсветка - одно. Матрица - другое. Общий импульсный БП.
При именении тока в подсветке, предполагаю уход других напряжений, которые питают схемы изображения.
Что из конкретики можете посоветовать ? Какие напряжения от БП смотреть ?
Какой из выходов БП может приводить к такому влиянию тока подсветки на работу схем изображения ? |
|
litam
Завсегдатай
Сообщения: 987
|
| UraGun писал: |
Что из конкретики можете посоветовать ? |
Вникнуть в осмысление свечения матрицы. |
|
|
UraGun
|
| litam писал: | | UraGun писал: |
Что из конкретики можете посоветовать ? |
Вникнуть в осмысление свечения матрицы. |
Вникнуто и осмыслено. Не стоит повторяться, коллега.
Матрица не светится, только пропускает/не пропускает свет от подсветки.
Вопрос заданный выше остаётся открытым. Какие напражения питания матрицы смотреть,
когда обнаружено влияние изменения тока подсветки на работоспособность матрицы ?
Если у вас других соображений кроме уже изложенный нет - прошу вас не беспокоиться.
Я подожду ответов от других коллег.
Хорошего дня .
ДОБАВЛЕНО 28/06/2023 16:47
Возвращаясь к конкретике, вижу следующее.
По схеме, обратная связь для управления ШИМ импульсного трансформатора БП берётся от цепи А5V
через оптрон PC801S.
Решение не самое красивое на мой взгляд, но конструктор так решил - его ответственность.
Уровни потребления по другим вторичным обмоткам транса на ШИМ первичной обмотри влияют косвенно.
Т.е. если растёт потребление тока по выходу питания подсветки ( при регулировке с пульта ), то нагрузка на транс растёт, цепь А5V просаживается, ШИМ начинает вкачивать в транс больше энергии. Другие питающие напряжения взяты от этого транса подрастают. При подрастании этих напряжений, дефект усиливается.
На сколько я понимаю, речь идёт о подрастании напряжения А13V.
Если это напряжение идёт на питание матрицы ( полную схему телевизора я пока не нашел ) -
Значит мне нужно искать неисправности именно по цепи этих 13 вольт.
Прогнозирую что где-то по ней, может проявиться вышедший из строя либо стабилизатор, либо другие цепи, которые при подрастании этого гапряжения, начинают работать не в режиме.
Правильно я думаю, Коллеги ?

2.png 96.69 КБ Скачано: 70 раз(а)
|
|
litam
Завсегдатай
Сообщения: 987
|
| Уши на матрице смотреть надо, а не блок питания, коллега. |
|
|
UraGun
|
Продолжаем исследование БП.
На плате промаркированы напряжения
Привожу должно быть/есть
5,3в/5,17в
12,8в/12,0в
145в/88в
195в/188в
Есть идеи, Коллеги ?

4.png 81.97 КБ Скачано: 74 раз(а)
5.png 85.83 КБ Скачано: 74 раз(а)
|
|
n max
Модератор
Сообщения: 17200
|
Ну если подозреваете влияние подсветки на изображение то можно запитать линейки от отдельного источника-тогда будет понятно.
Была на макбуке подобная хрень дисплей поменяли и стало нормально х.з. как оно влияло там строки дергались при увелич.яркости.
Похоже там на микрах дешифратора то же какой то шим меняется при рег.яркости. |
|
|
UraGun
|
| n max писал: | | Ну если подозреваете влияние подсветки на изображение то можно запитать линейки от отдельного источника-тогда будет понятно. |
Спасибо за ответ по-существу, Коллега.
Сейчас вижу два исходящих от транса напряжения:
5,17в ( где должно быть 5,3в) участвует в схеме стабилизации через оптрон.
12,8в ( там где сейчас 12,0в ) - в стабилизации не участвует.
На мой взгляд напряжения скопом занижены.
Прогнозирую причины
1. Выход из строя элемента в цепях 145/195 вольт, из-за этого транс перегружен, и не выдаёт 5,3в и 12,8в.
2. Выход из строя элемента в цепях 5,3в и 12,8в, следствие - то-же.
3. Выход из строя элементов в первичной цепи перед импульсным трансом, и ШИМ просто не вкачивает в транс неоходимую мощность.
В случаях 1 и 2, транс должен быть на максимуме и греться. В случае 3 - транс недогружен и холодный.
Перегрева транса не наблюдаю, вероятно нужно копать на горячей стороне импульсного БП.
Электролиты вкорячены с экзотическими ёмкостями, где их заказать быстро пока не нашел. Попробую заменить на подобные других габаритов, чтобы определить виновника торжества. Зелёным обёл тех, кого уже заменил без результата, красным - тех кого буду пробовать заменить.

|
|
n max
Модератор
Сообщения: 17200
|
Проще тогда подсветку отрубить и фонариком светануть на изо.
Если так много деталей под подозрением то проще питатель в сборе купить или биток этой модели на барахолке-время сэкономите  |
|
|
UraGun
|
| n max писал: | Проще тогда подсветку отрубить и фонариком светануть на изо.
Если так много деталей под подозрением то проще питатель в сборе купить или биток этой модели на барахолке-время сэкономите  |
Ну психовать то я умею. В принципе есть денежка и на покупку нового телека. Но как то позорно не попробовать все варианты. Да и интересно таки решить задачку а не отказаться от решения.
Мои следующие шаги.
Хочу довести уровень напряжений БП до промаркированных на плате БП.
Стабилизация у нас по 5,3вольта, а есть 5,17вольта.
5,3/5,17=1,025
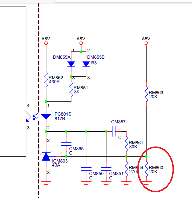
Т.е. нужно приподнять напряжение на выходе 5,17 на 2,5% примерно. Для этого, паралелльно резистору RM860=20k собираюсь вкорячить ещё один (для начала торгов это будет 1МОМ) , чтобы снизить их общее сопротивление на 2,5процента. По результатам отпишусь.
Да, подмену очевидного конденсатора СМ852=68мкФ уже попробовал. Нет изменений.

6.png 52.7 КБ Скачано: 74 раз(а)
|
|
n max
Модератор
Сообщения: 17200
|
Да я об экономии времени,а не денег.
Резик можно вкорячить хуже точно не будет |
|
|
UraGun
|
| n max писал: | Да я об экономии времени,а не денег.
Резик можно вкорячить хуже точно не будет |
Залудил 620к туда. Напряжение в цепи 5,3в поднялось до 5,26в
в цепи 12,8в - до 12,3.
Незначительные изменения есть - разделительная линия дрожащая сдвинулась вверх, процентов на 40. Всё равно не норма.
Охота конечно поднять до 5,3в и до 12.8в, но простым добавлением резисторов туда-же это не решить,
до 5,3 осталось совсем чуть-чуть в процентах, а до 12,8в - ещё много.
Следующим этапом думаю промерить токи в этих цепях. На плате промаркированы и токи. |
|
Евгений373
Фанат форума
Сообщения: 3883
|
| UraGun, то, что пишется шелкографией не всегда соответствует реальному положению дел. Советовать ничего не буду. |
|
iv-9
Фанат форума
Сообщения: 6347
|
| Какие-то танцы с бубном. Сдлелать идеальный БП и двинуться дальше. |
|