ESpec - мир электроники для профессионалов


Определить конденсатор в LG32LJ500V

  Список форумов » Нарушения правил
На страницу 1, 2  След.
Следующая тема · Предыдущая тема
АвторСообщение
mielnik 
Заглянувший
Сообщения: 3
 
Сообщение #1 От 02/09/2019 20:16 цитата  

ТВ LG 32LJ500V
PSU : 715G7801-P01-W10-0H2S
Взорвался конденсатор с9118, сгорел zd9108
Нужна схема блока питания.
Andru68 
Заглянувший
Сообщения: 1
 
Сообщение #2 От 04/10/2019 16:24 цитата  

ну как нашёл?
mielnik 
Заглянувший
Сообщения: 3
 
Сообщение #3 От 10/10/2019 12:10 цитата  

пока глухо.
sna 
Бывалый
Сообщения: 45
sna
 
Сообщение #4 От 25/10/2019 13:20 цитата  

C9118 100пф 1кv. А стабильность не знаю, но с неисправным запускается, но шумит.
Надо подбирать или кто-нибудь замерить напряжение
sna 
Бывалый
Сообщения: 45
sna
 
Сообщение #5 От 25/10/2019 14:51 цитата  

Стабилитрон ставь 3,3-5,1v он большой роли не играет. Но с ним не шумит и работает стабильно.
slava_rud 
Заглянувший
Сообщения: 1
 
Сообщение #6 От 12/02/2020 10:04 цитата  

Поставил 68 пф 2 кВ, КС156А в стекляном корпусе, вместо сгоревшего резистора 0.1 Ом 1W - предохранитель. Заработало.
Sergioramos1991 
Заглянувший
Сообщения: 1
 
Сообщение #7 От 21/10/2020 23:28 цитата  

Здравствуйте! У меня такая же ситуация один в один, сгорело тож самое. Кондер и стабилитрон.
вместо сгоревшего резистора 0.1 Ом 1W - предохранитель- это вместо чего вы поставили? Что то
Не очень понял. Какой резистор сгорел? И что за предохранитель вы поставили вместо резистора.
Я если что не профи)сильно не ругайтесь)

ДОБАВЛЕНО 21/10/2020 23:34

Здравствуйте! У меня такая же ситуация один в один, сгорело тож самое. Кондер и стабилитрон.
вместо сгоревшего резистора 0.1 Ом 1W - предохранитель- это вместо чего вы поставили? Что то
Не очень понял. Какой резистор сгорел? И что за предохранитель вы поставили вместо резистора.
Я если что не профи)сильно не ругайтесь)
Towwi 
Участник
Сообщения: 102
 
Сообщение #8 От 23/10/2020 08:13 цитата  

Sergioramos1991, токоограничивающий резистор,стоит между мостом и ТПИ...R9901(FB9101)
Master757 
Новичок
Сообщения: 17
 
Сообщение #9 От 25/10/2020 11:38 цитата  

Towwi писал:
Sergioramos1991, токоограничивающий резистор,стоит между мостом и ТПИ...R9901(FB9101)
Добрый день, столкнулся с такой же проблемой, заменил конденсатор, стабилитрон но блок питания не запускается нормально, вместо предохранителя стоит пока лампочка и видно что запуск происходит нормально а потом лампа раскаляется и блок уходит в защиту и так по кругу, куда копать, подскажите пожалуйста?
josif 
Заглянувший
Сообщения: 3
 
Сообщение #10 От 03/11/2020 20:14 цитата  

проверяй цепи pc123
Tecnik2 
Новичок
Сообщения: 24
 
Сообщение #11 От 16/02/2021 17:26 цитата  

А лампочка то на сколько Вт? Надо бы 60-100.
Аналогичная проблема, но плата чуток другой маркировки 715g7801-p01-w11-0h2h.
Кондёр совпадает C9118 (осталась только надпись 10 и 1kV), а обрывной резистор R9901, он же FB 9101, 1 Вт 0.33 Ом.
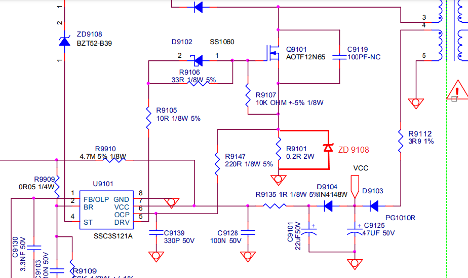
Про стабилитрон ZD9108 спасибо! Он со стороны дорожек, SMD, возле ШИМ SSC3S121A. Отпаял, а к.з. осталось - оказывается по схеме он подключен параллельно токоизмерительному резистору R9101 - 0.3 Ом (ниже его фокус напишу) и защищает ШИМ если резистор перегорит.
Сигнал тока поступает на 6 ногу ШИМ - OCP (при токе 10 А напряжение будет 3 В). Так что, стабилитрон ZD9108 точно не больше 3V. Кстати без него работает т.к. в некоторых теликах его и вовсе не предусмотрено (смотрите доку, прикрепил).

На счёт фокуса - сюрприза от R9101, аналогично с R8601 - 0.1 Ом.
Я думал, что я умом тронулся улыбка Короче - они имеют ЭДС как термопара, и при нагреве, на приборе меняется сопротивление с 0,3 Ом до (примерно) "2 Ом" или "-1,8 Ом", в зависимости от того как как щупы подключили )))

  SSC3S121A ШИМ-контроллер.pdf  342.57 КБ  Скачано: 4621 раз(а)
   SSC3S121.pdf  732.06 КБ  Скачано: 3958 раз(а)
  Screenshot.png  109.14 КБ  Скачано: 5507 раз(а)
Tecnik2 
Новичок
Сообщения: 24
 
Сообщение #12 От 16/02/2021 19:34 цитата  

Собственно кондёр на 1 КВ пробило = эмитация к.з. транзистора. на токовом резисторе превышение напруги пошло. резистор не успел сгореть, а стабилитрон отработал и спас ШИМ.
aasa 
Новичок
Сообщения: 11
 
Сообщение #13 От 30/11/2021 04:38 цитата  

В такой ситуации необходимо заменить D9106 на новый, иначе все вновь повторится!
DeltaService 
Заглянувший
Сообщения: 2
 
Сообщение #14 От 25/01/2022 09:04 цитата  

Мало ли понадобится. Конденсатор 101K 1kv

  IMG_5884.rar  1.16 МБ  Скачано: 3381 раз(а)
sheva2 
Завсегдатай
Сообщения: 445
sheva2
 
Сообщение #15 От 09/04/2022 01:33 цитата  

LG 32LJ594U
POWER 715G7801-CTI-600
ТВ работает, но с писком от ТПИ.
Оказался пробит СТАБ DZ9108 ( SMD стекло)
Заменил на обычный 0,5 Вт 3,6 В
Писк исчез. Ваша тема помогла, спасибо всем не равнодушным.
cvj.rem.elektr 
Заглянувший
Сообщения: 6
 
Сообщение #16 От 16/06/2022 22:45 цитата  

Аналогично ! Спасибо за схему!
Polopolz 
Заглянувший
Сообщения: 7
 
Сообщение #17 От 26/08/2022 00:07 цитата  

Пришел аппарат LG32LJ500V с PSU: 715G7801-P01-W10-0H2S

Взорвался C9118 - (100пф, 1 kW)
Осмотр выявил неисправность R9901(FB9101) - (0,1 Ом, 1W)

Заменил, включил аппарат. Аппарат включается на пару секунд и отключается. Потом опять и опять.
Из PSU слышен свист.

Дальнейшее изучение выявило пробой ZD9108 (номинала нет). Схемы на аппарат не нашел. По совету форумчан установил на 3,9V.
Дополнительно заменил D9106 - (FR107G) на FR207G.

Аппарат запустился нормально. Похоже, проблема типичная для данных PSU.
Всем удачи!
ZVEN 
Новичок
Сообщения: 15
 
Сообщение #18 От 15/01/2023 06:48 цитата  

zd9108 6.2v
tantan 
Новичок
Сообщения: 27
 
Сообщение #19 От 01/02/2023 07:36 цитата  

Сделать ремонт окон в целом не трудно достаточно просто обратиться вот сюда спб.помощь-окнам.рф сделают все как нужно посмотрите что тут еще
cc 
Участник
Сообщения: 186
 
Сообщение #20 От 13/04/2023 09:33 цитата  

aasa писал:
В такой ситуации необходимо заменить D9106 на новый, иначе все вновь повторится!

Это зачем?

Перейти: 
Следующая тема · Предыдущая тема
На страницу 1, 2  След.
Показать/скрыть Ваши права в разделе

Интересное от ESpec


Другие темы раздела Нарушения правил

000
123
123
123
888


Rambler's Top100 Рейтинг@Mail.ru liveinternet.ru