| Автор | Сообщение |
|
IGORTL
|
Проц.МТ1389FE
Драйвер А5954
Лазер SF-HD62
БП на VIPer22A
Проблема в следующем:при включении DVD заставка на телике появляется лоток вызжает и заезжает, диск делает пару оборотов и на этом всё как говорится приплыли, голова не позиционирует не фокусирует и лазер не светится вобщем совсем мёртвый, напряжения на БП в норме + - 9V,+5V.+3,3V. НА процессоре тоже питание в норме 3,3V и 1,8V нигде ничего не просаживает На драйвер +5V приходит, драйвер менял (ничего не изменилось) механику полностью рабочую подкидывал в сборе со шлейфом, На 17 и 18 ногах драйвера SL+ и SL- соответственно, в момент когда диск пытается раскрутиться появляется 15 миливольт (маловато как то). Пытался считать прошивку но почему то этот демон отказывается коннектится с компом (пробовал шнурки на транзисторах и на максе самодельные правдо но рабочие 100%).
Помогите пожалуйста советом а то у меня уже мысли закончились окончательно. Чего ему ещё не хватает? |
|
n max
Модератор
Сообщения: 17592
|
ну так программатором пару раз было такое из-за прошивки именно на ббк
пробуй кабель от сименса с коробочкой-как вариант |
|
|
IGORTL
|
| К сожалению шнурка от сименса у меня нет |
|
|
Alexasha
|
| IGORTL писал: | | на максе самодельные |
и
| n max писал: | | кабель от сименса |
Разве это не одни и те же яйца? |
|
n max
Модератор
Сообщения: 17592
|
неа в кабеле от сименса pl2303 стит
ДОБАВЛЕНО 10/09/2012 21:13
да и макс наверное 5 вольтовый |
|
|
Alexasha
|
Всё-таки ты за преобразование из USB, вместо честного COM.  |
|
|
IGORTL
|
| Может и одни и те же но от семёна шнурков не разбирал по этому сказать не могу. И почему не коннектится тоже не знаю. |
|
n max
Модератор
Сообщения: 17592
|
какой прогой пытаетесь шить?
микру лучше взять max3232 она трёх вольтовая-как выходы у проца двд |
|
|
IGORTL
|
| Прог перебрал штук шесть а max3232 |
|
Иван Зенин
Модератор
Сообщения: 6784
|
| IGORTL, что-бы законнектилось, надо включать девайс с закороченной 7ой ногой флеши на массу. |
|
n max
Модератор
Сообщения: 17592
|
| вроди на ббк 115 и 315 ничего не замыкал-так шилось процы ведь одинаковые |
|
|
IGORTL
|
| Иван Зенин писал: | | IGORTL, что-бы законнектилось, надо включать девайс с закороченной 7ой ногой флеши на массу. |
Хорошо, попробую закоротить. |
|
Иван Зенин
Модератор
Сообщения: 6784
|
| Иван Зенин писал: | | что-бы законнектилось, надо включать девайс с закороченной 7ой ногой флеши на массу |
Извиняюсь,это касается SPI флеши(8-ногой). |
|
|
IGORTL
|
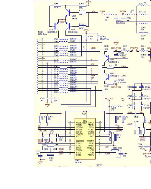
Во время раскрутки диска появляется 3,3v на R331(седьмая нога шлейфа сигнал IOA) а на 19 и 23 (т.е. на коллекторах V301 v302 около трёх миливольт и не меняется но на базах этих же транзисторов висит 3,3V постоянно) подозреваю что процу пришёл кирдык.
И ещё один глюк у него такой, если этот BBK выключить кнопкой pover то включить обратно его уже можно будет только через выдёргивание вилки из розетки
BBK.JPG 65.96 КБ Скачано: 532 раз(а)
|
|
|
IGORTL
|
| Тема закрыта, аппарат отдал хозяину. |
|