| Автор | Сообщение |
|
serg403
|
Прежде всего добрый день всем, господа и дамы.
Хотелось бы попросить Вас об адекватной помощи в ремонте DVD-плеера.
История болезни:
Во время работы начал показывать видео "кубиками" что то вроде ПК "Spectrum" или Dandy (если кто застал), после чего был списан в аудиокомплекс, где исправно играл CD и MP3. После непродолжительного отдыха в несколько месяцев отказался включаться вообще (включение производиться механической кнопкой).
Подозрение первым делом пало на БП (хотя возможно и КЗ в видеотракте в связи предыдущей неисправностью - паяльник с тестером держу, но в ремонте, тем более цифры я не силен). Как говориться, "вскрытие чукчи показало....".
Симптомы в общем следующие:
-Визуально : повреждений и потемнений, следов нагара на платах и деталях и т.д. не наблюдается.
-На слух : и "под нагрузкой" и при отключенных от основных плат разъемах (за исключением, по моим предположениям "земли"-толстенький паяный провод) БП издает тихие монотонные щелчки с частотой 4-6 шт./сек., очень похоже на тиканье некоторых часов, кстати такой же звук выдавал цифровой тестр при прозвоне 2-ой ноги U1.
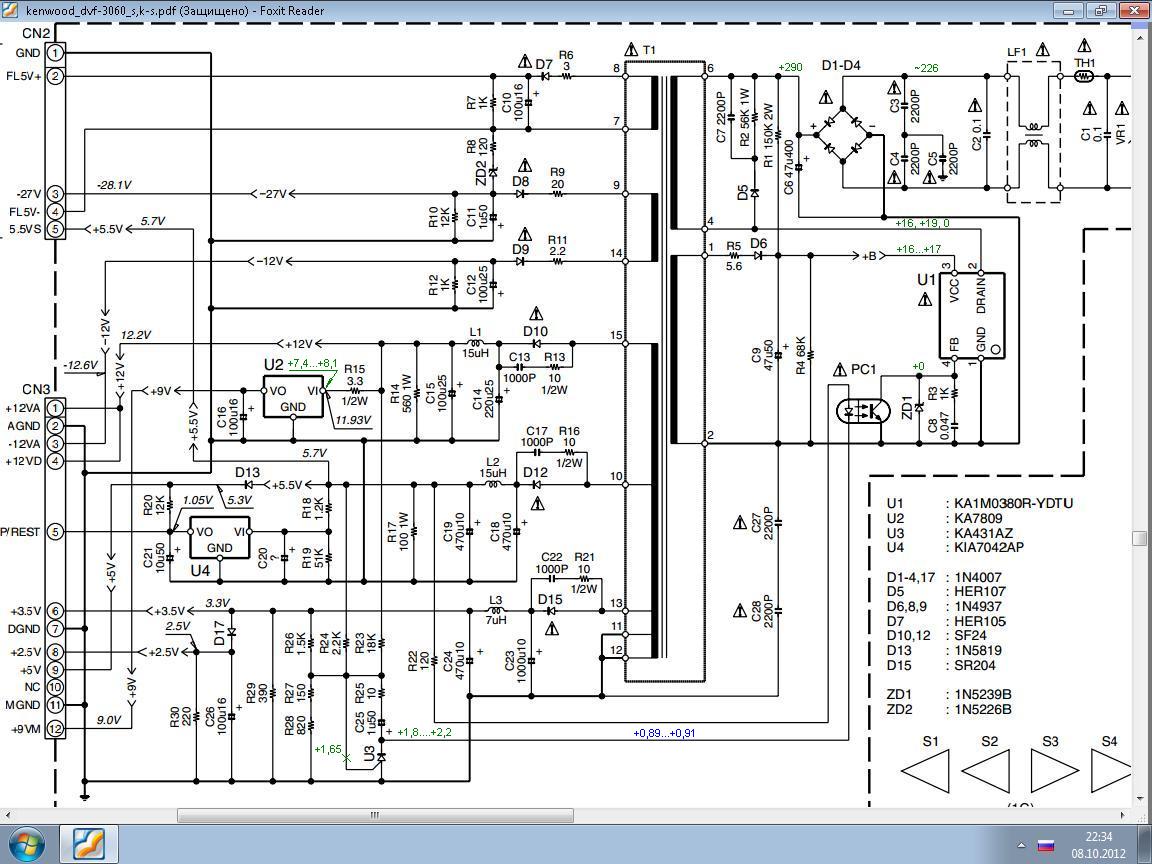
-На прозвон ситуация следующая: предохранитель БП в порядке, но на выходе на всех пинах наблюдается падение напряжения, причем на холостом ходу в 1,5-2 раза, под нагрузкой в 2-2,5 раз. Схему БП и промеры пинов привожу во вложении (на эскизе отсутствуют вилка, включатель, предохранитель и варистор, но "ноги растут" с правого верхнего угла), если потребуется могу выложить схему всего аппарата.
Пояснения к вложениям:
Пояснения:
- по плате: правая часть мерялась относительно "горячей земли", левая соответственно относительно холодной. Синим указано напряжение на излучателе оптрона.На 2-ой ноге U1 напряжение при 3-х включениях аппарата были всегда разные, 16,19 и 0 В относительно "горячей земли"
- по разъемам: на некоторых пинах наблюдается напряжение обратной полярности, на СН2 (питание дисплея и еще чего-то) напряжения под нагрузкой "плавают" синусоидально.
Может кто то сталкивался с подобным поведением импульсных БП? Логично было бы предположить, что неисправно что-то общее для всех пинов. Только вот что именно и не может ли это косвенно быть связано с "квадратами Малевича"? Буду рад любой помощи, хотя услышать ответ в стиле "смени то, если не поможет, то смени то, а если опять "0" неси в СЦ или на помойку...." не хотелось бы.
Заранее всех благодарю.
С Уважением, Сергей.

БП Kenwood.JPG 165.71 КБ Скачано: 371 раз(а)
СН3.JPG 28.7 КБ Скачано: 349 раз(а)
|
|
serega-64
Старший модератор
Сообщения: 10180
|
serg403, Да уж, трактат! А нельзя было покороче? Все это заменяется тремя словами - занижены выходные напряжения + выложить замеры и состав аппарата с БП.
| serg403 писал: | | Логично было бы предположить, что неисправно |
Ликбезом не занимаемся, а так, пожалуйста, могу точно сказать - неисправен БП, ремонтируйте, если знаний хватит. |
|
|
serg403
|
Хватило бы знаний-не копал интернет.... Я вообще то за помощью обращался к понимающим и не единожды с подобным сталкивающимся людям.... паяльник то держать и сам умею. У Вас судя по ответу таких не много.... СПС за поддержку. |
|
DJON 1967
Сам себе велосипед
Сообщения: 331
|
| serg403 писал: | | У Вас судя по ответу таких не много. |
Можешь не сомневаться. Мастера здесь есть , их много и их видно.
Единственное ,чего не видно так это твоих действий. Замерить напряжения большого труда не составит и это не показатель твоего мастерства.
Ты хотя бы для начала прошерсти конденсаторы в БП при помощи ESR-metra.  |
|
serega-64
Старший модератор
Сообщения: 10180
|
| serg403 писал: | | Я вообще то за помощью обращался к понимающим |
А как разговаривать с "непонимающим" работы ИБП, все равно что об стенку, вы даже не удосужились в инете поискать и прочитать, как работает ИБП| serg403 писал: | -Визуально : повреждений и потемнений, следов нагара на платах и деталях и т.д. не наблюдается.
-На слух : и "под нагрузкой" и при отключенных от основных плат разъемах (за исключением, по моим предположениям "земли"-толстенький паяный провод) БП издает тихие монотонные щелчки с частотой 4-6 шт./сек., очень похоже на тиканье некоторых часов |
Этого достаточно, что бы сделать, выше сказанные, выводы. Удачи в ремонте! |
|
Иван Василич
Старший модератор
Сообщения: 5574
|
|
KRAB
Распугиватель клиентов
Сообщения: 21704
|
| На всех форумах пооткрывал тему и ждет подачек. |
|

|