ESpec - мир электроники для профессионалов


PHILIPS 40PFL3208T нет подсветки

  Список форумов » Сервисные меню телевизоров

Следующая тема · Предыдущая тема
АвторСообщение
Эдуард007 
Бывалый
Сообщения: 31
 
Сообщение #1 От 04/02/2022 13:24 цитата  

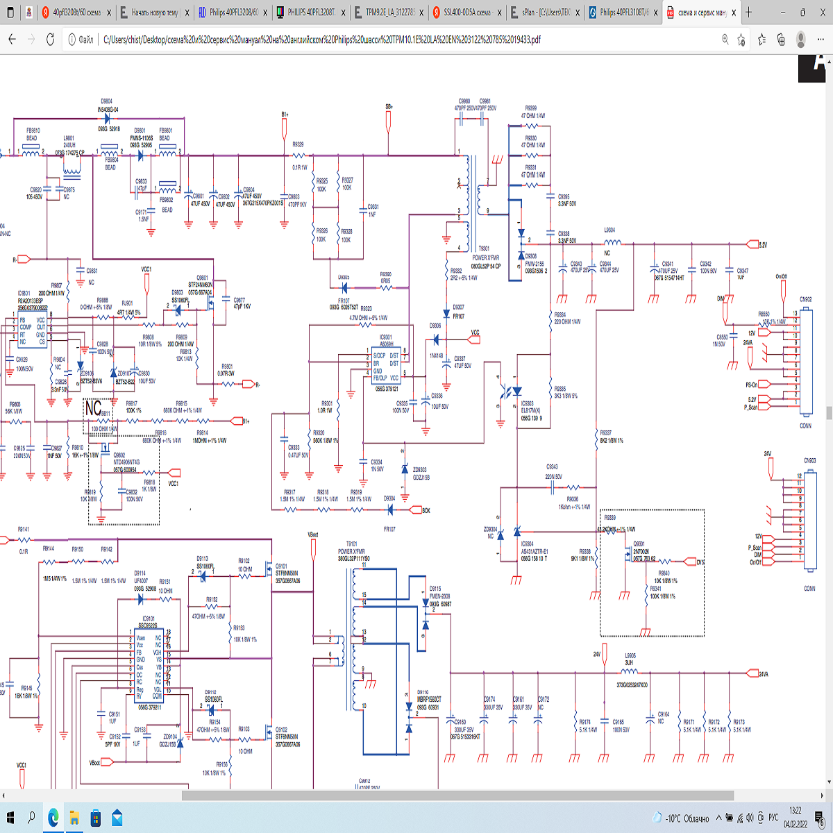
схема Блока

ДОБАВЛЕНО 04/02/2022 14:43

PHILIPS 40PFL3208T нет подсветки,
блок 715G5246-P04-000-002S
майн 715G5713-M01-000-005к
инвертор SSL400-0D5A
были вздутые кондеры на блоке С9168 и С9169 , были 470\25 я поставил 680\25, небыло в наличии новых на 470мф
на выходе инвертора 24V ,на кондере инвертора С100 тоже 24v вместо нормы
на выходе с блока CN903 все хорошо, Dim3.2v, on\off 3.2v остальное в норме

ДОБАВЛЕНО 04/02/2022 14:45

схему приложил, может кто поможет с проблемой, все диоды работают, перемычки я сделал
,

.png
 Описание:
 Размер файла:  581.08 КБ
 Просмотрено:  151 раз(а)

.png


.png
 Описание:
 Размер файла:  581.08 КБ
 Просмотрено:  145 раз(а)

.png


  2110acaa65ddbfc3ea88ad47f21bbd15_694.pdf  185 КБ  Скачано: 184 раз(а)

Перейти: 
Следующая тема · Предыдущая тема
Показать/скрыть Ваши права в разделе

Интересное от ESpec


Другие темы раздела Сервисные меню телевизоров

NEC


Rambler's Top100 Рейтинг@Mail.ru liveinternet.ru