| Автор | Сообщение |
|
топалов виталий
|
состав проц sda6000 b12
dsp9455b a2
блок питания tda16888
панель lta400w2
инвертор sit400wd20b00
Вот похожая тема с картинками В начале выключался инвертор , когда он выключался то светодиод продолжал светить синим цветом ,а в дежурном зелёный ,то есть по идее блок питания продолжал работать все питания оставались в норме ,вроде я его одолел , в мастерской прохладно 10-15 градусов примерно , с открытой задней крышкой телевизор проработал целый день ни разу не выключался ,поставил заднюю крышку занесли в тепло на прогон и тут появилась новая проблема через 15-30 минут телевизор начал выключаться полностью при этом гаснет светодиод ,получается блок питания уходит в защиту ,если его отключить от сети и подождать минуту то он потом может несколько минут проработать и опять начинает уходить в защиту ,напряжения на выходе блок питания вроде в норме ,23,6вольт 3,3 тоже ,я менял все выходные конденсаторы ,сетевую банку тоже менял ,так же менял выходные диоды по 24 вольтам 2 штуки ,пропаивал всё визуально с увеличителем уже не знаю куда двигаться дальше ,с такими блоками питания ещё не сталкивался схемы на апарат не нашёл но схема очень похожа на ту что я дал в начале в ссылке ,для того что бы ускорить поиск начал пользоваться феном пару минут прогрева и блок питания уходит в защиту ,я знаю что у него есть защита по перегреву ,но визуально в тот момент когда он уходит в защиту он не очень горячий радиатор градусов 40 -50.
ДОБАВЛЕНО 18/11/2013 00:24
Ещё тут нашёл описание того как работает этот блок питания ,мозг сломать можно |
|
Nik_Al
Старый таёжник
Сообщения: 34287
|
|
|
к.н.в.
|
| топалов виталий писал: | | ,я знаю что у него есть защита по перегреву |
Это не срабатывание защиты, а неисправность. Грей конкретно по одному элементу. |
|
RAMMER
Передовик
Сообщения: 1027
|
| Nik_Al писал: | | ШИМ подкинь. |
топалов виталий , имя+полный состав БП и напряжение на сетевом электролите ? |
|
|
топалов виталий
|
| на сетевой банке 380вольт когда начинает срабатывать защита то оно начинает меняться до 340 примерно ,имя и полный состав есть в начале я дал ссылку на тему с таким же блоком питания ,я так понимаю что в моём случае плохо работает система прекондей но что конкретно как найти какой элемент глючит при нагреве ? |
|
vebs
Белгородец
Сообщения: 2751
|
| То что писал docktor 529 делал? |
|
RAMMER
Передовик
Сообщения: 1027
|
топалов виталий, ссылка на чужую тему не считается составом , тем более там он не полный ! Или делаешь то о чём тебе говорят или варишься в собственном соку ...
| топалов виталий писал: | | схемы на апПарат не нашёл |
потому и не нашёл ---> нет состава и имени БП !
vebs, Слава до исправления замечаний давай воздержимся ... |
|
|
топалов виталий
|
блок питания собран на микросхеме шим tda16888, дежурка на viper12a а что там во вторичке завтра гляну ,там микросхема которая за защиту отвечает ,что ещё ? название всех транзисторов мощных и диодов которые на радиаторе ? завтра гляну и скажу
вопрос возник по идее даже если блок питания уходит в защиту по перегрузке напряжение на сетевом кондёре не должно понижаться ?
ДОБАВЛЕНО 21/11/2013 00:06
то что писал доктор529 не делал так как пока не вижу связи его неисправности с моей |
|
RAMMER
Передовик
Сообщения: 1027
|
| топалов виталий писал: | | по идее даже если блок питания уходит в защиту по перегрузке напряжение на сетевом кондёре не должно понижаться ? | топалов виталий почитай про работу прекондея PFC или по русски ККМ узнаешь много нового и интересного .
P/S: имя твоего БП ETXEZ524EAB , а зная имя , схема находится на раз и два .
В конкретную деталь тыкать носом не буду , слишком много шаровиков развелось .
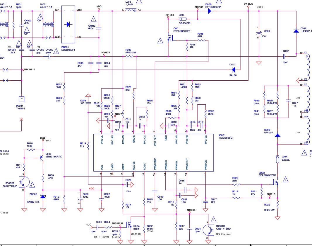
ETXEZ524EAB TDA16888G.jpg 175.92 КБ Скачано: 594 раз(а)
|
|
|
топалов виталий
|
если бы я был шаровиком каких много развелось ,как вы имели смелость сказать ,я бы не сидел за компом и этим телевизором до пол третьего ночи и уже не первый день изучая любую информацию которую мне удалось найти в интернете на тему этого или похожего блока питания ,и заметьте я сам понял и написал о том что возможно у меня барахлит схема прекондея !!!!
ДОБАВЛЕНО 21/11/2013 02:30
и если я дал ссылки в начале темы то это значит что я сам их нашёл и попытался изучить ,за фрагмент схемы конечно большое спасибо ,но мой вопрос был о том какие части схемы могут давать подобный дефект именно с прогревом ,я уже успел снять сам дросель прекондея и пропаять его ,так же снял и пропаял тпи все ножки ,но увы это ни чего не дало |
|
|
B.B.
|
| топалов виталий писал: | | если бы я был шаровиком | Твое повествование о ремонте мне говорит, что дело имеем с КЛИЕНТОМ.| топалов виталий писал: | | успел снять сам дросель прекондея и пропаять его ,так же снял и пропаял тпи все ножки ,но увы это ни чего не дало | Приборы хоть есть какие-то или ждем указаний о замене конкретных деталей? |
|
vebs
Белгородец
Сообщения: 2751
|
Саш, ни слова конкретики.  |
|
|
Satt
|
| топалов виталий, тишина - думаешь и на других форумах шару ищешь? |
|
iv-9
Фанат форума
Сообщения: 6356
|
|
vebs
Белгородец
Сообщения: 2751
|
| iv-9, это что значит? расскажи может не все в теме. |
|
vebs
Белгородец
Сообщения: 2751
|
|
iv-9
Фанат форума
Сообщения: 6356
|
vebs, это ты к чему? Насчет ребят, у которых несколько ников? Угадал, пара сотен удивила. С чего взял, что беднота? Есть принципы и есть уровень.
И абсолютно до фени все фантазии и имена. |
|
vebs
Белгородец
Сообщения: 2751
|
Принципы одни. Ремонтируя клиенту - мастера ПРОДАЮТ свои мозги.
Это у КОПАЛЬЩИКОВ, кто больше накопает, тот больше получит денег.
ремонт электроники- торговля не мышцами, а умом. Надеюсь обид нет. |
|
vebs
Белгородец
Сообщения: 2751
|
|
iv-9
Фанат форума
Сообщения: 6356
|
| vebs писал: |
ремонт электроники- торговля... умом. |
Согласен. Но пара сотен - очень мало  |
|