| Автор | Сообщение |
|
Garik069
|
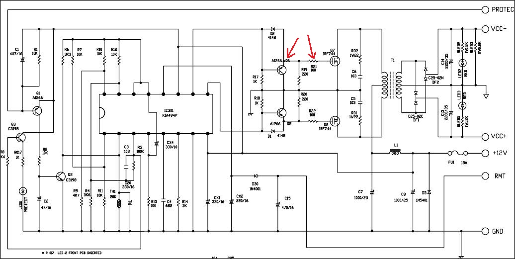
Брат принёс автомобильный усилитель Mystery MJ-2.120. Сказал, что шёл дым из устройства. Я решил посмотреть в чём дело. Подключил питание как было у него: минус понятное дело на GND, а плюс на +12V. Ничего не происходило. Затем подключил плюс ещё и на клемму RMT. В этом случае, ток увеличился до 1,2 А, и начал сильно греться резистор R21. Так-же грелся, но не сильно Q6. Схему прилагаю. Подскажите, в чём может быть проблема? Как устранить неисправность?
Буду признателен за помощь!
Snap 2014-01-15 at 21.56.04.jpg 114.43 КБ Скачано: 526 раз(а)
|
|
Уважаю спецов
Завсегдатай
Сообщения: 356
|
| Взять прибор и принятся за дело прозвонить для начала. А12266 и Q7, если не под силу то в ремонт |
|
Сергей92
Завсегдатай
Сообщения: 887
|
| Garik069, Уважаю спецов сказал правильно. Но если не под силу, то перепаяй два в этом плече или все 4 транзистора (для верности)... |
|
Уважаю спецов
Завсегдатай
Сообщения: 356
|
Сергей92, наверно чел подумал и понял главное...... и ушел на дно   |
|
serega-64
Старший модератор
Сообщения: 10180
|
|
KRAB
Распугиватель клиентов
Сообщения: 21704
|
| Garik069 писал: | | Я решил посмотреть в чём дело | - посмотрел? Понял, что ты в этом "0"?! Теперь неси Мастеру ... |
|