ESpec - мир электроники для профессионалов


unical eve 05

  Список форумов » Некомпетентные вопросы

Следующая тема · Предыдущая тема
АвторСообщение
milas 
Новичок
Сообщения: 11
 
Сообщение #1 От 24/11/2014 11:39 цитата  

unical eve 05 плата LMU 83 такая проблема котёл от сети 220в работает нормально от бесперебойника 1000вт 12в в 220в запускается происходи т поджих и тухнет так три раза потом выдаёт ошибку что не видет пламени на прямую в сеть работает нормально при замере мултиметром напряжение на базе транзистора smd1В отвечающего за контроль пламени на бесперебойки работает нормально в чё может быть проблема
quazatron 
Фанат форума
Сообщения: 5981
quazatron
 
Сообщение #2 От 24/11/2014 11:56 цитата  

milas, на бесперебойнике не работает? Или от сети не работает?
milas 
Новичок
Сообщения: 11
 
Сообщение #3 От 25/11/2014 11:27 цитата  

на бесперебойки
quazatron 
Фанат форума
Сообщения: 5981
quazatron
 
Сообщение #4 От 25/11/2014 12:02 цитата  

milas, если не работает на бесперебойнике то это может быть оттого что бесперебойник не с "чистый синус". Еще может оттого что котел не заземлен.
milas 
Новичок
Сообщения: 11
 
Сообщение #5 От 26/11/2014 17:48 цитата  

8 котлов разных фирм работают нормально на этом бесперебойнике и синусоида правильная блок питания на этом котле трасформаторный процесор работает нормально если вы читали внимательно первое сообщение то когда на бесперебойнике работает котел и заме рения напрежения на базе транзистора smd1В отвечающего за контроль пламени то котел работает нормально токотел работает нормально
quazatron 
Фанат форума
Сообщения: 5981
quazatron
 
Сообщение #6 От 26/11/2014 19:29 цитата  

milas, попробывать через развязывающий трансформатор 220/220. Один конец вторички заземлить.
milas 
Новичок
Сообщения: 11
 
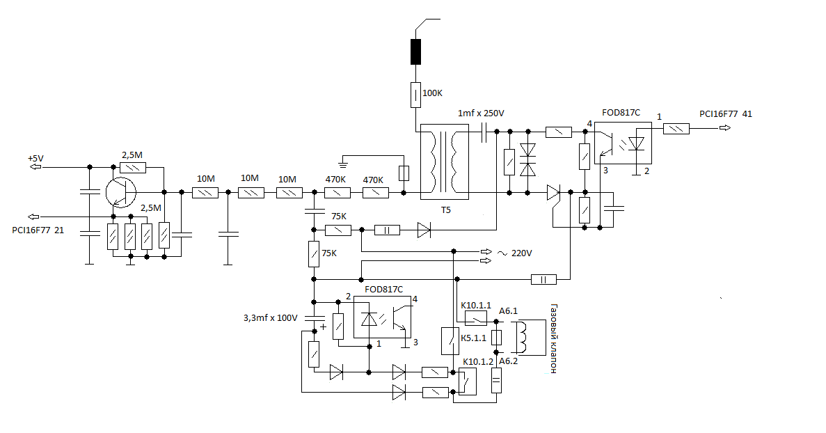
Сообщение #7 От 06/12/2014 09:57 цитата  

Вот схема

  unical.png  24.5 КБ  Скачано: 818 раз(а)
milas 
Новичок
Сообщения: 11
 
Сообщение #8 От 27/01/2015 09:55 цитата  

Решено должен быть общий ноль при отключении света
ENOTBORIS 
Заглянувший
Сообщения: 1
 
Сообщение #9 От 03/01/2016 13:29 цитата  

Уважаемые специалисты. У кого есть принципиальная схема платы котла unical 05 ctfs 24. Перед новым годом котел выдал ошибку 6c. В магазине где покупал спец приехал и снял плату. 4 дня ее типо делал, в итоге я ее забрал.

Перейти: 
Следующая тема · Предыдущая тема
Показать/скрыть Ваши права в разделе

Интересное от ESpec


Другие темы раздела Некомпетентные вопросы

111


Rambler's Top100 Рейтинг@Mail.ru liveinternet.ru