| Автор | Сообщение |
|
nikolmen1
|
Нужна схема!
Были заменены ,полевик шим оптопара и управляющий стабилитрон все электролиты ,не стартует.


|
|
eduard2
Модератор
Сообщения: 4783
|
nikolmen1, Зачем тебе схема понадобилась ? там её с платы можно срисовать | Цитата: | Были заменены ,полевик шим оптопара и управляющий стабилитрон все электролиты ,не стартует.
| Ну че там заменил - ради интереса спрашиваю А поле пахал?каков диАгноз больного :
ЗЫ- к Мастеру отнеси и епи моски - или жаба душит  |
|
Yuritsh
Фанат форума
Сообщения: 18498
|
Да эту схему за полчаса нарисовать можно, если действительно надо.
Хотя, по мне, тут даташита ШИМа - за глаза хватит. |
|
|
nikolmen1
|
Googl даташит ШИМа не находит .чем заменить не знаю,на базаре продали один сказали ставь ,блок питания не стартует ,куда копать дальше?где смотреть?
ДОБАВЛЕНО 28/02/2016 18:29
 |
|
Yuritsh
Фанат форума
Сообщения: 18498
|
| nikolmen1 писал: | Googl даташит ШИМа не находит
 | КАКОЙ ШИМ? НАЗВАНИЕ У НЕГО ЕСТЬ?
Вот тут, ШИМов, подобных твоему, хоть ж...пой ешь. |
|
|
nikolmen1
|
|
Yuritsh
Фанат форума
Сообщения: 18498
|
|
eduard2
Модератор
Сообщения: 4783
|
nikolmen1,| Цитата: | | на базаре продали один сказали ставь | Какую микруху тебе дали ,название у неё есть? поведай народу ,что за зверь такой тебе всучили  |
|
|
nikolmen1
|
63C16
ДОБАВЛЕНО 28/02/2016 20:04
как правильно по номеру определять что за шим? |
|
KRAB
Распугиватель клиентов
Сообщения: 21704
|
| чего ты в него полез с "0" знаниями?! Тебя как лоха развели на рынке ... Не пробовал Мастеру отнести его? |
|
|
nikolmen1
|
|
KRAB
Распугиватель клиентов
Сообщения: 21704
|
как дурак ...
Это не ее название, а черти что ... |
|
Yuritsh
Фанат форума
Сообщения: 18498
|
| nikolmen1, если хочешь помощи, рисуй распиновку ШИМа. |
|
|
nikolmen1
|
фото шима
| 63E24-1200.jpg |
| Описание: |
|
| Размер файла: |
314.08 КБ |
| Просмотрено: |
527 раз(а) |

|
|
|
Yuritsh
Фанат форума
Сообщения: 18498
|
|
|
nikolmen1
|
что я должен сделать?
ДОБАВЛЕНО 29/02/2016 23:24
| nikolmen1 писал: | | что я должен сделать? | нарисовать кусок схемы?
ДОБАВЛЕНО 29/02/2016 23:27
я прошу у Вас помощи распознать микруху ,и чем заменить!!! |
|
|
nikolmen1
|
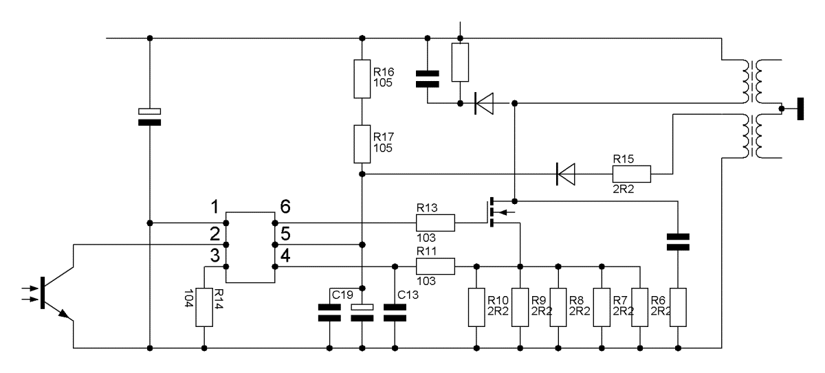
нашол кусок схемы
-1200.gif 22.77 КБ Скачано: 1606 раз(а)
|
|
Yuritsh
Фанат форума
Сообщения: 18498
|
Оказывается, и схема у тебя была.
Лови... |
|
|
nikolmen1
|
| О, спасибо!!! Буду работать. |
|