| Автор | Сообщение |
Антонов007
Передовик
Сообщения: 1884
|
| ЭТОТ дефект??? заменить всего одну детальку нужно!!! максимум две.. |
|
|
Lexey77
|
| DENis_S, ну раз пытаешься разобраться, то разберись, что ещё участвует в процессе отжима, что ещё есть кроме коммандника модуля и двигателя? |
|
|
DENis_S
|
| Lexey77 писал: | | DENis_S, ну раз пытаешься разобраться, то разберись, что ещё участвует в процессе отжима, что ещё есть кроме коммандника модуля и двигателя? |
Помпа? Прессостат полагает, что в баке вода и не пускает отжим? |
|
|
Lexey77
|
| DENis_S, это общие условия, а что отличает именно Ардо с асинхронником? |
|
шайтан
Виртуоз болгарки
Сообщения: 5915
|
| Lexey77 писал: | | DENis_S, это общие условия, а что отличает именно Ардо с асинхронником? | ты тему сначала то читал, или пишешь так - абы чего ляпнуть?| DENis_S писал: | Ardo T80X S/N: 200739009572-012980040-04
Модуль DMPU CA LF 21/08/07 546026301 |
|
|
|
Lexey77
|
| шайтан, теперь вижу, виноват, не учел. Просто с коллекторным не попадались именно 80тх, если честно вообще мало их застал. Тогда мои посты можно в топку...Ошибочка вышла. |
|
|
DENis_S
|
| Lexey77 писал: | | шайтан, теперь вижу, виноват, не учел. Просто с коллекторным не попадались именно 80тх, если честно вообще мало их застал. Тогда мои посты можно в топку...Ошибочка вышла. |
T80X - это с коллекторным. T80 (без Х) - асинхронный двигатель и модуль DMPA. |
|
шайтан
Виртуоз болгарки
Сообщения: 5915
|
| DENis_S писал: | | T80X - это с коллекторным. T80 (без Х) - асинхронный двигатель и модуль DMPA. |
ты лучше помолчи и не смеши народ, а то опять будешь жаловаться, что тебя здесь обижают  |
|
аliеn
Передовик
Сообщения: 2644
|
...а что, в помойке для неё уже не нашлось места???  |
|
|
DENis_S
|
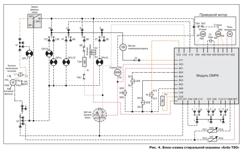
шайтан, приложенная схема адекватная?
-схема T80.jpg 101.5 КБ Скачано: 206 раз(а)
|
|
шайтан
Виртуоз болгарки
Сообщения: 5915
|
| аliеn писал: | ...а что, в помойке для неё уже не нашлось места???  | вот так просто - взять и выбросить на помойку??? Та ты чё - не знаешь наших людей - хочется даже с го..на снять пенку. Тебе клиенты разве никогда не предлагали купить у них откровенный металлолом - "так она же ПРАКТИЧЕСКИ рабочая..."
ДОБАВЛЕНО 07/03/2018 09:27
DENis_S, еще раз повторяю - не смеши народ и запомни на всю жизнь - буква Х в названии модели всего лишь обозначает наличие нержавеющего бака, а отсутствие её - эмалированный, или пластиковый бак. Учи матчасть  |
|
|
DENis_S
|
шайтан, спасибо. Однако, ту схему не я рисовал. Подумал, что это единственное исполнение.
А можно ссылку на адекватную матчасть? Ну это чтобы последовать вашему совету. ) |
|
аliеn
Передовик
Сообщения: 2644
|
| шайтан писал: | | аliеn писал: | | ...Тебе клиенты разве никогда не предлагали купить у них откровенный металлолом - "так она же ПРАКТИЧЕСКИ рабочая..." |
|
Нет, не предлагали. Видимо я всегда так надувал щёки, что они нутром чувствовали неуместность данного предложения...  |
|
sashko65
Фанат форума
Сообщения: 14972
|
Да....DENis_S, челябинские мужики на столько суровы....  |
|
virmeshter
Фанат форума
Сообщения: 3160
|
весело тут у вас  |
|
|
DENis_S
|
| аliеn писал: | ...а что, в помойке для неё уже не нашлось места???  |
Зачем же выкидывать практически рабочую вещь?
Могу продать, кстати, если надо кому.  |
|
Александр Михалыч
Фанат форума
Сообщения: 4759
|
| аliеn писал: | ....Нет, не предлагали. Видимо я всегда так надувал щёки, что они нутром чувствовали неуместность данного предложения...  |
аliеn, Видимо довели тебя недо-клиенты. Вон и аватарку сменил, - за что Гарфилда уволил?  |
|
аliеn
Передовик
Сообщения: 2644
|
| Александр Михалыч писал: | аliеn, Видимо довели тебя недо-клиенты. Вон и аватарку сменил, - за что Гарфилда уволил?  |
...о клиентах, как о покойниках: или хорошее, или - не помню...
а вот недо-мастера... даже моего кота возмутили....  |
|
xarl
Модератор
Сообщения: 21874
|
| Род занятий: Нуб и девственник .... |
|
|
DENis_S
|
| xarl писал: | | Род занятий: Нуб и девственник .... |
А что какие-то сомнения? |
|