| Автор | Сообщение |
|
top15
|
телевизор LG RT-21FB20RQ (шасси MC-019A) не включается +ремонт тдкс
симптомы были точно как на этом видео , дежурка горела +Свист .
https://www.youtube.com/watch?v=atSWi48W2zM
1. заменил пробитый 100% строчный транзистор TT 2140 +ремонт тдкс был прабит 100% конденсатор как на этом видео.
после того как все сделал как на этом видео. исчезла Свист в БП . но перестала гореть красная светодиодная лампочка( до этого дежурка горела ).при включение телевизора чувствуется высокий дерганья
вопрос ответы пожалуйста.
может ли не горит дежурка и за неисправности тдкс ? |
|
виктор-теледоктор
Фанат форума
Сообщения: 13900
|
1 ламер(UOC обозвал "видеопроцессором")снял видео,другой учится по нему ремонтировать.
Потом мастерам приходится разгребать после таких вот *ремонтеров*. |
|
SASHATOD
Фанат форума
Сообщения: 9885
|
top15, Не лезь тудой а то ёбом токнет  |
|
|
top15
|
ответы пожалуйста.
может ли не горит дежурка и за неисправности тдкс ? |
|
iv-9
Фанат форума
Сообщения: 6359
|
| Ну отрежь питание от строки и узнаешь. |
|
SASHATOD
Фанат форума
Сообщения: 9885
|
top15,| Цитата: | | ответы пожалуйста. |
Кому и с какой стати? [/i] |
|
Boris Gorbunkov
Семён Семёныч
Сообщения: 7528
|
В этих шасси MC-019A частенько с возрастом тихо подыхает микра STR-F6654R в БП
ДОБАВЛЕНО 01/05/2020 23:35
| top15 писал: | | дежурка горела +Свист | Не могла там дежурка гореть при пробитом накоротко TT2140
КЗ по питанию +В - не будет всех напряжений с БП.
ДОБАВЛЕНО 01/05/2020 23:37
top15, судя по твоим постам это твой первый или второй ТВ.
Ты не телемастет, а жертва ютуба - чо-то накосячил... |
|
|
top15
|
уважаемый Борис Горбунков
при пробитом накоротко TT2140. горела красная светодиодная лампочка.
после замены TT2140 и удаления конденсатора из тдкс перестала гореть красная светодиодная лампочка |
|
виктор-теледоктор
Фанат форума
Сообщения: 13900
|
Мда,Юрич такую тему давно выкинул бы в мусорную корзину.
ТС полный ноль,без знаний и приборов
Не понимаю,зачем некоторые мастера пытаются потакать махровому ламерству. |
|
Boris Gorbunkov
Семён Семёныч
Сообщения: 7528
|
top15, уважаемый - не мучай ТВ и нас - обратись к мастеру.
http://monitor.espec.ws/section1/topic110835.html
ДОБАВЛЕНО 02/05/2020 00:12
| виктор-теледоктор писал: | ТС полный ноль,без знаний и приборов  |
Видимо ещё и иностранец - переводчиком пользуется. |
|
|
top15
|
| iv-9 писал: | | Ну отрежь питание от строки и узнаешь. |
iv-9
+В
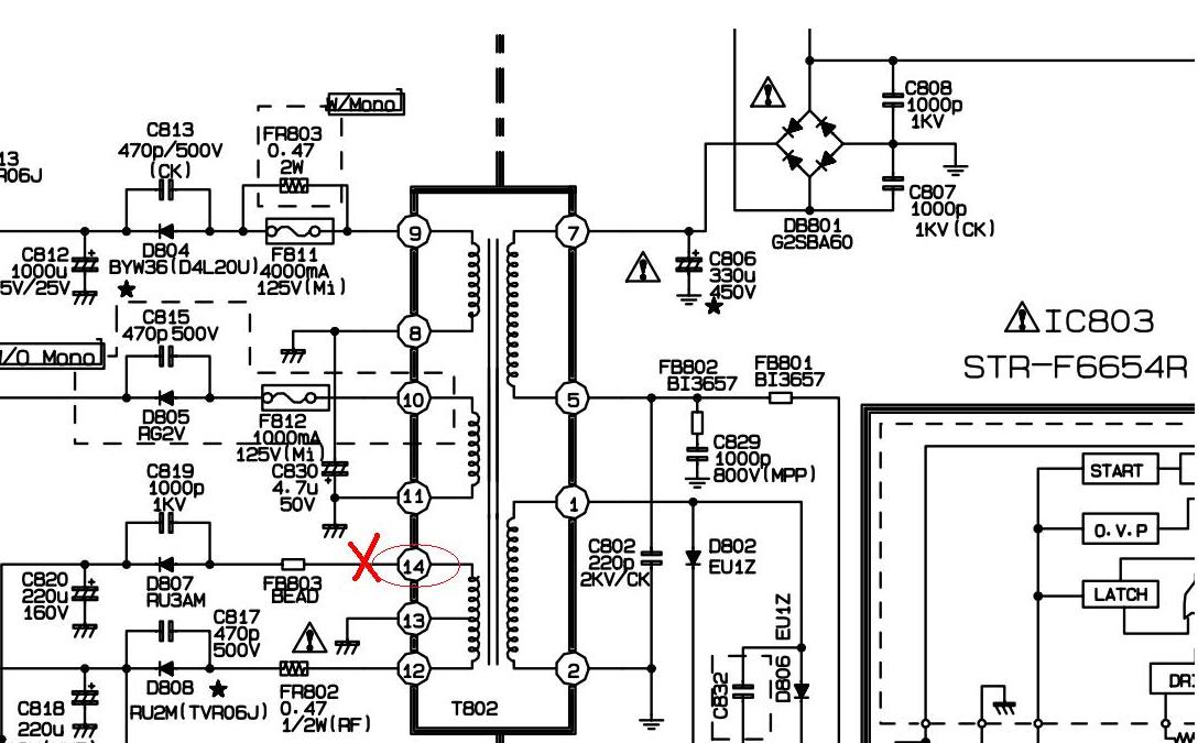
14 ногу отрезать ?
12.JPG 117.63 КБ Скачано: 334 раз(а)
|
|
непоседа
Передовик
Сообщения: 1939
|
| С праздником мужики вам не надоело читать эти буковки от ........ . |
|
Сергей66
Завсегдатай
Сообщения: 407
|
А может хватит помогать ремонтировать клиентам свою аппаратуру на форуме  |
|
|
top15
|
помогать ?
да вы тут толка мешайте зачем мусорить тему .
админы зачем нам мешают ? такие которые не по делу пишут.если не помогает тут тогда зачем такие формы создать?
если я уберу с плати тдкс , можна потом включить телевизор ? (чтобы посмотреть загореться красная светодиодная лампочка)
ДОБАВЛЕНО 02/05/2020 03:26
#7 от 01/05/2020 22:29 цитата Сообщить о нарушении
В этих шасси MC-019A частенько с возрастом тихо подыхает микра STR-F6654R в БП
https://www.youtube.com/watch?v=wwrlFEjfVlw
Борис Горбунков уважаемый STR-F6654R там всё окей |
|
iv-9
Фанат форума
Сообщения: 6359
|
Очередной троль  |
|
валентин-сибиряк
Фанат форума
Сообщения: 9054
|
Или троль или полный ноль.  |
|
STIPLER
Халтурщик
Сообщения: 5865
|
| top15 писал: | при пробитом накоротко TT2140. горела красная светодиодная лампочка.
после замены TT2140 и удаления конденсатора из тдкс перестала гореть красная светодиодная лампочка |
Лампочку меняй, там наверное проводок отпаялся!
| top15 писал: | | 14 ногу отрезать ? |
Обязательно отрежь! И красный такой провод с присоской отрежь! Под самый корень!
| top15 писал: | | Сообщить о нарушении |
Для вас - хоть звезду с неба! Сообщаем... |
|
|
top15
|
STIPLER STIPLER на сайте
Халтурщик
#17 от 02/05/2020 12:10
это не из лапочки там питание отсутствуют и на присоски  |
|
STIPLER
Халтурщик
Сообщения: 5865
|
| top15, лапочка ты наша, кисынька - пердохрюниватнел мэнай, еда питания паявлайса, да? |
|
Valeriynew
Передовик
Сообщения: 1792
|
Не тема, а сплошной анекдот. Умора...
ДОБАВЛЕНО 02/05/2020 13:41
Новое обозначение хоть узнал
| STIPLER писал: | | пердохрюниватнел |
|
|