| Автор | Сообщение |
|
vlad6607
|
Блок управления детскими качелями.
ДОБАВЛЕНО 05/03/2020 09:57
как добавить фото? |
|
|
vlad6607
|
фото
ДОБАВЛЕНО 05/03/2020 11:12
идёт на управление двигателя.

|
|
FreddikMerfi
Автокран Ивановец
Сообщения: 4083
|
|
|
vlad6607
|
схема
1234.jpg 142.15 КБ Скачано: 275 раз(а)
|
|
|
vlad6607
|
День добрый!Нарисовал схему подключения.Не смог ничего подобрать по ссылке.Что это может быть за микросхема?Не судите строго  |
|
skolin
Передовик
Сообщения: 1212
|
| Это типа этого, напиши в поисковике: микросхема сборка из двух полевых транзисторов. Найдешь может. Случаем их не две одинаковых там? |
|
|
vlad6607
|
|
skolin
Передовик
Сообщения: 1212
|
Ищи еще по примеру : драйвер двигателя постоянного тока. Может что откопаешь. Замену какую или приблуду типа этого.
| .PNG |
| Описание: |
|
| Размер файла: |
736.67 КБ |
| Просмотрено: |
223 раз(а) |

|
|
|
roges
Передовик
Сообщения: 1197
|
|
|
vlad6607
|
| Спасибо большое!Буду искать! |
|
|
SP34
|
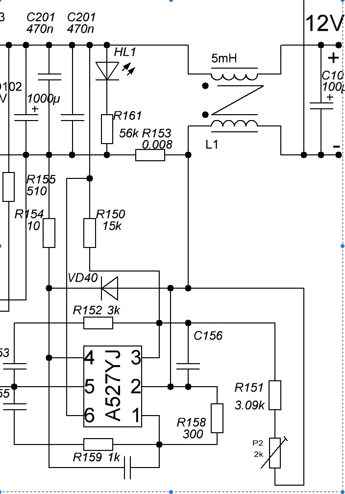
Помогите опознать в блоке питания !
Корпус sot23-6 или sot26 , маркировка A527YJ 5-й pin на оптрон шимки . Схема включения в прицепе.
| A527Y.png |
| Описание: |
|
| Размер файла: |
201.02 КБ |
| Просмотрено: |
332 раз(а) |

|
A527YJ.png 167.95 КБ Скачано: 374 раз(а)
|
|
skolin
Передовик
Сообщения: 1212
|
| А какое отношение имеет твоя деталь к качелям? Там и движок есть в твоем БП.? |
|