| Автор | Сообщение |
Linda
Передовик
Сообщения: 1719
|
ресивер BSD DVB-S-2109N
выгорел шим блока питания, может у кого информация есть (марка)?
Что бы не эспериментировать.. похоже на DH321..

|
|
misha7
Модератор
Сообщения: 1787
|
|
bav
Завсегдатай
Сообщения: 596
|
misha7, знак равенства здесь не правомерен...  |
|
misha7
Модератор
Сообщения: 1787
|
? наверно так знак ставить нужно ≜ из wikipedia Равно по определению. |
|
Linda
Передовик
Сообщения: 1719
|
| По ногам подходит под SD4841, будем искать.. |
|
БУНЯ
Верный друг сайта
Сообщения: 6874
|
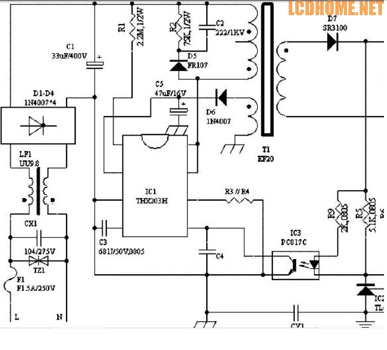
Linda, в этой теме http://remont-aud.net/forum/41-16828-1 шим поставили THX203H,
а аналогов у неё дофигя и больше. THX203= PD223= YT2604= PJ2604= SW2604 = TFC719= CR6203=RM6203= XY6112= YTM203= YW13E= SDC603= CD2203= XY6112, |
|
Linda
Передовик
Сообщения: 1719
|
|
RAMMER
Передовик
Сообщения: 1027
|
| Linda писал: | рессивер BSD DVB-S-2109N
выгорел шим блока питания, может у кого информация есть (марка)?
Что бы не эспериментировать.. похоже на DH321.. | схема БП на THX203H
THX203H.jpg 90.07 КБ Скачано: 3500 раз(а)
|
|
|
valerian_sd
|
| Linda писал: | рессивер BSD DVB-S-2109N
выгорел шим блока питания, может у кого информация есть (марка)?
Что бы не эспериментировать.. похоже на DH321.. |
|
|
misha7
Модератор
Сообщения: 1787
|
valerian_sd, ты скопировал первое сообщение от Linda,а сам то что хотел?  |
|
Сергей92
Завсегдатай
Сообщения: 887
|
| Чинил такой. Там стоял THX203H. Помню точно! |
|
|
valerian_sd
|
| Дык такой ШИМ и стоит там. |
|