| Автор | Сообщение |
|
-ace-
|
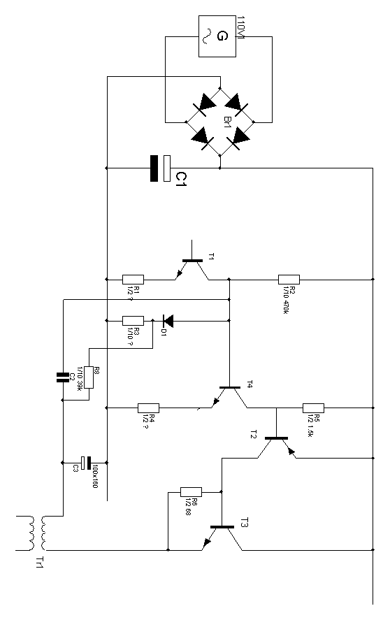
Схемы нигде нет, монитор от игрового автомата...Блок питания очень простой, но проблема в том, что 3 резистора выгорели до угольков и мне неизвестны их номиналы!
Ненарисованный кусок схемы снимает напряжение с С3 и в зависимости от него подает импульсы на базу Т1. Ко мне пришел с пробитым Т3(мощный) и пробитым маленьким транзюком(он не нарисован), так, что база T1 была замкнута на плюсовой вывод С3.
Мб у кого-нибудь есть похожая схема или кто-то может быстро рассчитать примерные номиналы...?
З.Ы. Сорри, что схема боком, по-другому не влезла...
111b.gif 6.99 КБ Скачано: 1382 раз(а)
|
|
|
PAI
|
| -ace-, Лучше фотку положи. Возможно кто то и опознает. По этой схеме что то сказать тяжело, да и не реально. |
|
|
-ace-
|
|
|
PAI
|
| Мне такое чудо на гибридах не попадалось. Ищи хотя бы какие опознавательные знаки на шисси или еще где то. |
|
|
-ace-
|
Искал в поиске шасси(pm1745) и fbt(msu1fgs521) - все бестолку, нашел пару ссылок с фото и все! Автомат вообще-то Daytona USA, мб у кого схема к нему есть? Но я думаю проще подобрать резисторы, по идее расчеты там простые должны быть...
Я думаю так, что R1<100Ом, R3=47-68кОм, R4=10-20кОм.... |
|
|
-ace-
|
Кому интересно: вообщем-то я правильно подобрал резюки, только R4 раз в 10 поменьше надо...
Сейчас следующая проблема: был пробит НОТ и еще сухие емкости. В цепи ТМС стоял кондр 4,7х25, но напруга на нем была под 100в, поэтому заменил на 10х160, остальное заменил на оригинал. Включил - не работает, полез осциллом импульсы смотреть и он включился! И потом несколько раз было, что не включается, потом лезу и он запахал. То ли на раскачку чего-то не хватает, то ли где-то контакт отходит... Работал он вроде нормально, но иногда как помехи по изображению, осциллограмма на НОТе отличная! Через некоторое время изображение стало: то уменьшится по горизонтали, то появляется как бы 2 изображения рядом и одно частично накладывается на другое, то вообще строчка отрубается... Осциллограммы в этот момент ужасные просто. Все в строчке пропаивал, но там еще есть провода которые подсоединяют кондеры - ставил тестер на прозвонку и дергал провода - тестер звонил их все как исправные. При постукивании по плате/кондерам изображение дергалось.
В чем проблема? Я так понимаю надо менять конденсаторы ОХ и в модуляторе. Так? |
|

|