| Автор | Сообщение |
|
UN9LGI
|
Здравствуйте!
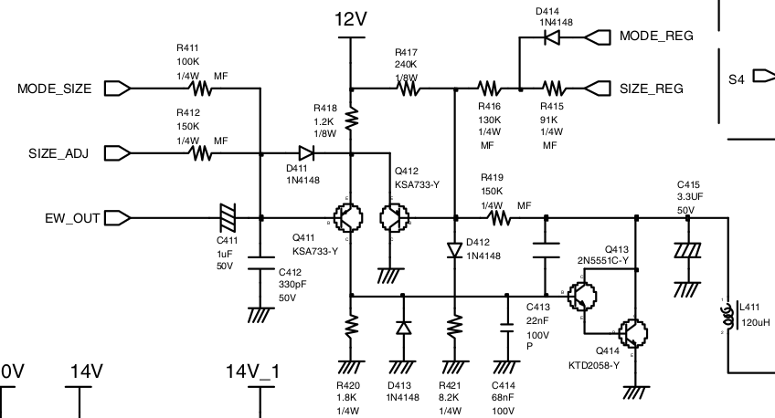
Шасси LE17JS (LE17JSBBH). Размер по горизонтали слегка завышен, присутствует бочка.
Транзисторы Q411-Q414 проверял (мультиметром и тестером транзисторов). Неполярный C415 - измерена емкость 4,4 мкф. L411 - измерено 122 мкг ( в т.ч. приставкой с LC-генератором).
Остальные полупроводники в строчной развертке прозвонил (мультиметром).
Сигнал SIZE_ADJ с процессора выходит, изменяется в пределах 1,2-2,2 В при регулировке размера в меню
Пробовал выпаивать Q313/Q314 - ничего не изменилось
Эта неисправность предшествовала пробою HOT (стоял FJAF6916, был заменен на FJAF6920). Развертка заработала, HOT не греется. B+ регулируется (1024*768*60 Гц - B+=100В; 1024*768*85 Гц - B+=150В).
До этого продолжительное время изредка сжималось изображение по горизонтали (до половины экрана, с бочкой), что устранялось небольшим постукиванием по корпусу
Других дефектов изображения нет.
Screenshot from 2025-08-06 14-41-31.png 69.76 КБ Скачано: 50 раз(а)
|
|
|
UN9LGI
|
Неисправен оказался диод MUR460 (D405) в нижнем плече диодного модулятора - у диода была очень большая утечка в обратном включении, что как всегда проглядел при проверке.
Предполагаю, что с ним и были связаны странности в работе монитора до поломки. |
|
|
lokatmo4
|
| Я думал о замене конденсаторов, но хотел узнать, стоит ли это того, потому что не хочется разбирать высоковольтный прибор, чтобы заменить конденсаторы, а потом обнаружить, что это не помогло. Наверное, не стоит заморачиваться. |
|

|