ESpec - мир электроники для профессионалов


LED SAMSUNG UE32M5000AK нет подсветки.

  Список форумов » LCD-телевизоры и плазменные панели

Следующая тема · Предыдущая тема
АвторСообщение
alien79 
Заглянувший
Сообщения: 7
 
Сообщение #1 От 07/05/2021 10:17 цитата  

SAMSUNG UE32M5000AK
main BN41-02582
БП 14 вольт выносной
Инвертор на материнской плате
ШИМ инвертора BD9413F
Собственно нет подсветки, светодиоды все рабочие - две линейки по 7 диодов трех вольтовых включено последовательно, без подключенных линеек напряжение на выходе скачет 45-50 вольт, с подключенными 14 вольт,
на шим BD9413F питание на первый вывод приходит, на втором сигнал включения есть 3,6 вольта, на 12 том (FB) 0 вольт, на 16 (GATE) тоже нет напряжения - транзистор D4286 куда идет етот сигнал рабочий ( для проверки новый поставил), подозрение что BD9413F не работает
прошу помощи точно определить жива ли шим инвертора, или я не туда вообще копаю.....
Витькан 
Завсегдатай
Сообщения: 610
 
Сообщение #2 От 07/05/2021 11:25 цитата  

alien79 писал:
SAMSUNG UE32M5000AK
main BN41-02582
БП 14 вольт выносной
Инвертор на материнской плате
ШИМ инвертора BD9413F
Собственно нет подсветки, светодиоды все рабочие - две линейки по 7 диодов трех вольтовых включено последовательно, без подключенных линеек напряжение на выходе скачет 45-50 вольт, с подключенными 14 вольт,
на шим BD9413F питание на первый вывод приходит, на втором сигнал включения есть 3,6 вольта, на 12 том (FB) 0 вольт, на 16 (GATE) тоже нет напряжения - транзистор D4286 куда идет етот сигнал рабочий ( для проверки новый поставил), подозрение что BD9413F не работает
прошу помощи точно определить жива ли шим инвертора, или я не туда вообще копаю.....


1. Для начала не путать терминологию... Для питания светодиодов используются импульсные драйвера... А для питания ламп - инверторы (преобразование DC-AC с нужной амплитудой).
2. Две последовательные линейки по 7 диодов? 7*2*3=42 Вольта, если они новые. Какое падение напряжения на текущих линейках? Из-за износа падение может существенно увеличиться...
3. Данный драйвер повышающего типа - это значит, что на его входе должны быть хорошие электролиты (электролитический конденсатор) с низким ESR, для того, чтобы микросхема не уходила в защиту от пониженного напряжения из-за пульсаций...
4. На холостом ходу микросхема выдает ограниченное по амплитуде напряжение, а под нагрузкой проседает - поэтому нужно разбираться с качеством питания...
alien79 
Заглянувший
Сообщения: 7
 
Сообщение #3 От 07/05/2021 13:46 цитата  

попробовал от лаболаторного бп запитать чтобы исключить выносной родной бп - так же ведет себя , подкинул електролит (снявши родной) при входе на дроссель питания подсветки - все то же....
да- при включении слышен писк етого дросселя
Витькан 
Завсегдатай
Сообщения: 610
 
Сообщение #4 От 07/05/2021 14:25 цитата  

1. Если есть возможность использовать осциллограф, то посмотри форму сигнала на затворе транзистора (GATE).
2. Очень странно, что с цепочками всего 14 вольт. Я правильно понимаю, что 14В - это напряжение Vin (входное перед дросселем), если так, что микросхема - "закрыта", то есть либо есть ошибка и она в защите, либо она испорчена...
3. Если правильно понимаю, с твоих слов, микросхема "не держит" нагрузку - проверь целостность резисторов в обвязке микросхемы (делители, а также токовые сенсоры на обоих транзисторах). Проверь наличие VCC.
4. Проверь диод, который стоит в узле дросселя и стока транзистора, не пробит ли он, и не подтекает ли он в обратном направлении.

Вообщем НОРМАЛЬНО измерь напряжение на всех ногах, а также проверь резисторы на всех делителях и сенсорах. Осциллом посмотри наличие и форму сигналов ШИМ на затворах транзисторов. Замени электролиты по входу и выходу. Замени силовой диод...

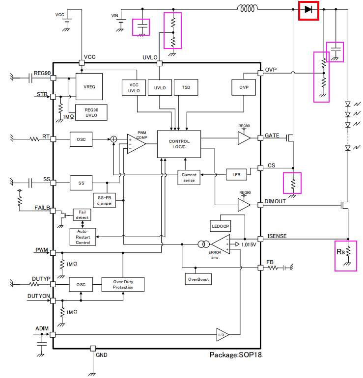
  BD9413F.png  70.84 КБ  Скачано: 958 раз(а)
  BD9413F-M.png  70.84 КБ  Скачано: 643 раз(а)
Tipelo 
Передовик
Сообщения: 1032
 
Сообщение #5 От 07/05/2021 15:10 цитата  

Интересно,а как вы проверяли светики?

ДОБАВЛЕНО 07/05/2021 15:11

Или чем?
quazatron 
Фанат форума
Сообщения: 6072
quazatron
 
Сообщение #6 От 07/05/2021 22:18 цитата  

Tipelo, У меня есть лабораторник 30 вольт 5 ампер (регулировка как напряжения, так и тока). Есть БП радиомикрофона: 48 вольт, 0,375 ампер. Для "малый ток", использую с сопротивлением 2,2 кОм 10 Ватт. Большие токи, Лабараторник - если мало, то +12 вольт (триколор), + 19 вольт (ноутбук) +48 вольт (радиомикрофон).

P.S. Я бы проверил емкость на выходе ШИМа. Может ее и нету???
Иван Зенин 
Модератор
<B>Модератор</B>
Сообщения: 6784
Иван Зенин
 
Сообщение #7 От 08/05/2021 06:02 цитата  

Прикольная тема. Учитывая, что блок питания должен быть 19 вольт, а не 14, как автор использует...
birluk 
Передовик
Сообщения: 2209
birluk
 
Сообщение #8 От 08/05/2021 07:09 цитата  

alien79, https://tel-spb.ru/remont-tv-lcd/samsung-ue32m5000 про бп прочти.
alien79 
Заглянувший
Сообщения: 7
 
Сообщение #9 От 08/05/2021 09:15 цитата  

в комплекте дали samsung ac/dc adapter a2514 dsm ..... , посмотрел на крышке тв 19вольт....... НЕТ СЛОВ - ОДНИ "№;?№"..... вскрывать етот защелочный тв а потом и матрицу и мозг себе выносить "чо оно не работает...." из-за не того бп - давно я так не %"№;;!"№;.... , огромное спасибо что ткнули носом в несоответствие - походу я не скоро бы заметил...
ПС. доберусь к обеду к нему включу 19v - отпишусь.
quazatron 
Фанат форума
Сообщения: 6072
quazatron
 
Сообщение #10 От 08/05/2021 09:23 цитата  

alien79, Напряжение питания этой микросхемы 9-35 вольт. Вывод микросхемы 4 ===> контрольный. Under voltage lock out detection pin. Можно добиться работы и от 14 вольт.
alien79 
Заглянувший
Сообщения: 7
 
Сообщение #11 От 08/05/2021 10:15 цитата  

дал 19 вольт - работает.. ,ну да ладно -хоть ток на светодиоды уменьшил чтобы дольше проработали , точно прикольная тема вышла , может кому поможет не лохонуться с бп
Витькан 
Завсегдатай
Сообщения: 610
 
Сообщение #12 От 08/05/2021 11:47 цитата  

Иван Зенин писал:
Прикольная тема. Учитывая, что блок питания должен быть 19 вольт, а не 14, как автор использует...


quazatron писал:
alien79, Напряжение питания этой микросхемы 9-35 вольт. Вывод микросхемы 4 ===> контрольный. Under voltage lock out detection pin. Можно добиться работы и от 14 вольт.

Только транзистор будет работать в более тяжелой режиме и диод тоже...

alien79 писал:
дал 19 вольт - работает.. ,ну да ладно -хоть ток на светодиоды уменьшил чтобы дольше проработали , точно прикольная тема вышла , может кому поможет не лохонуться с бп


То есть телек рабочий оказывается? Так откуда тогда взялся блок питания на 14В? С ним телек работал раньше?
Или сломался блок на 19В, затем "клиент" подключил блок на 14В с которым телек не заработал - и отдали в ремонт?

Перейти: 
Следующая тема · Предыдущая тема
Показать/скрыть Ваши права в разделе

Интересное от ESpec


Другие темы раздела LCD-телевизоры и плазменные панели



Rambler's Top100 Рейтинг@Mail.ru liveinternet.ru