ESpec - мир электроники для профессионалов


DEXP H32B3000E номинал резистора

  Список форумов » LCD-телевизоры и плазменные панели

Следующая тема · Предыдущая тема
АвторСообщение
sergeisazhko 
Бывалый
Сообщения: 75
sergeisazhko
 
Сообщение #1 От 25/02/2022 18:50 цитата  

DEXP H32B3000E,
main моно плата CV9203H-A42,
матрица CX315DLEDM.
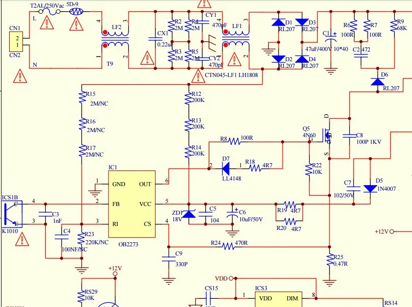
Добрый вечер всем, тв с неисправным блоком питания,пробит ШИМ, пробиты оба транзисторы драйвера и кучка резисторов, с одним никак не могу определиться, по резистору PR24 c четвертого pin ШИМа. Может у кого есть под руками такой блок,подскажите номинал этого резистора.

  2436.rar  125.87 КБ  Скачано: 174 раз(а)
  2441.rar  209.23 КБ  Скачано: 148 раз(а)
semvictor 
Фанат форума
Сообщения: 3098
semvictor
 
Сообщение #2 От 25/02/2022 20:01 цитата  

sergeisazhko,

  25-02-2022 200005.jpg  112.36 КБ  Скачано: 179 раз(а)
sergeisazhko 
Бывалый
Сообщения: 75
sergeisazhko
 
Сообщение #3 От 25/02/2022 20:52 цитата  

semvictor, Видел я эти схемы и номиналы везде разные
semvictor 
Фанат форума
Сообщения: 3098
semvictor
 
Сообщение #4 От 25/02/2022 21:06 цитата  

sergeisazhko, Значит не имеет значения...
Иван Зенин 
Модератор
<B>Модератор</B>
Сообщения: 6784
Иван Зенин
 
Сообщение #5 От 25/02/2022 21:07 цитата  

Там не критично. От полукилоома до килоома.
sergeisazhko 
Бывалый
Сообщения: 75
sergeisazhko
 
Сообщение #6 От 25/02/2022 22:13 цитата  

Подобных схем много перерыл,от 100 ом до килоома встречаются, если ничего не найдется, попробую практически подобрать
semvictor 
Фанат форума
Сообщения: 3098
semvictor
 
Сообщение #7 От 25/02/2022 22:20 цитата  

sergeisazhko, Посмотри наконец даташит и не морочь голову себе и людям.

  OB2273.pdf  279.98 КБ  Скачано: 470 раз(а)
sergeisazhko 
Бывалый
Сообщения: 75
sergeisazhko
 
Сообщение #8 От 25/02/2022 22:36 цитата  

Я задал конкретный вопрос а даташит без твоей помощи нашел давно и не надо нервничать
bumbox1974 
Завсегдатай
Сообщения: 826
bumbox1974
 
Сообщение #9 От 26/02/2022 09:07 цитата  

Тебе конкретно ответили. Че ты ерепенишься?
sergeisazhko 
Бывалый
Сообщения: 75
sergeisazhko
 
Сообщение #10 От 26/02/2022 13:37 цитата  

bumbox1974, я все понял,а что не нравится?Я задал вопрос на форуме,ответили,я понял,чего вы лезете с нравоучениями,давайте по теме
sergeisazhko 
Бывалый
Сообщения: 75
sergeisazhko
 
Сообщение #11 От 26/02/2022 16:42 цитата  

Установил pr24 470 ом,блок питания запустил,спасибоsemvictor, Иван Зенин,

Перейти: 
Следующая тема · Предыдущая тема
Показать/скрыть Ваши права в разделе

Интересное от ESpec


Другие темы раздела LCD-телевизоры и плазменные панели



Rambler's Top100 Рейтинг@Mail.ru liveinternet.ru