| Автор | Сообщение |
|
Serya25
|
Помогите опознать детали в БП. TV Supra.Может у кого нито естььтакой Блок питания весь инет обшарил нету такого блока нигде((.
Последняя надежда на Вас Гуру ремонтов!!
На прикреплённых фотках детали которые нужно опознать обведены.Да забыл сказать что выпаял оттуда полевик т.к. он совсем в коротыше и проволочный резистор, на фотках видно где стоял резюк и как его бабахнуло. Мнебы узнать какой стоял диод D1 и резистор R5



|
|
semvictor
Фанат форума
Сообщения: 3099
|
| Мог-бы для инфы указать модель аппарата и его версию...IC2 на твоем фото скорее всего убита.Её вряд ли найдешь(только с разбора).И то маловероятно...По виду БП думаю что он выдает +12В при токе от 3А...Можешь подставить большое количество вариантов. |
|
snoopy
Учу ТВ летать
Сообщения: 3023
|
|
semvictor
Фанат форума
Сообщения: 3099
|
| Повторяю вопрос:модель аппарата? |
|
RAMMER
Передовик
Сообщения: 1027
|
| semvictor писал: | | Мог-бы для инфы указать модель аппарата и его версию...IC2 на твоем фото скорее всего убита.Её вряд ли найдешь(только с разбора).И то маловероятно. | semvictor , не будь так категоричен LD7575 мнОго http://www.efind.ru/icsearch/?search=ld7575
ДОБАВЛЕНО Июнь 28 2012
Serya25 , прислушайся
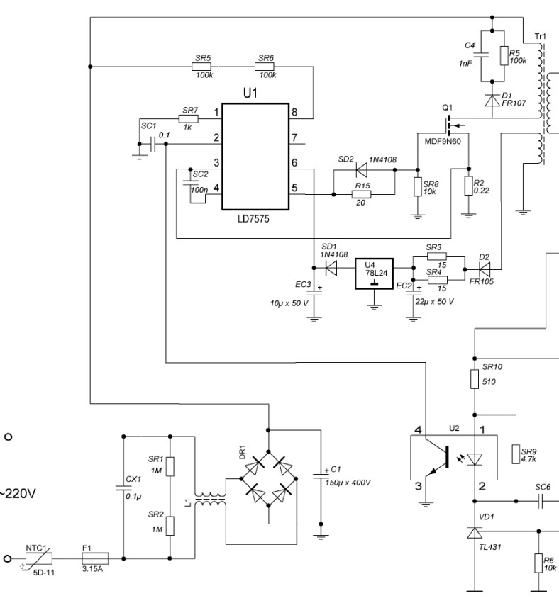
LD7575 схема , первичка .jpg 72.35 КБ Скачано: 1374 раз(а)
|
|
|
Serya25
|
| Правила точно НИКТО не отменял, но к сожалению привезли только БП без тв и название умудрились переписать и больше ничего, если сегодня дозвонюсь до хозяина то всё оформлю по правилам. (сильно уж не ругайте плизз). А насчёт того что бп 12 вольт точно подметили, он выдаёт только 12 вольт и ничего более. Спасибо за советы буду искать у нас микруху, я тоже так думаю что после грозы она не выжила. |
|
semvictor
Фанат форума
Сообщения: 3099
|
| RAMMER : я просто сижу на гарантии по Supra,мне проще по модели посмотреть... |
|
semvictor
Фанат форума
Сообщения: 3099
|
| На R5 написано 6800,на Д1-w1...Фото сделать пока нечем. |
|
|
Serya25
|
| Узнал модель телевизора Supra STV-LC2425WL |
|
semvictor
Фанат форума
Сообщения: 3099
|
|
|
Serya25
|
| Инфа то помогла, да вот только микросхема была всего одна продали))Жду теперь когда привезут .Спасибо за помощь. Тему закрою. |
|
semvictor
Фанат форума
Сообщения: 3099
|
| Быстрее бы было купить внешний адаптер и установить внутрь..У нас стоит всего 600р. |
|