| Автор | Сообщение |
ketle
Завсегдатай
Сообщения: 349
|
Всем доброго времени суток.
Аппарат поступил в полу разобранном состоянии
Был выполнен ремонт блоков инвертора DC-AC: HIU-812-M & HIU-812-S
http://www.iccfl.com/images/HIU-812-M_HIU-812-S_HPC-1654E.jpg
это тема о подборе аналогов
http://monitor.espec.ws/viewtopic.php?t=207761
Траблы:
на мастер блоке HIU-812-M остался свободным разъем CN 7 (4 контакта) - куда и на что он подключается???? по центру внизу на верхнем блоке в ссылке приложенной (я полагаю управление включением инверторов, и управление регулировкой яркости)
на основной плате (сигнальной) свободен разъем CN 13 (5 контактов) - куда и на что он подключается????
возникает впечатление нехватки блока, ну или как минимум кабеля
Фото ТВ выполню днем
спс |
|
vebs
Белгородец
Сообщения: 2751
|
Ищи по нету другие схемы,Например в ВВК стоят.

|
|
ketle
Завсегдатай
Сообщения: 349
|
Лучшим качеством фото не могу
CN13
1 - U30 - 4 выв.
2 - C107, U30 1 выв.
3 - gnd
4 - U30 19 выв.
5 - R389/681
U30
PIC 16F687
-I/SS (C)
Даташит скачал, чета ум за разум с ним заходит....
притом напомню что на Мастер блоке 4-х контактный разъем, причем из них только 3 используются....
кто может посоветовать чего, все-же мыслю блока не хватает...
| 001.GIF |
| Описание: |
| качественнее нет возможности... | |
| Размер файла: |
403.92 КБ |
| Просмотрено: |
525 раз(а) |

|
|
|
ketle
Завсегдатай
Сообщения: 349
|
хм..., еще...
майн:
SHH37CH VTV-L3704 Rev:1B
проц на майне:
Genesis
FLI8538-LF |
|
ketle
Завсегдатай
Сообщения: 349
|
добавляю фото этого участка платы
| 100.GIF |
| Описание: |
|
| Размер файла: |
465.33 КБ |
| Просмотрено: |
504 раз(а) |

|
|
|
ketle
Завсегдатай
Сообщения: 349
|
где-бы не искал описание этого ТВ или майна, все ссылки на Е-Бай или на мою темку сюда..., неужели не у кого нет на горизонте такого аппарата???
а вот если все-же соединять свободные разъемы кто подскажет лог 1 или 0 управление включением этих инверторов будет???


|
|
vebs
Белгородец
Сообщения: 2751
|
| Давно бы уже подал напряжения от 1,7 до 3,5 v ( эксперементируя) и выдал аппарат. Как еще клиенты попадаются такие терпеливые? Один вкл. , другой упр. |
|
ketle
Завсегдатай
Сообщения: 349
|
vebs1969, вот так, шнур пока дома ищют...родной и того мастера что разбирал трясут. Кроме того я схемы даже найти не могу, что-б с уверенностью говорить что шнур или блок. кстати сейчас сижу сам вот паяю...
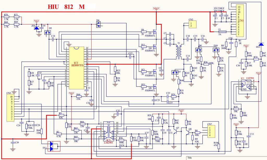
еще что волнует, так это контакты 11 и 12 на CN1 HUI812M
P.S. именно поэтому не люблю когда полуразобраное тащют....всегда какие либо траблы и куча задержек.
HUI 812 M.JPG 102.62 КБ Скачано: 1571 раз(а)
|
|
vebs
Белгородец
Сообщения: 2751
|
| Просто падай напряжения. Что будет? |
|
vebs
Белгородец
Сообщения: 2751
|
| Сегодня ремонтировал у клиентов Techno 3215 с такими же инверторами (BD-шку менял). Твой "злощастный" разъем свободен. На SSB то же. |
|
ketle
Завсегдатай
Сообщения: 349
|
Не было возможности выйти в сеть.
vebs, СПС за участие, как раз сам пришел к мыслям на которые ты меня наводишь своими мессаджами...
а именно:
Данные разъемы судя по всему вроде тестовых, или еще как, они СВОБОДНЫ.
Управление как и предполагал происходит через кабель в жгуте с кабелем питания а именно указанный мною выше CN1 HUI812M лог1
ДОБАВЛЕНО 30/11/2012 05:16
есть вопрос: как без осциллографа проверить с достаточной точностью на работоспособность BD-ки. спс |
|
|
Satt
|
1. 5 в на питании BD ? Zener жив?
2. Сопли при пайке, обрыв дорожки под микрой.
3. Транзисторы
Из практики, - больше причин нет.
Пoдпись vebs  |
|
moroz-1963
Завсегдатай
Сообщения: 642
|
|
|
Satt
|
ketle, тебе с каждым днем все больше и больше фортит! Видишь, и мануал нашелся |
|