| Автор | Сообщение |
|
tom3
|
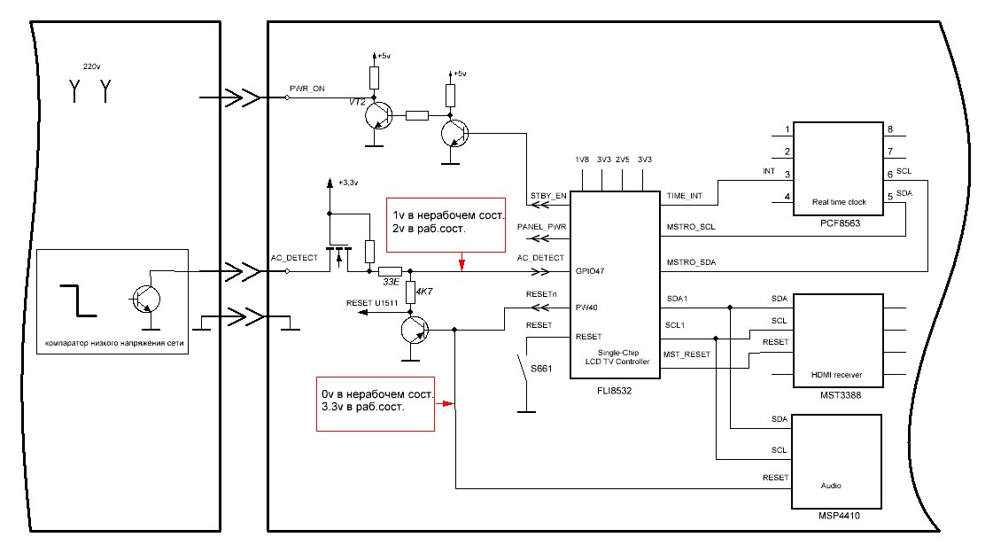
Плата сигналов ITT32-4000 HDS. Панель LDE-32SST
Состав модуля обработки сигналов: MAX4399, CX24175, CI2000PB, MSP4410, FLI8532, MST3388
Ссылка на схему: http://elektrotanya.com/itt_itt32-4000hds_block-diagram_sch.pdf/download.html
ТВ при подаче 220В засвечивает индикатор желтым цветом, в раб. режим не переходит, не управляется. В БП отдельно схема дежурного режима и рабочего. Если перед подачей сетевого напряжения поставить перемычку в цепи включения рабочего режима, то после включения в сеть (одновременно запущены обе схемы) через 2 мин 6 сек светодиод моргает красный-зеленый 6 раз и ТВ включается. Работает без замечаний, выключается в деж. режим и обратно. Если хотя бы кратковременно выключить питание полностью, опять не запускается. После сброса процессора управления FLI8532 ТВ не запускается независимо от наличия перемычки. Если принудительно включить рабочий режим блока питания уже после подачи сетевого напряжения, ТВ тоже не включится.
На www.repdata.de/wbb2/index.php?page=Thread&postID=491341&highlight=itt32-4000hds#post491341 был совет заменить PCF8563, но это не помогло. Фото платы и нарисованную часть схемы прилагаю.
Все напряжения питания на БП и на плате сигналов правильны. Прошу совета.
454.JPG 87.52 КБ Скачано: 687 раз(а)
IMG_6891.JPG 191.56 КБ Скачано: 650 раз(а)
|
|
|
s-web
|
|

|