| Автор | Сообщение |
SVictCh
Иностранный агент
Сообщения: 1382
|
LG 47LK950-ZA ch. LD01U
Panel: LC470WUF (SD) (P1)
Main: EAX64290501 (0)
PSU+Inverter: EAX61289601/13
T-CON: 6870C-0312B
TL2429MC
MAXIM 9668E
TPS62110
TPS65170
TPS65192
432RP
Со слов клиента - после перенапряжения. ТВ включается, управляется, есть звук и подсветка. На экране мелкие еле различимые полоски. D1 выгорел в уголь, D2 оборван. Судя по маркировке D2 (T5) это 1N4448WS. Вспученный Q11 опознать не могу, первая буква W, дальше прогар и перпендикулярно 1G. Остальной полупроводниковый дискрет проверил, вроде ОК. Помогите с идентификацией Q11
 |
|
SVictCh
Иностранный агент
Сообщения: 1382
|
| Вроде WY - или KTC4076, или KTC3876. |
|
RAMMER
Передовик
Сообщения: 1027
|
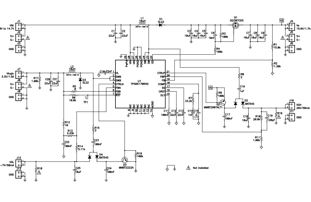
| SVictCh писал: | TPS65170
D1 выгорел в уголь, D2 оборван. Судя по маркировке D2 (T5) это 1N4448WS. Вспученный Q11 опознать не могу, первая буква W, дальше прогар и перпендикулярно 1G. Остальной полупроводниковый дискрет проверил, вроде ОК. Помогите с идентификацией Q11. | SVictCh , открывай DataSheet на TPS65170 и всё сразу станет понятно !

TPS65170.jpg 94.95 КБ Скачано: 1041 раз(а)
|
|
SVictCh
Иностранный агент
Сообщения: 1382
|
RAMMER, спасибо за тычок в даташит. Я его вчера скачивал, но до схемы включения недокрутил. Виновник найден: резистор 18 Ом потянулся до 9,2 ком. Поменял транзюк и резистор. Напруги при включении без панели вроде в норме, при подключении шлейфов - какая-то хрень.
Без панели:
VGH +28,3
VGL -10,3
VDD +15,4
VCC +3,33
VCOM +6,67
VIN +12,3
С панелью:
VGH -2,7
VGL -5,03
VDD +15,5
VCC +3,33
VCOM +5,06
VIN +12,1
Недоделал TCON или писец панели?

|
|
goga_tv
Фанат форума
Сообщения: 4857
|
SVictCh, а чего у тебя с дорожкой?

|
|
SVictCh
Иностранный агент
Сообщения: 1382
|
| goga_tv писал: | | чего у тебя с дорожкой? |
Какой-то мусор. Он никак не мешал (дорожки вызвонил на целостность и отсутствие замыканий). Мусор убрал, но ничего не изменилось. |
|
Sacha29
Передовик
Сообщения: 1045
|
это я про мусор SVictCh,Сопротивления между шинами VGL VGH
ДОБАВЛЕНО 06/06/2013 17:09
goga_tv, Однако глаз |
|
SVictCh
Иностранный агент
Сообщения: 1382
|
| Sacha29 писал: | | SVictCh,Сопротивления между шинами VGL VGH |
С отключенной панелью 11,9 ком. С подключенной - 24,1 ом.  |
|
Sacha29
Передовик
Сообщения: 1045
|
| Брякни относительно общего!Панель вскрывал?может дефектный увидешь строчный драйвер |
|
SVictCh
Иностранный агент
Сообщения: 1382
|
| Sacha29 писал: | | относительно общего! |
На землю оба по 2,3 ком.
| Sacha29 писал: | | Панель вскрывал?может дефектный увидешь строчный драйвер |
В панели вообще пока не лазил. В эту особо не хочется - здоровенная, сволочь.
ДОБАВЛЕНО 06/06/2013 16:45
Откинул левый (если смотреть сзади) шлейф от панели - на второй, подключенной, половине появилось нормальное изо. VGH+28,7V, VGL-9,8V |
|
Sacha29
Передовик
Сообщения: 1045
|
Малость завышены,но ежу понятно |
|
SVictCh
Иностранный агент
Сообщения: 1382
|
| Sacha29 писал: | | ежу понятно |
Угу. От тикона шлейфы идут на две планки сверху панели. Может ли быть проблема в левой, или дефект внутри самого стекла?
 |
|
Sacha29
Передовик
Сообщения: 1045
|
| А пробуй тот который левый.Может и планка. Пины ещё осмотри |
|
Иван Зенин
Модератор
Сообщения: 6784
|
SVictCh, если ты везучий (и помолился в правильный угол), то можешь отделаться потёкшей керамикой на планке (Мне 2 раза так везло. И именно в такой панели). |
|
Captain
Передовик
Сообщения: 1483
|
| SVictCh писал: | | Со слов клиента - после перенапряжения. |
извиняюсь, не дочитал что планки сверху. Открывать прийдется все равно. вскрывай, ищи козу. |
|
SVictCh
Иностранный агент
Сообщения: 1382
|
| Иван Зенин писал: | | Мне 2 раза так везло. И именно в такой панели |
Иван Зенин, а проявление дефекта в чём выражалось? Аналогично? В тиконе что-нибудь выгорало?
| Captain писал: | | вскрывай, ищи козу. |
Теперь уже завтра. Надо будет на столе срач разгрести, иначе панель не ляжет. |
|
Sacha29
Передовик
Сообщения: 1045
|
Напал её  |
|
SVictCh
Иностранный агент
Сообщения: 1382
|
| Иван Зенин писал: | | SVictCh, если ты везучий (и помолился в правильный угол) |
Похоже, что нет.
 |
|
Иван Зенин
Модератор
Сообщения: 6784
|
SVictCh, погодь, не всё так страшно, как кажется. Если есть хороший мелкоскоп и руки не после пьянки - то всё восстанавлиемо Судя по фото, чисто междорожечный прожог (дальше к стеклу всё цело). |
|
SVictCh
Иностранный агент
Сообщения: 1382
|
| Иван Зенин писал: | | Если есть хороший мелкоскоп и руки не после пьянки - то всё восстанавлиемо |
Тремор отсутствует (ну почти). И мелкоскоп, увы, тоже. А с китайской говнооптикой там, ИМХО, ловить нечего. Где можно почитать о технологии восстановления шлейфа к стеклу? |
|