| Автор | Сообщение |
|
letunov45
|
MATRIX: ECG315B3-L03
MAIN: LS18 JUG7.820.1004-1
Наклейка: 920A1GR012280
U24 = флэш Q32H-100HIP
U20 = LV4052A
U17 = CS43V30BEQ
U40 = PS331 A1
U9; U15 = H5PS5162FFR
U5 = AP1534
U53 = 4803A
U52 = P3098LS
U74 = TAS57II
U2 = под радиатором
TUNER: CH DTI1-E4I1VH 1425FG
T_CON:
Надпись на плате V315B5-XCN1
Наклейка V320BJ2-P01
U1 = CM1685A
UP2 = CM501
БП+Инвертор: MP123T-CH
IC5 = 200D6 (LD7750R)
Q18 = P7NB60FP
IC6 = BIT3251
Q20; Q21 = P45N02LDG
Q28A = BN8Z16
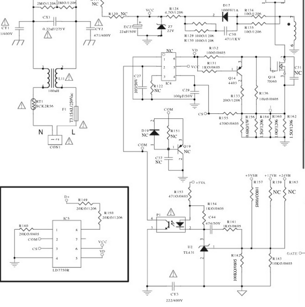
Выгорел блок питания совмещенный с инвертором, модель: МР123Т-СН. Шим собран на 200D6, транзистор P7NB60FP. Обвязка выгорела. Может кто подскажет номиналы сопротивлений R160, R162, R158, R134, R135, R132, Q14?
А лучше фото этой части блока питания. Свои фото выкладываю:



|
|
|
B.B.
|
letunov45, в тему допиши название всех блоков, включая матрицу. Что-то непонятно - читаем правила.
Фото сейчас подправлю. |
|
RAMMER
Передовик
Сообщения: 1027
|
| letunov45 писал: | | МР123Т-СН. Шим собран на 200D6 |
NCP1200D60 = LD7750R
Q14 p-n-p 4403
R160 = 1,0 Om
R162 = 1,5 Om
R158 = 1,5 Om
R156 = 0,68 Om
R134 = 10 Om
R135 = 10 Om
R132 = 100 Om
2014-03-27_170235.gif 101.12 КБ Скачано: 2191 раз(а)
|
|
|
letunov45
|
| RAMMER, Рисунок 2014-03-27_170235.gif плохо читаемы позиции, Можешь дать ссылку на данную схему? Хотелось бы перепроверить еще некоторые сомнительные элементы, т.к. тв был уже ранее в ремонте и некоторые паянные сопротивления отличаются от схемы. |
|
vebs
Белгородец
Сообщения: 2751
|
|
|
letunov45
|
R133, R136,
Возможно у меня просмотрщик кривой. |
|
vebs
Белгородец
Сообщения: 2751
|
Это со схемы, что ты не можешь разглядеть
R133= 20 Om
R136=10 kOm |
|
|
letunov45
|
| Спасибо! Прошелся по ссылке попробовал поискать схему или service manual так ни чего не получилось, по модели БП МР123Т-СН тоже нашел только описание и чертеж платы без схемы. |
|
vebs
Белгородец
Сообщения: 2751
|
| Ты не ищи конкретику. Схемы построены на Шимах, как близнецы. Вариация некоторых резисторов, не критична, но ... конечно смотря какое их назначение. Тут уж сам должен понимать, что да, а что нет. |
|
RAMMER
Передовик
Сообщения: 1027
|
letunov45, какие стоят резисторы можно понять и без схемы открыв DataSeet на ШИМ контроллер и изучив теорию построения блоков питания ...
Мне лично хватило небольшого куска схемы без номиналов , что бы понять что там должно было стоять . Тем более что этот БП может комплектоваться микросхемами ШИМ в различных корпусах , место под них там предусмотрено .
MP123 _.rar 206.93 КБ Скачано: 1819 раз(а)
MP123T номиналы .gif 44.53 КБ Скачано: 2091 раз(а)
|
|
|
letunov45
|
| Спасибо за схемки и номиналы! Я с вами полностью согласен, но я по DataSeet, к сожалению, если он еще без номиналов, плохо ориентируюсь, с английским очень туго. |
|
|
letunov45
|
Заменил сгоревшие и отсутствующие элементы в БП, запустил, напряжения все соответствуют надписям на плате, телевизор нормально запустился и работает. Всем спасибо за помощь.
Снял прошивку с рабочего аппарата программатором CH341-A в формате .bin и .hex может кому пригодится.
Прошивка ch_LS18.rar 5.9 МБ Скачано: 828 раз(а)
|
|
|
vladserebrya
|
| вместо LD7750RGR успешно встала LD7576, с заменой по 1пину резистора 20к на конд 47нф |
|