| Автор | Сообщение |
Ingh
Передовик
Сообщения: 1403
|
Main 3139.123.6117.3 Wk551.3
T-Con 6870C-0060F
Инвертор 6632L-0272A и 6632L-0273A
KLS-EE32CI-S(P) и KLS-EE32CI-M(P)
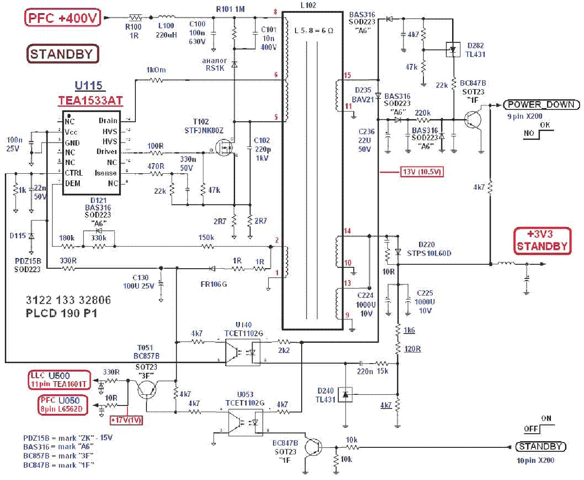
Блок питания PLCD190P1
Поступил с диагнозом не включается. Отмаргивал 7 раз. Был обнаружен пробитый диод во вторичке. Заменил, стал включаться. Работает примерно 30 мин и уходит в защиту БП от перегрева силового ключа F3NK80Z, заменил на P6NK60Z, схемку прилагаю.Питание везде в норме, причину перегрева обнаружить не смог. До меня были заменены все электролиты в БП.
После срабатывания защиты отмаргивает один длинный-два коротких,-семь коротких. 5 секунд пауза и снова, пока не остынет.

Схема БП.png 596.26 КБ Скачано: 785 раз(а)
|
|
|
cpc
|
Емкасти оранжевые смотри....или поменяй
ДОБАВЛЕНО 07/05/2015 01:36
Питание прикондея какое? |
|
Ingh
Передовик
Сообщения: 1403
|
|
iv-9
Фанат форума
Сообщения: 6360
|
Не совсем понятно. Если исходить из твоих слов и приведенной схемы, то уходит в защиту дежурный БП - если так, то что там моргает без него?  |
|
Ingh
Передовик
Сообщения: 1403
|
| Возможно остатки заряда в электролитах, сам не пойму. Но ключ перегревается до такой степени, что палец не терпит и пару секунд. Остальные в норме. Полагаю, что в защиту уходит вторичка из-за нестабильной работы ключа первички в следствии перегрева. Если выключить и снова включить, то запускается на несколько секунд и снова та же история. С шимки 17В стабильно. |
|
iv-9
Фанат форума
Сообщения: 6360
|
Ты бы лучше прибором измерил на всех вторичках, что есть, а что пропадает. А про остатки заряда не надо.
ДОБАВЛЕНО 07/05/2015 03:57
Если 17 вольт стабильно с ШИМ STBY, значит дежурка работает и ни в какую защиту из-за "перегрева" не уходит, тем более, что моргает. Ищи, что отключается. Я бы, кстати вместо твоего FR608 поставил что-нибудь побыстрее, тот же HER308 или UF5408. только не левак. Кстати, в какой цепи стоял сгоревший диод? |
|
|
B.B.
|
| Ingh писал: | | Полагаю, что в защиту уходит вторичка из-за нестабильной работы ключа первички в следствии перегрева. | Как процессор это видит? Не сочиняй отсебятину.| iv-9 писал: | | Ты бы лучше прибором измерил на всех вторичках, что есть, а что пропадает. | Только результаты не в нормометрах. Ок! И покажи осцилограмму с затвора ключа. |
|
Ingh
Передовик
Сообщения: 1403
|
| iv-9 писал: | | Кстати, в какой цепи стоял сгоревший диод? |
Как раз в питания материнки и обратки на этот силовой ключ. Я тоже начал думать, что диод не подходит. Поставлю оригинал сегодня. После отпишусь.
Есть сильные сомнения по поводу шимки TEA1533AT. Посмотрел даташит на неё и попалось несколько тем по работе этой шим, где чётко описывается точно такое же поведение телевизорв при работе этой шим. После замены всё ок пишут. Попробую и её заменить. |
|
|
B.B.
|
| Ingh писал: | | После замены всё ок пишут. Попробую и её заменить. | Зачем сразу менять? достаточно посмотреть на выходной сигнал| B.B. писал: | | покажи осцилограмму с затвора ключа. |
|
|
Ingh
Передовик
Сообщения: 1403
|
| Заменил шим, заменил smd р-канальный транзистор в цепи vdd шим, так-как пробивал. Разве что оптопару не заменил. Телик проработал 11 часов без сбоев, а потом снова тажа история. В рабочем состоянии питание ключа 410В. |
|
iv-9
Фанат форума
Сообщения: 6360
|
| Какая "тажа история"? Что уходит в защиту, где измерения вторичек? То у тебя прекондей 381, то 410. Поточнее нельзя? |
|
Yuritsh
Фанат форума
Сообщения: 18498
|
Есть что-нибудь ещё из измерительных приборов?
Один тут как-то тоже писал: "палец не терпит" - потом, после измерения другими приборами, оказалось всего 50 градусов.
| Ingh писал: | | Возможно остатки заряда в электролитах, сам не пойму. | А чё, остаток заряда не поддаётся измерению? |
|
Ingh
Передовик
Сообщения: 1403
|
| Когда уходит в защиту, то прекондей 381В. Но пока работает 410В. До ящика доберусь сегодня в 12:00 по мск. Подробно рассмотрю все нюансы. Во вторичке по питанию мамки стоит диод в корпусе TO220 маркировку не помню, но его сопротивление 86ом. Это нормально для диода или он тухнет уже? |
|
|
cpc
|
| Ingh писал: | | Работает примерно 30 мин и уходит в защиту БП от перегрева силового ключа F3NK80Zт. |
Сказочник...от перегрева его бы давно вынесло бы, а не в защиту уходил бы....
Я тебе писал "посмотри оранжевые кондюки" не просто так....они стаят в демферных цепях...или это для тебя матерное слово?... |
|
Ingh
Передовик
Сообщения: 1403
|
| Я их уже заменил, эти кондёры. Не сказочник. Греется так, что и двух секунд палец не терпит, причём палец на радиаторе держу. Ремонт провожу на дому, поэтому нет возможности взять весь инструмент, а забрать телик не даёт. |
|
Yuritsh
Фанат форума
Сообщения: 18498
|
| Ingh писал: | | и двух секунд палец не терпит, причём палец на радиаторе держу. | Стесняюсь спросить, а напряжение ты чем измеряешь? |
|
iv-9
Фанат форума
Сообщения: 6360
|
| А забрать БП на стол и под нагрузками погонять никак? Почему падает напряжение PFC? Если бы отключался, должно падать примерно до 300. Высокоомная цепочка в PFC с выхода не плавает? Перепаяй ее, промой. Ну и по нагреву - про конденсаторы в демпферной написали, диод в этой цепи не подтекает? |
|
Ingh
Передовик
Сообщения: 1403
|
| БП забрал сегодня. Буду изучать подробно. |
|
|
srs
|
| Ingh писал: | | БП забрал сегодня. Буду изучать подробно. |
Ну и как за 4 дня изучил???? решение будет или затихорил???
ДОБАВЛЕНО 15/05/2015 02:22
Это твой сайт в профиле???? Улыбнуло.... какой технарь это писал????
"ПЛАЗМЕННЫЕ ТЕЛЕВИЗОРЫ (TFT)"
А я всегда думал что "они" -это PDP |
|
|
fexr
|
| а без нарузка как? так тоже греется? Врабочим состояние в конденсаторе 390в должен 410 ета многа |
|