ESpec - мир электроники для профессионалов


LCD AKIRA LCT-26CHSTP Chassis LS-08 не вкл из дежурного реж

  Список форумов » LCD-телевизоры и плазменные панели

Следующая тема · Предыдущая тема
АвторСообщение
Sergey1974spb 
Новичок
Сообщения: 14
 
Сообщение #1 От 08/02/2017 14:18 цитата  

MAIN JUJ7.820.170 v1.2
TDA15021H
C1558BD
FSP179-4F01

Первоначально аппарат нормально включался из дежурного режима, но спустя некоторое время пропадала подсветка и он либо выключался в дежурный либо вообще.
На БП имелись вспученные кондёры и несколько явно меняных. Напряжения на моменте, когда тв работал были в пределах нормы, за исключением дежурки она было от 5.8В и могло расти.
Замена вспученных кондёров ничего не дала.
Ситуацию можно было спровоцировать постукиванием по плате БП при этом все напряжения начинали расти и тв выключался.
Были заменены все электролиты БП.
Стабильность работы рабочей части БП восстановилась после пропайки ножки R31.
Дежурное всеравно 5.8, по схеме стабилизация на ICS4 - EA1
на именно EA1 datasheet не нашёл, но вообщем то предлагается замена на TL431. С данным элементом напряжение дежурки 4.3, подобрал резисторами до 5.1в.
Теперь тв включается в дежурный режим, при включении кнопкой с панели или с пульта запускается блок питания, светодиод мигает красный желтый зелёный, больше ничего не происходит, через пару секунд снимается напряжение с включения БП и тв остаётся в дежурном режиме. В эти секунды напряжения на блоке в норме - PFC 400В, деж 5.1В, раб 5.17В ,12.09В ,23.77В.
Если увеличить напряжение дежурки хотя бы до 5.5В, то при нажатии на кнопку, тв нормально включает подсветку и запускается. После того как пошло включение можно понизить напряжение обратно до 5.1в, тв работает сколько угодно долго, напряжения БП остаются как указано выше, ну единственно дежурка догоняет 5.17В ну так они на майне соединены резистором 1.2Ом.

  OEM_FSP_179-4F01.pdf  197.55 КБ  Скачано: 505 раз(а)
   сервис мануал на английском Akira LCT-26CHSTP шасси LS-08.pdf  2.54 МБ  Скачано: 1520 раз(а)
  vcc5.jpg  125.69 КБ  Скачано: 365 раз(а)
B.B. 
Мастер
Сообщения: 11576
B.B.
 
Сообщение #2 От 08/02/2017 16:45 цитата  

Sergey1974spb, допиши в тему матрицу и T-con.
Sergey1974spb 
Новичок
Сообщения: 14
 
Сообщение #3 От 08/02/2017 17:34 цитата  

LC260W01-A5
TL2223PC
B.B. 
Мастер
Сообщения: 11576
B.B.
 
Сообщение #4 От 08/02/2017 17:47 цитата  

Sergey1974spb писал:
Если увеличить напряжение дежурки хотя бы до 5.5В, то при нажатии на кнопку, тв нормально включает подсветку и запускается.
А как дела обстоят с питанием процессора?
Sergey1974spb 
Новичок
Сообщения: 14
 
Сообщение #5 От 08/02/2017 18:50 цитата  

по моим измерениям 3.3 1.8 2.5 так и есть независимо от напряжения деж, причём эти 5.5 деж режима нужно только на момент запуска, дальше восстановка 5.1 и тв работает абсолютно нормально, ну пока его опять не выкл
iv-9 
Фанат форума
Сообщения: 6347
iv-9
 
Сообщение #6 От 08/02/2017 20:33 цитата  

Sergey1974spb писал:

Были заменены все электролиты БП.

Все мелкие в первичках тоже?
Sergey1974spb 
Новичок
Сообщения: 14
 
Сообщение #7 От 08/02/2017 22:04 цитата  

в БП поменяны вообще все электролиты.
При не включении например не идёт 12В на Ti-con, на U1 приходит с него нет
Евгений373 
Фанат форума
Сообщения: 3882
Евгений373
 
Сообщение #8 От 08/02/2017 23:37 цитата  

В таком случае пора переходить к электролитам на майне, в первую очередь к тем что в обёртке. Поменять их все превентивно.
B.B. 
Мастер
Сообщения: 11576
B.B.
 
Сообщение #9 От 09/02/2017 08:05 цитата  

Sergey1974spb писал:
по моим измерениям 3.3 1.8 2.5 так и есть независимо от напряжения деж,
Но что-то же не дает процу стартонуть? Что с ножкой Reset?
Sergey1974spb 
Новичок
Сообщения: 14
 
Сообщение #10 От 09/02/2017 14:15 цитата  

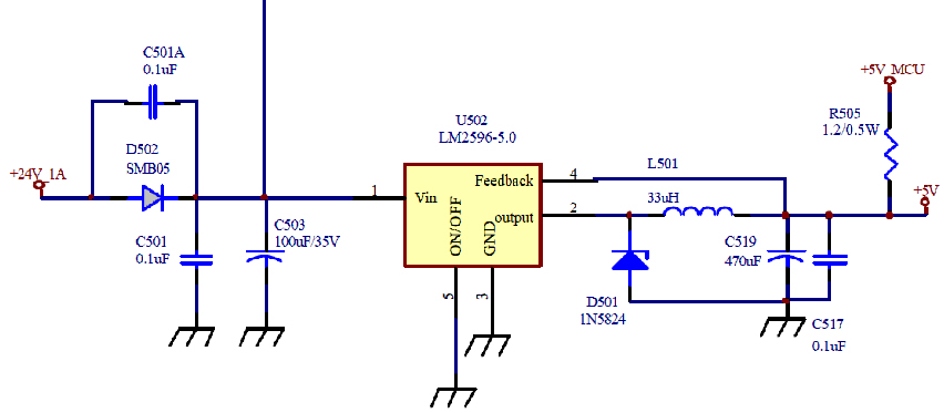
на схеме vcc5.jpg питание дежурки приходит на R505 1.2ОМ - оно там есть 5.05В,
но после резистора оно уже 4.78-4.8В, резистор проверял сопротивление 1.2Ом, не греется.
Если поставить в паралель ещё резистор 1ОМ например напряжение становится 4.95-5В и ТВ нормально включается.
B.B. 
Мастер
Сообщения: 11576
B.B.
 
Сообщение #11 От 09/02/2017 14:52 цитата  

Sergey1974spb писал:
питание дежурки приходит на R505 1.2ОМ - оно там есть 5.05В, но после резистора оно уже 4.78-4.8В
Это значит, что потребление тока с этого источника питания увеличилось. Поставь перемычку вместо этого резистора и не парься.
Sergey1974spb 
Новичок
Сообщения: 14
 
Сообщение #12 От 09/02/2017 23:10 цитата  

это понятно, хотелось конечно бы найти что вызывает это потребление.
Но что лично для меня вообще непонятно другое - в дежурном режиме напряжение на выходе БП допустим 5.1В, после R505 4.8В, ничего не греется и не меняется ну и не включается. Уменьшаем R505 c 1.2 Ом до 0.4. Теперь после R505 5В, ТВ нормально включается, в дежрежиме напряжение стабильное ничего не греется.
Включаем ТВ на некоторое время, с U502 на R505 идёт 5.1В дежурный источник поидее должен разгрузиться, вместо этого постепенно начинает нагреваться его трансформатор и напряжение (получается до R505) слегка растёт до 5.2-5.3В хотя после R505 оно так и остаётся 5.1

Перейти: 
Следующая тема · Предыдущая тема
Показать/скрыть Ваши права в разделе

Интересное от ESpec


Другие темы раздела LCD-телевизоры и плазменные панели

DNS


Rambler's Top100 Рейтинг@Mail.ru liveinternet.ru