| Автор | Сообщение |
STANISLAVR
Завсегдатай
Сообщения: 449
|
Здравствуйте ВСЕ ! Здоровья, работы и отличного настроения в Новом 2013 году !
Пришёл HITACHI L32E200 .Броски напряжения в течение дня, на следующий день утром не включился.
Не запускается блок питания дежурного режима. Собран на ICE3B1065
Адрес схемы с найденной информацией(СПАСИБО! работникам сайта) http://monitor.espec.ws/section31/topic202207.html
Состав MATRIX: LC320WXN(SA)(C1)
MAIN: 5800-A8D60E-0000 SVP CX 32 7332LF 24C64WP T5BS4-9999 LVC573A P06B03LVG STV8317F MP7722DF PT2308-S TDA9886TS HF4052BT x2 82E9Y8K-G4 ATMLH752 x2 SAW: K7257M70 & K9456M30 Tuner: TDQ6F6/T126CWADC T-CON: LC320WXN-SAA1 6870C-0195A LGDP4803B 0ILEL-0007A TPS65162 МОДУЛЬ 5800-G42L8A-D010: MAX3232EC INVERTOR: KLS-EE32TKH12 REV:1.1 6632L-0495A BD9897FS S393 804J Tr-r: L1-EH32-3-08201F-UN PSU: JSK4163-022 REV:1.3 531Z-094163-00 L6599D P9NK50ZFP 2SK2837 FAN7530
Выполненные работы: На плате Б.П. обнаружены, вздутые во вторичке и заменены C11 и С… 2200х16v
два шт. короткого в цепи +5v нет. Остальные э/л проверены без выпаивания и подозрений не вызывают!?
Б.П. на столе и в розетке 220V с отключёнными разъёмами к нагрузке. ICE3B1065 7пин +9.5v 5пин +300v остальные ноги в 00.
Тему оформил!?...
Вопрос: у поставщиков НЕТ ICE3B1065, чем заменить или под какую ШИМ м/с и как переделать блок питания. Конструктор я никакой, но повторить достойное объяснение переделки смогу.
Для начала просто-Спасибо! , но есть и другие варианты.
Станислав . Пятигорск. |
|
|
Satt
|
|
STANISLAVR
Завсегдатай
Сообщения: 449
|
| Satt, Благодарю, поставщика уведомил. Пожалуйста, у кого есть ещё варианты, поделитесь опытом. |
|
|
Satt
|
Повторюсь. Я бы 03 поставил. Они ходовые и много у кого есть. Кстати сегодня и ставил на Toshiba LED 32"
Не думаю что на твоем дежурка мощнее в разы |
|
STANISLAVR
Завсегдатай
Сообщения: 449
|
Satt, извини , мне ещё непонятен сленг "Я бы 03 поставил". повтори пожалуйста название полностью!  |
|
vebs
Белгородец
Сообщения: 2751
|
| Я имел ввиду ICE3B0365 . .... у них разница 10,05,03 ....-это мощность |
|
STANISLAVR
Завсегдатай
Сообщения: 449
|
vebs, Спасибо!  |
|
STANISLAVR
Завсегдатай
Сообщения: 449
|
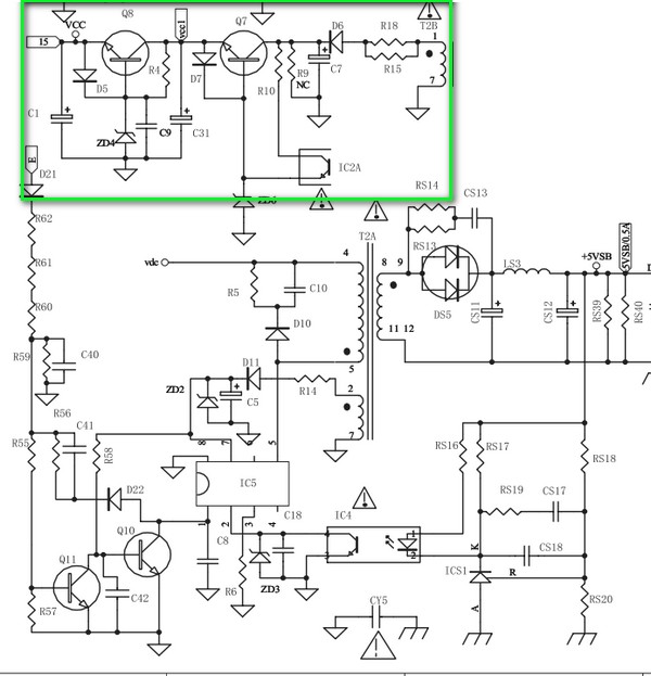
Здравствуйте ВСЕ ! Приобретённая ICE3B1065(80 руб.) на панельке в блоке питания. Б.П. на столе и в розетке 220V с отключёнными разъёмами к нагрузке. ICE3B1065 7пин +9.5v 5пин +300v остальные ноги в 00. Подключённый к 5 ноге м.с осциллограф не видит потуг запуска при включении. Только бросок постоянки. Входной э.лит подкинул ещё 100mF.
При выпаянной ICE3B1065, поиск в обвязке не выявил дефектных деталей.
Вопрос ТЕМЫ меняем: назначение и функции в схеме транзисторов Q11(на базе 0.3v) и Q10? Задача полупериода к ним от D21 провода сети.
Кто располагает опытом, временем и желанием помочь, пожалуйста прошу присоединяйтесь ! Спасибо-выслушали.
Станислав |
|
Wassaby
Завсегдатай
Сообщения: 783
|
| Так поставь какой нибудь трансик с кренкой на дежурку.Я обычно ставлю со старого хрюнделя. |
|
STANISLAVR
Завсегдатай
Сообщения: 449
|
| Здравствуй Wassaby, ! пробовал вариант с внешним блоком питания дежурки. Светодиод при включении телевизора красный переключается в зелёный телевизор не видит команды ПДУ. ON/OFF ещё не отследил, но базовый блок питания не заводится. |
|
Иван Зенин
Модератор
Сообщения: 6784
|
| И не заведётся, он же питается в первичных цепях от дежурного источника. |
|
STANISLAVR
Завсегдатай
Сообщения: 449
|
С Наступающим! Иван Зенин,хотелось бы в этом году сделать и отдать.
ДОБАВЛЕНО 30/12/2012 11:57
| Иван Зенин писал: | | И не заведётся, он же питается в первичных цепях от дежурного источника. |
Я подкинул внешние +5. |
|
Иван Зенин
Модератор
Сообщения: 6784
|
| В первичные цепи? Этого мало. Обычно применяется около 20в. |
|
STANISLAVR
Завсегдатай
Сообщения: 449
|
|
Иван Зенин
Модератор
Сообщения: 6784
|
| Значит смотри, в первичке после диода D6 собран стабилизатор 15в, управляемый оптроном.Если будешь делать отдельную дежурку,то на D6 надо завести отдельные 20в (изолированные от вторичных цепей!). |
|
vebs
Белгородец
Сообщения: 2751
|
| STANISLAVR, на 3 ноге Ом не в обрыве? емкость керамическая 22 р на 1 к между 5 ногой и корпусом не течет? Там ставят хреновые ... |
|
RAMMER
Передовик
Сообщения: 1027
|
| STANISLAVR писал: |
PSU: JSK4163-022 REV:1.3 531Z-094163-00 L6599D P9NK50ZFP 2SK2837 FAN7530
Тему оформил!?...
Вопрос: у поставщиков НЕТ ICE3B1065, чем заменить или под какую ШИМ м/с и как переделать блок питания. | ICE3B0565
ДОБАВЛЕНО Декабрь 30 2012
| Иван Зенин писал: | | В первичные цепи? Этого мало. Обычно применяется около 20в. | STANISLAVR ,имеется в виду вот это

JSK4163-022.rar 224.1 КБ Скачано: 1648 раз(а)
JSK3137-050A.rar 341.08 КБ Скачано: 1750 раз(а)
2012-12-30_131527.jpg 80.39 КБ Скачано: 1376 раз(а)
|
|
vebs
Белгородец
Сообщения: 2751
|
Q11 на коллекторе сколько? R58 жив?
Скажи.Ты все же , что решил. ...Свою дежурку починить или будешь переделывать БП? |
|
RAMMER
Передовик
Сообщения: 1027
|
| P/S: вторая схема с номиналами , только позиционные обозначения отличаются , а так одно и то же . |
|
STANISLAVR
Завсегдатай
Сообщения: 449
|
Иван Зенин, RAMMER, благодарю ! , с ВАШЕЙ подачи обнаружил свои пробелы в прочтении схемы. На вопросы-подсказки пока не отвечаю , работаю над ними.  |
|