| Автор | Сообщение |
|
Speck
|
Доброго времени суток!
Заглючил мой любимый ноутбук. Постоянно горит светодиод зарядки батареи и Винда рисует, что работает от сети, хоть с блоком питания, хоть без него. Индикация при этом полностью соответствует заряду батареи: зелёная - полностью заряжен, кратко мигает зелёным - заряжен ~90%, равномерно мигает - заряжен на 20-90%, мигает оранжевым - заряжен менее 20%.
При отключенном ЗУ и при напряжении на клеммах АКБ 11,5В на разъёме для ЗУ в ноутбуке присутствует напряжение 11,6В.
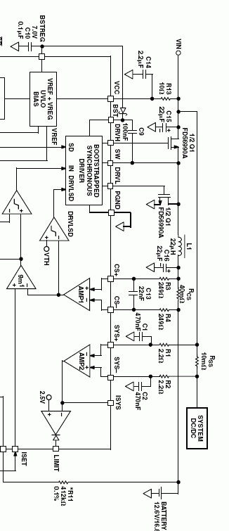
Управляет зарядкой ADP3806-J12.5
На данный момент у меня 2 ноутбука: IBM T22 и IBM T23. Материнки у них абсолютно разные и блоки управления зарядом тоже, но АКБ - одинаковые, за исключением ёмкости. Как понимаете, вариант на счёт АКБ проверен.
Ближайшие к разъёму ЗУ (по схеме, естественно) 2 мосфета выпаивал по очереди, всё без изменений: бук думает, что подключено ЗУ, даже если клеммы (с выпаяным первым от разъёма мосфетом) закоротить (т.к. после выпаивания на них было около 0,5В).
Как оказалось, проблема не у меня первого. Может кто встречал.
Выкладываю фотки плат. Под фотками в архивах эти же фото, но с разрешенем 1200x900.
Сразу хочу отметить, что на всей плате нет никаких следов воды и тем более коррозии, а на фото видна пыль, прилипшая к остаткам заводского флюса (или чего-то подобного).


IBM T23 Top Detail.rar 483.62 КБ Скачано: 495 раз(а)
IBM T23 BootomDetail.rar 496.79 КБ Скачано: 463 раз(а)
IBM T23 Top.rar 447.91 КБ Скачано: 472 раз(а)
IBM T23 Bootom.rar 497.24 КБ Скачано: 463 раз(а)
|
|
|
Spassky
|
Доброго времени суток, Speck.
На этом форуме сохранился мой первоначальный ник. На "мониторе" злые модераторы его угробили.
И так, продолжим...
Физические принципы работы мощных полевых ключей (мосфетов) достаточно сложны, и для ремонта они не так уж и важны. Важно другое. Существуют мосфеты, которые открываются (падение напряжение на открытом переходе сток-исток почти до 0в при максимальных рабочих токах) положительным напряжением 3-15в, а запираются (падает ток на закрытом перереходе почти до 0 мкА) 0в. В ноутах именно они и применяются.
Вооружившись подобной теорией, перейдем к практике.
Надо: результаты замеров напряжений на входе управления мосфетами при различных режимах работы и зарядки аккума.
Ваша задача - найти мосфет(ы), который "рулит" процессом зарядки аккума, проверить его на утечку (в цепи стока не должно быть тока, когда на затворе нулевое напряжение).
Смущает тот факт, что при закорачивании разъема ЗУ, ноут все ракно считает, что ЗУ подключено. В этом случае, наиболее вероятная причина - контроллер зарядки. На плате их 2 можно попытаться подключить аккум ко второму и сравнить их работу. |
|
|
Speck
|
| Spassky писал: | | ...контроллер зарядки. На плате их 2 можно попытаться подключить аккум ко второму и сравнить их работу. |
Наконец-то попробовал подсоединить АКБ проводами ко второму разъёму.
Ноут ведёт себя точно так, как и на основном разъёме.  |
|
SBA
Передовик
Сообщения: 1293
|
| Я думаю, что проблема не в узлах зарядки - мультиконтроллер получает ложный внешний сигнал о подключенном блоке питания. И если исходить из этого все остальное вполне логично. Вот только найти этот сигнал, без схемы - проблема... |
|
Mikkey
Старший модератор
Сообщения: 3660
|
| Speck писал: | | Винда рисует, что работает от сети, хоть с блоком питания, хоть без него, даже при полностью выключеном ноуте |
Это как Винда может рисовать при выключенном??
| Speck писал: | | При отключенном ЗУ и при напряжении на клеммах АКБ 11,5В на разъёме для ЗУ в ноутбуке присутствует напряжение 11,6В. |
Скачайте типовуху на ADP3806 и вызванивайте.
Напряжения на разъёме зарядки быть недолжно однозначно, скорее всего пробило один из полевиков, и раз напряжения попадает "в обратную сторону", не от зарядки к АКБ, а наоборот, вполне логично, что бук думает что зарядное подключено.| Spassky писал: | | Физические принципы работы мощных полевых ключей (мосфетов) достаточно сложны, и для ремонта они не так уж и важны. Важно другое. Существуют мосфеты, которые открываются (падение напряжение на открытом переходе сток-исток почти до 0в при максимальных рабочих токах) положительным напряжением 3-15в, а запираются (падает ток на закрытом перереходе почти до 0 мкА) 0в. В ноутах именно они и применяются. |
Очень ошибаетесь! Вы говорите про полевые транзисторы с N-каналом, и то с натяжкой можно так сказать.
Применяются в буках и P-канальные, и часто даже сидят оба типа в одном корпусе.
Полевик будет открываться, когда относительно истока к затвору будет приложено положительное напряжение,
если это N-канал и исток сидит на земле, то можно считать что от 5 до 20 вольт на затворе приведёт к его полному открытию,
если это P-канал и исток сидит скажем в +5..20 вольт то 0В в затворе приведёт к его открытию.
Но повторюсь, мерять напряжение в затворе нужно относительно истока, что бы не ошибиться.
| Spassky писал: | | Смущает тот факт, что при закорачивании разъема ЗУ, ноут все ракно считает, что ЗУ подключено. В этом случае, наиболее вероятная причина - контроллер зарядки. На плате их 2 можно попытаться подключить аккум ко второму и сравнить их работу |
А с какого перепуга при закорачивании разъема ЗУ бук должен думать подругому??
Во-первых, буку фиолетово, закорочены они или нет, его только интересует, есть там напряжение или нет, во-вторых, без подключенного зарядника там не должно быть напряжения.
ДОБАВЛЕНО 30 Апрель 2009, 14:58
И ещё одно замечание, приминительно к открыванию полевиков в импульсных схемах, так называемое BOOTSTRAP, по-нашему вроде плавающий потенциал, смысл в чём,
когда тот-же N-канальный полевик истоком сидит на скажем +16В, в затвор нужно подать как минимум +21В, а где их взять?
А очень просто, вешается конденсатор, одним выводом на исток, вторым через диод к + питания, ключи работают по-очереди, один на землю - нижний, второй на питание - верхний, и пока открыт нижний, верхний закрыт, конденсатор заряжается почти до напряжения питания, когда закрывается нижний, для открытия верхнего используется напряжение этого конденсатора.
В типовой схеме Q1 - это верхний, и исходя из неё вполне может быть, что если он пробит - напряжение батареи будет попадать не туда куда надо.
При подключенной зарядке АКБ не перегревается?
Отзвоните этот транзистор и проверьте его, если же с ним всё в порядке, тогда дело сложнее, и возможно SBA прав.
adp3806.gif 19.58 КБ Скачано: 4518 раз(а)
|
|

|