ESpec - мир электроники для профессионалов


Acer 5552 (LA-5893P rev:1.0) Короткое в видеокарте

  Список форумов » Ноутбуки и КПК

Следующая тема · Предыдущая тема
АвторСообщение
JohnnyUA 
Новичок
Сообщения: 22
 
Сообщение #1 От 12/05/2016 12:51 цитата  

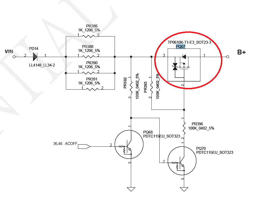
Всем доброго дня! И с прошедшими! Помогите советом. Принесли Acer 5552 LA-5893P rev:1.0 не вкл. при подаче питания присутствует потребление 0,05 А. На ШИМ пит напруга уже не доходит, срабатывает защита, как я понял. Естественно дежурки и остальных напряжений тоже нет. С помощью Freezer-а выяснил, что потребление 0,05 А дает PQ67 (заменил, но ничего не поменялось) после чего прозвонив его ноги относительно земли выяснилось, что 1 нога на которую приходит пит B+ в коротком (тестер электронный при двух щупах на землю в режиме Ом-метра 4,6 Ома, а при положении 1 щуп на землю 2-й на B+ канал 6,3 Ома, что как я понимаю твердое КЗ). При подаче 2 В и 1,9 А с лабораторного БП начинает греться ВК U51 .
Собственно вопрос: подскажите правильно ли я понимаю, что ВК в коротком и ее нужно как минимум снимать и проверять уйдет ли КЗ? Или же я чего-то упустил из виду?

Прошу сильно не пинать, а если нужны какие либо замеры, все сделаю.
Заранее спасибо! Схему прилагаю.

  .png  51.65 КБ  Скачано: 282 раз(а)
  compal_la-5893p_r1.0_schematics.zip  1.43 МБ  Скачано: 281 раз(а)
JohnnyUA 
Новичок
Сообщения: 22
 
Сообщение #2 От 12/05/2016 15:08 цитата  

В общем проблему решил, тему можно закрывать. Косяк был в пробитом верхнем ключе ВК.

Перейти: 
Следующая тема · Предыдущая тема
Показать/скрыть Ваши права в разделе

Интересное от ESpec


Другие темы раздела Ноутбуки и КПК



Rambler's Top100 Рейтинг@Mail.ru liveinternet.ru