| Автор | Сообщение |
|
lazerius
|
Корпус: ASUS EeePC 1001HA
Мать внутри: 1005HA REV 1.3G
СХЕМА
Странно, видимо мать уже меняли, в силу того, что разъемы и распиновка аналогичны.
Принесли со вскрытым АКБ и вместо гнезда питания подпаянны проводки.
Разобрал нетбук, и заметил дырочку на защитном диоде BD1, видимо переполюсовка тоже была. Выпаял, прозвонил в диодном режиме тестера, на проч не пробит, в обратную сторону не показывет, но сопротивление заниженное.
Далее заметил паяльные работы возле чарджера, а именно паяли /меняли транзистор PQ50, питающий VCC и VIN самого контроллера заряда PU1A (MB39A132). Причем вместо p-n-p, поставили n-p-n, да и он был в утечке между коллектором и эмиттером (умельцы). Убрал его, и поставил просто резистор на 10 Ом, рядом есть место для него, так как MB39A132 питаясь от 19V чувствует себя нормально (смотрел datasheet max +27V)
На сдвоенном ключе PQ1 (AP4957GM) на выводах 5и6 появилось питание 19,2V
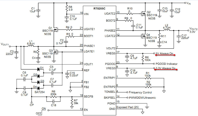
Дальше пошел смотреть дежурку, а там тишина по всем выходам, хотя 19,2V присутствует на VIN 16-й ноге PU4A (RT8205CGQW)
От сюда и возникли несколько вопросов, по логике работы схемы:
1. Только мне кажется, что на стр.3 ШИМ-ка дежурки не 8205 а 8203 и чарджер (Charger) почему-то MAX8724ETI а не MB39A132? (Такое ощущение, что мануал-схему налепили с разных версий. Да я вижу, что инженеры разные, но они оба указали REV 1.0G сравните стр3. и стр40,42)
2. Дежурка должна работать и выдавать +3VSUS и +5VSUS, не зависимо от Мульти-контроллера, ибо сам Мульт. начинает работать после наличия +3VA (см. стр.3) не так ли, тогда что это за сигнал VSUS_ON приходящий от Мульта на шимку, точнее как Мульт может выдать/послать какой либо сигнал раньше ШИМ-ки дежурки?
3. Не понял юмора по с включением PQ1 (AP4957GM), до активности прохода D1-S1 весь ток падает на этот несчастный диод, что ли? Обычно ведь защитный диод включается в обратном направлении потенциала, на сколько я знаю... ну а дальше проход S2-D2 схематически правильно включен.
4. Как расшифровывается сигнал AC_OK? Всю жизнь АС означало "Переменное напряжение"... |
|
Lenchik
Фанат форума
Сообщения: 7937
|
lazerius, Дежурка +3 +5 бывает только при питании от сети. При питании от батарей в выключенном состоянии её нет. На мультике питание должно быть всегда.
Защитный диод на входе не смотря на дырку скорее всего исправен. Вы похоже никогда не видели диодов Шоттки, раз грешите на низкое сопротивление в прямом направлении. |
|
|
lazerius
|
| Lenchik писал: | | lazerius, Дежурка +3 +5 бывает только при питании от сети. При питании от батарей в выключенном состоянии её нет. |
Скажите мне плж. тогда, от чего Мульт питается, когда ноут не в сети, а от батарейки питается, когда все VCC Мульта берутся от +3VA
А +3VA берутся от +5VA

11111111111111.jpg 79.18 КБ Скачано: 272 раз(а)
|
|
Lenchik
Фанат форума
Сообщения: 7937
|
| Мультик питается от отдельного стабилизатора. Где он у вас находится я не знаю. У большинства ноутбуков это линейный стабилизатор. Он находится внутри ШИМ контроллера 3.3 и 5 вольт. Это отдельный вывод этой микросхемы. |
|
Rom-Zecs
Передовик
Сообщения: 2900
|
Есть мамка все работает кроме входа микрофона
1005ha(g?) Atom n270 |
|
|
lazerius
|
В начале темы я вложил схему, ткнули бы меня прям туда носом...
Ну вот и пришли к тому, что без дежурной ШИМ-ки (её выдачи +3,3V и +5V) Мульт не включится...
Я в курсе, что вы имеете в виду...

22222222222.jpg 105.2 КБ Скачано: 336 раз(а)
|
|
дядя Рома
Завсегдатай
Сообщения: 507
|
| Если 3.3V Always On у Вас есть на шим и приходит на мульт и кнопку - то этого достаточно для запуска мульта, который запустит силовую часть шим по 13 выводу. |
|
|
lazerius
|
13-й вывод ШИМ-ки никто не запускает, она тупо в резисторном делителе находится и там всегда 5V, то есть всегда сигнал ON
дядя Рома, Это одна дорожка, (эти сигналы, одна линия) я правильно понимаю?


1111111.jpg 39.2 КБ Скачано: 243 раз(а)
|
|
дядя Рома
Завсегдатай
Сообщения: 507
|
| Думаю да и шим у вас должен сразу же запускатся с появлением Vin. |
|
Lenchik
Фанат форума
Сообщения: 7937
|
lazerius, Alwas ON это не выход ШИМ преобразователя, это выходы линейного стабилизатора, а основные выходы DC-DC преобразователя включаются по 13 выводу. И не факт что там всегда логическая единица. Если даже VIN это не внешнее питание а общее, оно и то меняется в зависимости от того от батареи работает ноутбук или от сети. Вы можете тестером померять на 13 выводе от аккумулятора и от сети.
Не видел ни одного ноутбука у которого основное питание +3.3 и +5 всегда есть. Такого просто не может быть. Будет большой саморазряд аккумулятора.
Вы саму суть поймите, что у вас два набора напряжений +3.3 и +5, одни основные, другие дежурные. |
|
|
lazerius
|
| Lenchik писал: | | +3.3 и +5, одни основные, другие дежурные. |
это я знаю, по этому они и называются по разному +3VA +5VA и +3VSUS +5VSUS
| Lenchik писал: | | Будет большой саморазряд аккумулятора. |
Чтобы такого не было, подключение АКБ к общей линии AC_BAT_SYS, т.е. давать батарею в расход или нет и когда контролирует ШИМ чарджера PU1A (MB39A132) 5-ым выводом, сигналом (P_CHG_ACOK#_10) цепью PQ3->PQ2
ДОБАВЛЕНО 01/07/2017 16:00
Она же [ШИМ чарджера PU1A (MB39A132)] управляет, быть логическому нулю или заземлить его через PQ27, в тоже время как видим на схеме, по первой ноге PD1 на этот логические 1 или 0 имеет влияние сама батарея, сигналом BAT_IN#

|
|
дядя Рома
Завсегдатай
Сообщения: 507
|
А в чем проблема ?PQ27 запрещает работу ШИМа ,когда BAT_IN и P_CHG_ACOK высокого уровня - то есть нет батареи и зарядки.Когда один из них НУ или оба - ШИМ должен работать.
Здесь наверное инженеры Asus решили не заморачиваться и не использовали для питания мульта Always On.А какие у Вас эти сигналы BAT_IN и P_CHG_ACOK ?Кстати мульт выдает VSUS_ON когда он запитан от 3.3 always on для запуска 3.3VSUS.Это не Ваш случай.Ас_on - кажется adapter current.Если Вы уверенны в нагрузках по линиях 3 и 5VA то можно рискнуть запустить без PQ27 .Хотя если у Вас ЕN ВУ - то ШИМ надо менять ,при условии что обвязка и ключи ок. |
|
|
lazerius
|
| дядя Рома писал: | | инженеры Asus решили не заморачиваться и не использовали для питания мульта Always On. |
дядя Рома Мульт запитан от стабилизатора PU19, который в свою очередь берет питание от +5VA ( 5V Always Оn) выходящий из ШИМ дежурки. Вы правильно говорите. Как видим началом всего праздника является эта ШИМ дежурки PU4. Я тоже так подумал и сделал как Вы говорите. Отпаял PQ27, чтоб ничего не мешало сигналу ON PU4 и включил, но это ничего не изменило, на 13-й ноге PU4 гуляют пару десятков mV и все. начальные питания Always On не появились. Походу она дохлая. Хотя когда в режиме диода тестером звоню (отключив питание) эту 13-ю ногу по отношению к земле, показывает 635, а в режиме омметра 15k. Теперь сижу и думаю: Что, если отпаять эту ШИМ-ку, два верхних ключа PQ21 и PQ22 включить? Да бы удостовериться в наличии сигнала ON (+5V) на дорожке 13-й ноги PU4. Не навредит ли это остальному персоналу?
| дядя Рома писал: | | Когда один из них НУ или оба....Хотя если у Вас ЕN ВУ - то ШИМ надо менять |
НУ - я так понял: ну или оба, а вот ВУ наверное: В Утечке или нет? |
|
дядя Рома
Завсегдатай
Сообщения: 507
|
| ВУ -высокий уровень.НУ - низкий уровень.Привычка.Извините.Удачи. |
|
|
lazerius
|
Дело было в ШИМ-ке, заменил и все заработало. Спасибо всем, кто участвовал и учил , в ремонте сей маленькой платы нетбука! Благодаря Вам узнам много нового для себя! |
|