| Автор | Сообщение |
|
RomaRio08
|
ноут Lenovo Z580, платформа Quanta LZ3/LZ3A . ноут моей дочки, перестал работать от зарядки от слова вообще. ноут работает от батареи, значок батареи периодически сигнализирует о подключении-отключении к-от сети. по непонятным причинам, иногда, зарядка подключается нормально, заряжает батарею, но током в районе 200ма. через пару минут снова начинаются качели подключена-отключена. чарджер bq24737 менял дважды, сигнал ACDET на 6-й ноге поднимается до 2.7в, потом падает до примерно 1.5в, на 5 ноге сигнал ACOK# составляет 6в, периодически падая в 0. на 20-й ноге VCC стабильны, около 20в, напряжение LDO на 16 ноге стабилен, 6в. батарея в аиде определяется, обмен между батареей, чарджером и мультом идет. перепахал много чего, подозрительным показался верхний ключ зарядки PQ2, при прозвонке мультиметром, при касании минусовым щупом затвора транзистор на секунду открывается и потом закрывается. нижний ключ, как и новый транзистор остается открытым, даже если его отложить в сторону. после замены PQ2 ноут стал вести себя иначе.
на данный момент, при подключении зарядки к выключенному ноуту заряд начинается, ноут включается и работает от зарядки как положено. если во время работы зарядку отключить и подключить снова, заряда не будет. снова качели на 5-й и 6-й ноге чарджера. ACDET придавливается к земле ключом PQ10, сдвигая конденсатор PC54, ACDET перестает проседать, но ACOK# ведет себя точно так же. если ноут выключить, зарядка тут же появляется и можно снова работать от зарядки.
чарджер менял дважды-результат тот же.
попытался прошить биос штатными средствами, но в процессе отвалилась зарядка (еще до замены pq2) а батарейка подушатана и ноут выключился. самой прошивки в тот момент не происходило, видимо ибо просто бегала зеленая полоска в программе, без надписей. но в правильной прошивке как флешки мульта так и флешки моста я не уверен. попытался прошить с ключом /SD /, но слишком быстро все заканчивалось, на мой взгляд прошивки не происходило. флешку мульта шил программатором разными скачанными дампами, пытался вырезать нужную часть из 5FCN95WW.cap. результат тот же.
так вот собственно, нужен совет, что делать дальше.. как прошить правильно? и как добиться правильного тока зарядки? в данный момент мучаю ноут полностью разобранным и без хдд. т.е. ОС не влияет[/b]
| .png |
| Описание: |
|
| Размер файла: |
397.54 КБ |
| Просмотрено: |
226 раз(а) |

|
|
|
n max
Модератор
Сообщения: 17613
|
| З.У проверить под нагрузкой не просаживает ли-мож зря ноут чиним-как то много перепахали а толку нет. |
|
|
RomaRio08
|
| в данный момент ноут подключен проводами к ЛБП. на 20 ноге, VCC, просадки осциллографом не регистрируются. опять же, выключенный ноут от зарядки заряжается и после включения работает от зарядки. заряд прекращается после отключения в рабочем состоянии ноута и не появляется после повторного включения до полного останова ноутбука |
|
n max
Модератор
Сообщения: 17613
|
Там просадки 0.3-0.5 вольт достаточно на питающем разъёме что б такое выскочило.Осцилом не факт что можно увидеть.
Хотя там датчик тока должен быть в цепи зарядки-резик 0.1ом или меньше можно его проверить на предмет соотв..сопротивлению-обычно он двумя ногами к контроллеру зарядки подключен.Биос маловероятно тут что слетел-раз проценты заряда показывает корректно-значит общение с акб в порядке.
Там же 2 ключа стоят по питанию мож и второй выделывается-бывало что тестером звонятся нормально а выделываются под напругой-так что лучше превентивно поменять.BQ так не разу не вылетали сколько зря их поменяно.
Да и акб он реально заряжает или делает вид что заряжает.  |
|
|
RomaRio08
|
| токовые датчики проверены. зарядный 0.02 ома и нагрузочный 0.01. живы и не уплыли. процент зарядки растет, но естественно. что крайне медленно. ибо 0.22а всего ток |
|
n max
Модератор
Сообщения: 17613
|
Маловато тока где то под ампер должно быть.
Первый ключ после разъёма питания смортите он на зарядку точно влияет-если замкнуть его накоротко то заряжать не будет точно.Хотя зарядку будет показывать.
Если при подкл акб и вытянутом разъёме питания на входе питания висит какая то напруга то его менять надо однозначно. |
|
|
RomaRio08
|
| первый входной ключ живой замыкал его накоротко, заряд шел. с его бы ему не идти? понятное дело, что на разъеме зарядки при этом было напряжение батареи. но на всякий случай он был заменен на похожий. результат тот же |
|
|
oktay
|
Часто виновником таких неисправности бывает сама батарея, особенно если "новая" купленная с алиэкспресс.
Кроме того глюки бывают с батареями отработавшими ресурс циклов "заряд-разряд", пример с родной старой батареей или "новой" из алиэкспресса или эбея, ноут либо не включается совсем, либо не работает от адаптера и т.д, а с батареи с разборки все оккей. Короче, если есть возможность, подкиньнте другую батарею.
И да, из за плохого контакта, падения незначительного напряжения, или резистора VSS PR66 тоже могут быть такие глюки. |
|
|
RomaRio08
|
| но ведь все работает нормально до отключения зарядки на включенном ноутбуке. никаких просадок и падений ведь в этот момент нет. а при повторном подключении появляются? и снова пропадают после выключения ноута? не логично. |
|
n max
Модератор
Сообщения: 17613
|
| Так если у вас AC-DET падает там делитель сразу к разъёму питания подключен вторым концом--мож с разъёмом косяк.Подпаять провода от лбп к маринке напрямую и глянуть как будет. |
|
|
RomaRio08
|
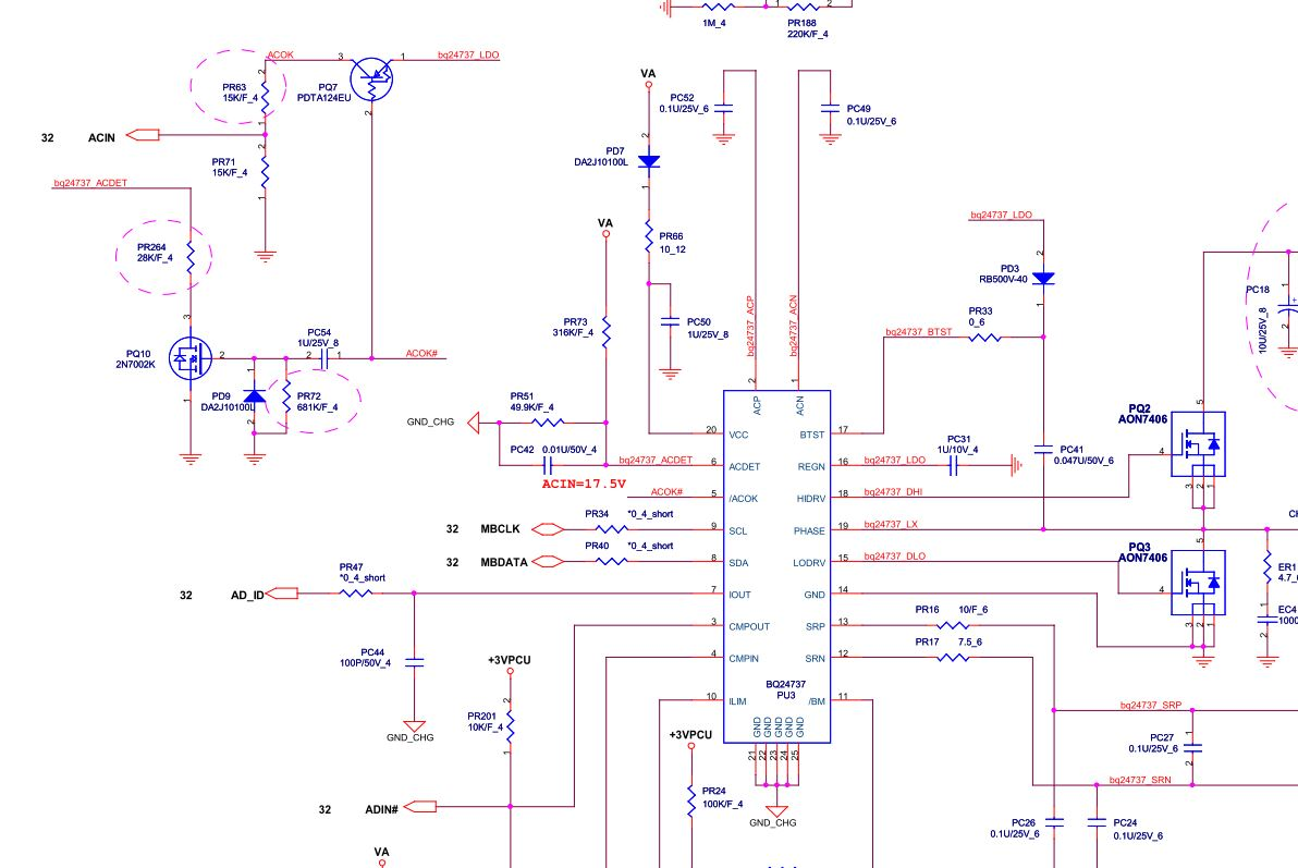
невнимательно читаете. на данный момент именно к лбп проводами и подключено. и ACDET просаживается ключом PQ10, о чем я так же упоминал. если сдвинуть конденсатор РС54 затвора PQ10, то ACDET стоит 2.73-2.72 и не проседает. когда ACOK# статичен, то и PQ10 закрыт. именно этот участок я и выделил во вложенном файле в первом посте. проблема именно в сигнале ACOK#.
даташита на 24737 я не нашел, есть на 24735. они во многом идентичны, как я понял. структурная схема его потрохов показывает, что на ACOK# влияет VCC, ACDET и один из сигналов токового резистора. вот надо глянуть, может они по времени как-то не совпадают. по осциллограмме ACDET просаживается одновременно с установкой на ACOK# высокого уровня. |
|
n max
Модератор
Сообщения: 17613
|
Так с этой цепочкой мультивибратор получиться-вообще непонятно нафиг разработчики такое замутили-в других моделях я такого не видал.
Мож её нафиг убрать  |
|
|
RomaRio08
|
| рс54 не пропускает постоянку на затвор. статичный ACOK#- PQ10 закрыт. качели на ACOK# - просадки на ACDET. может перестраховались, хз. |
|
n max
Модератор
Сообщения: 17613
|
| Было как то подобное в каком-то из хьюлет паккрдов там в выкл состоянии заряжался,а когда включишь показывал зарядку но процент акб уменьшался-ремонт заключался в замене кандёров подключенным к ногам PQ2 там они пикофарадные были и всё запело-тоже транзисторы и микру поменял напрасно. |
|
|
RomaRio08
|
баловался с кучей прошивок, заменил кучу smd транзисторов, результат нулевой. в процессе измерений вроде как выявил, где собака порылась, но не мог понять, какой именно элемент плохо себя ведет. но внезапно показания стали трошки иными. и тут я заметил, что аппарат начал вести себя адекватно, сколько хочешь и в каких хочешь условиях подключай-отключай БП-все работает как надо. единственное-ток заряда так и остался 0.2а.
это второй раз уже с точно такими же симптомами, верхний ключ зарядного преобразователя так же прозванивался, как и сейчас снятый. и точно так же ноут сперва не хотел работать от БП и точно так же начал работать через некоторое время.
после прошлого ремонта ноут отработал года 3 и все повторилось с точностью 100% |
|