| Автор | Сообщение |
|
lesnik
|
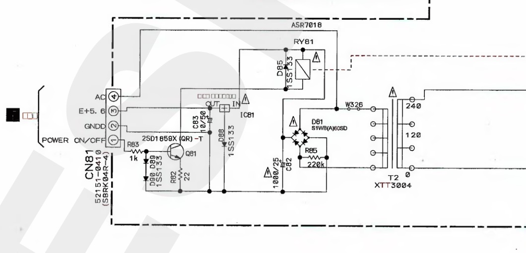
Доброго времени суток всем! Вкратце - была случайная подача постоянного напряжения на основной вход питания центра в районе 200 вольт, в результате чего сгорела первичная обмотка трансформатора дежурного напряжения XTT3004 (на скринах выход справа на схеме) . В просторах интернета нет информации, какое у него выходное напряжение, поэтому, ориентируясь на схему аналогичного центра (часть его схемы прилагаю), поставил трансформатор на 12V. В итоге индикатор дежурки горит, но при попытке включения центра с кнопки или пульта, запуска нет, слышен лишь слабый щелчок реле RY81, транзистор Q81 не открывается, на базе напряжение 0.8V, при прозвонке мультимером все переходы в норме. Стабилизатор IC81 в норме, 5.6V на выходе есть.

4900.jpg 89.64 КБ Скачано: 175 раз(а)
|
|
s.fed
Завсегдатай
Сообщения: 539
|
| lesnik писал: | | В итоге индикатор дежурки горит, но при попытке включения центра с кнопки или пульта, запуска нет, слышен лишь слабый щелчок реле RY81, транзистор Q81 не открывается, на базе напряжение 0.8V, при прозвонке мультимером все переходы в норме. |
Если транзистор не открывается, то каким образом реле щелкает? |
|
|
lesnik
|
| s.fed писал: | | lesnik писал: | | В итоге индикатор дежурки горит, но при попытке включения центра с кнопки или пульта, запуска нет, слышен лишь слабый щелчок реле RY81, транзистор Q81 не открывается, на базе напряжение 0.8V, при прозвонке мультимером все переходы в норме. |
Если транзистор не открывается, то каким образом реле щелкает? |
щелчок настолько слабый, что его можно услышать только в полной тишине. Напряжение на базе транзистора при включении меняется с 0,0V до 0,8V, падение напряжения на реле при этом около 2V |
|
БЕЗЫМЯННЫЙ
Бегущий по граблям
Сообщения: 7608
|
| При срабатывании реле напряжение 11,56в не падает? На коллекторе транзистора при этом какое напряжение? |
|

|