| Автор | Сообщение |
anatoliy_61
Завсегдатай
Сообщения: 475
|
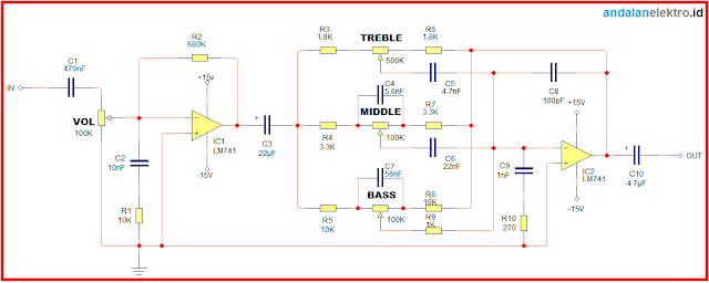
Уважаемые форумчане.Для сборки УНЧ я купил на озоне предусилитель с регуляторами тембров и усилитель мощности.При сборке и включении на предусилителе были перепутаны провода питания, поскольку китайцы поставили на плату разъём питания и на плюс питания поставили провод черного цвета , а на минус - красного, а защитного диода в цепи питания не было. В результате у меня сгорели 2 микрухи NE5532 . После замены микрух (купил на озоне 10 шт.) усилитель не работает. При проверке оказалось, что сигнал с регулятора громкости,который стоит на входе приходит на 2 ногу микрухи, а на выходе сигнал получается слабее, чем на входе т.е. сигнал затухает.Замена микросхем ничего не дала.Питание на микруху приходит нормальное.Может быть подгорел резистор в цепи ООС, отвечающий за усиление.Обидно, что здесь и гореть то нечему,но не работает.Прошу помощи, что я сделал не так и где искать.....Схема близка к оригиналу...

|
|
|
юрий911
|
| нормальное напряжение это фикция,в цифрах озвучь напряжение питания и на выходах микросхем 1,7 ноги ,тут питание двух полярное, если напряжение нормальное то плохие микросхемы либо перемаркировка микрух |
|
anatoliy_61
Завсегдатай
Сообщения: 475
|
| У меня по плате разведено питание однополярное, я его питаю от ЛБП и пробовал изменять от 5 до 16 В,у меня выводы 3,5,4 - это земля (-) питания а 8 вывод +, я не понял как замерять напруги на 1 и 7 ноге, мультиком по постоянке, я проверял сигнал наушниками от смартфона. |
|
|
юрий911
|
| какая схема такой и ответ, согласно схемы |
|
anatoliy_61
Завсегдатай
Сообщения: 475
|
| юрий911, вы просили замерять напруги на 1и 7 выводах, чем замерять по постоянке??? |
|
|
юрий911
|
| раз схема не соответствует твоей смысла нет обсуждать |
|
anatoliy_61
Завсегдатай
Сообщения: 475
|
Да они практически одинаковые, отличия незначительные, непринципиальные, у одного регулятор громкости стоит на входе, как у меня, у других на выходе или вообще его нет, но включение самой микрухи одинаковые....
ДОБАВЛЕНО 07/09/2025 13:50
Вот схема такая как у меня, только у неё минус не соединен с общим проводом

|
|
II3II
Передовик
Сообщения: 1054
|
| Это не минус, а средняя точка! вся проблема в том, что Вы не понимаете как работает операционный усилитель! |
|
anatoliy_61
Завсегдатай
Сообщения: 475
|
|
II3II
Передовик
Сообщения: 1054
|
это виртуальная средняя точка! посмотрите как она организована...Это могут быть 2 резистора... а может ОУ... Все измерения производятся от нее.. а не от минуса! На ней должно быть половина питания! А вы загнали усилитель в режим тупика... если вообще не спалили!
ДОБАВЛЕНО 07/09/2025 19:41
причем здесь ваша плата? Принцип работы одинаков для всех усилителей! |
|
anatoliy_61
Завсегдатай
Сообщения: 475
|
| Я не пойму тогда почему на плате нет отдельного контакта этой средней точки, хотя я только что проверил общий провод на входе и выходе усилителя и они не соедены между собой и с минусом питания и теперь я совсем ничего не понимаю..Я подал питание 16 В на контакты VCC и GND -- это правильно? Подключил Вход и выход и он должен заработать или нет??? |
|
II3II
Передовик
Сообщения: 1054
|
вход и выход пока можно никуда не подключать.... Подали питание 16 в. и смотрите что на микросхемах по постоянке. На выводах 3 и 5 должно быть половина питания! относительно минуса.. значит должно быть 8 вольт
ДОБАВЛЕНО 07/09/2025 20:14
зачем там контакт общего вывода? там ток не течет... он нужен только для правильной работы микросхемы ОУ |
|
anatoliy_61
Завсегдатай
Сообщения: 475
|
| Относительно какого провода мне производить измерения - минуса источника питания или чего??? |
|
II3II
Передовик
Сообщения: 1054
|
| Я ВАМ НАПИСАЛ ОТНОСИТЕЛЬНО МИНУСА! |
|
anatoliy_61
Завсегдатай
Сообщения: 475
|
| У меня 3 и 5 выводы микрухи соединены с 4 выводом и сидят на минусе....Может мерять на 2 и 6 выводах?? |
|
II3II
Передовик
Сообщения: 1054
|
| как они могут быть соединены? схема у вас перед глазами! ищите |
|
anatoliy_61
Завсегдатай
Сообщения: 475
|
| 5 вывод точно сидит на минусе источника питания, я проследил по плате,а вот 3 вывод не видно куда идет,но мультиком 3,4,5 звонятся на короткое между собой.. |
|
II3II
Передовик
Сообщения: 1054
|
| на вашей схеме в первом посте хорошо видно как запитываются микросхемы! там ноль делают двумя резисторами! так и должно быть! а чего вы там впаяли на это место.. вам виднее |
|
anatoliy_61
Завсегдатай
Сообщения: 475
|
Я не занимался никакой самодеятельностью, 5 вывод видно сидит на минусе, а 3 не видно куда идет, может когда сгорели микрухи, где-то сгорели и резисторы на короткое...
ДОБАВЛЕНО 07/09/2025 21:45
В первом посте схема взята с интернета, это не оригинальная схема моей платы, у меня нет точной схемы с моей платы(китайцы не положили схему),поэтому так трудно разобраться в этом лабиринте... |
|
II3II
Передовик
Сообщения: 1054
|
| какая разница откуда схема! подключение всегда будет одинаковым! по другому эти микросхемы работать не могут! сейчас они полностью заперты... и ничего не будут через себя пропускать! почитайте как работают ОУ... может поможет разобраться |
|