ESpec - мир электроники для профессионалов


Ford sound 2000 -2006 на десплее показывает 10

  Список форумов » Раскодировка

Следующая тема · Предыдущая тема
АвторСообщение
grecka_kiler 
Участник
Сообщения: 130
 
Сообщение #1 От 03/09/2012 11:23 цитата  

при подачи питания на дисплее показывает цифру 10 что это может быть на сколько я понял это счетчик попыток вода чем можно выличить
ГОГА рижский 
Бывалый
Сообщения: 40
ГОГА рижский
 
Сообщение #2 От 03/09/2012 16:35 цитата  

Обнулением счётчика попыток в EEPROM
Второй вариант:
Если пишет LOCK 10, то можно ещё раз (3 попытки) ввести ПРАВИЛЬНЫЙ!!! код.
Когда пишет LOCK 13, то попытки исчерпаны.
Можно скинуть попытки RESETERом, но только один раз.
grecka_kiler 
Участник
Сообщения: 130
 
Сообщение #3 От 04/09/2012 11:41 цитата  

да но не дает еще попыток да и код не знаю
gogita4444 
Участник
Сообщения: 107
 
Сообщение #4 От 04/09/2012 19:07 цитата  

http://teletehnika.info/241-programmy-i-programmatory-svoimi-rukami.html
vito43 
Заглянувший
Сообщения: 1
 
Сообщение #5 От 24/03/2013 12:28 цитата  

ребята всем привет помогите с раскодировкой магнитолы форд2006 соунд1 скиньте схему простого программатора лпт и как подключится к процу n760050bfkc108 заранее спасибо
Серж66 
Фанат форума
Сообщения: 5771
Серж66
 
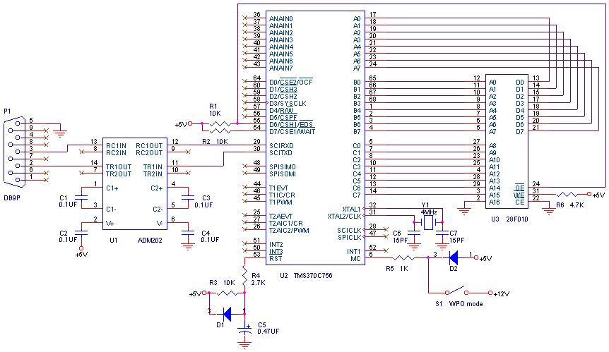
Сообщение #6 От 24/03/2013 12:58 цитата  

улыбка

  programator.jpg  77.5 КБ  Скачано: 536 раз(а)
puhovick 
Завсегдатай
Сообщения: 443
 
Сообщение #7 От 14/04/2013 15:59 цитата  

смех

Перейти: 
Следующая тема · Предыдущая тема
Показать/скрыть Ваши права в разделе

Интересное от ESpec


Другие темы раздела Раскодировка



Rambler's Top100 Рейтинг@Mail.ru liveinternet.ru