| Автор | Сообщение |
|
alecsei_81
|
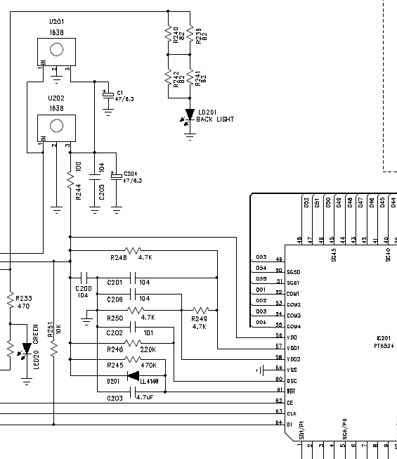
| MYSTERY MMD-540 стала тускнеть подсветка и теперь почти невидна.Кто сталкивался с такой проблемой прошу откликнуться.Заранее спасибо. |
|
|
геннадий попов
|
| Начом подсветка на диодах или ломпочках? |
|
n max
Модератор
Сообщения: 17598
|
| там несколько диодов соединены параллельно через резик-дохли по одному поэтому и тускнело |
|
Nik
Завсегдатай
Сообщения: 421
|
| n max писал: | | там несколько диодов соединены параллельно через резик-дохли по одному |
Может там все таки, один, супер яркий, под индикатор светит.
Снимок.PNG 38.01 КБ Скачано: 1226 раз(а)
|
|
Серж66
Фанат форума
Сообщения: 5771
|
геннадий попов, n max, Nik,
а кто читать правила будет, если Вас остановят на улице и зададут такой вопрос, ответ будет каким ааааааааа? |
|
|
alecsei_81
|
Спасибо за советы, кажеться разобрался, выгорели светодиоды в панели , будем менять  |
|