| Автор | Сообщение |
|
DrMcSheen
|
|
serega-64
Старший модератор
Сообщения: 10180
|
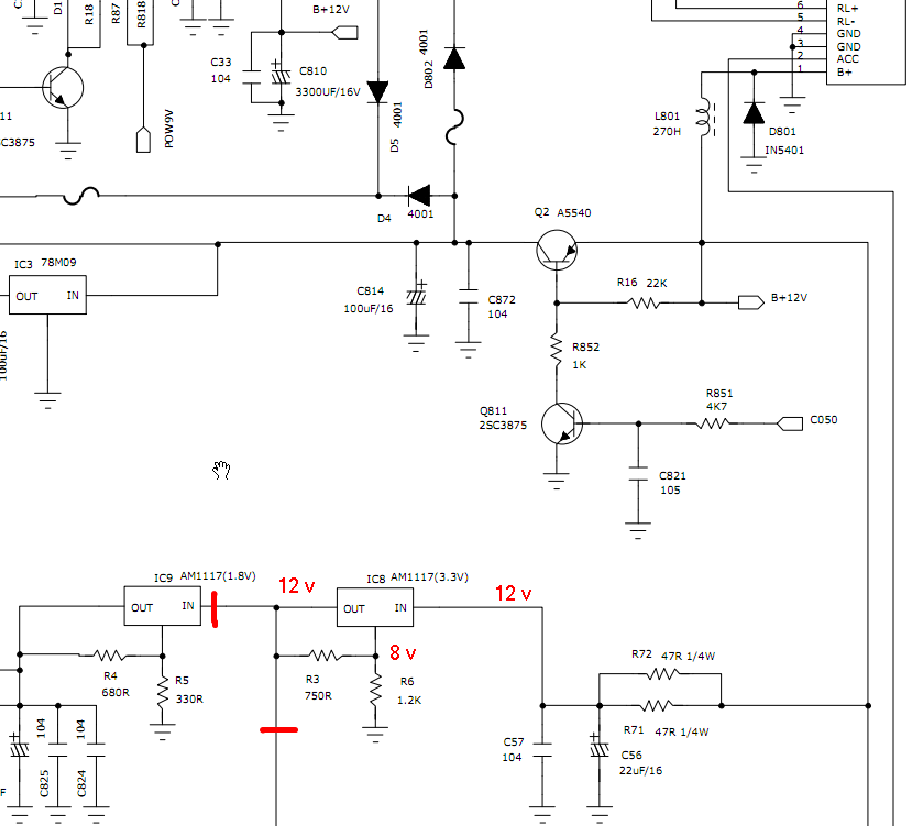
| DrMcSheen, А проверить задающий делитель R3, R6 и связь с землей и выходом оных? Если все присутствует и номиналы соответствуют, то таки да, скорей не сгорела, а изначально дохлая. Да и что б проверить нагрузочку то придется повесить, хотя бы резистор 10 ом. |
|
Lenchik
Фанат форума
Сообщения: 7937
|
| Если вы с номиналами резисторов не напутали, то на выходе должно быть восемь с половиной вольт, приблизительно. |
|
serega-64
Старший модератор
Сообщения: 10180
|
| Lenchik, Ну тут еще присутствует ненормальное вх. напряжение, обычно 5в, а с 12 до 3.3в, тут по любому будет греться или сгорит к чертям. |
|
ДядяЮра
Фанат форума
Сообщения: 4168
|
| AMS1117 надо ставить ADJ. А ты чего влупил -с фиксированным напряжением ? |
|
serega-64
Старший модератор
Сообщения: 10180
|
Кста, если поставил APL1117/AM61Z33, то она уже на 3.3в и делитель отпадает.
ДОБАВЛЕНО 06/11/2015 19:24
ДядяЮра, Во, и я о томж, опередил пока поклаве буцкал.  |
|
|
DrMcSheen
|
Ребят, ничего я не напутал и не влуплял, вообще ничего не менял, кроме 1117
Всё остальное родное, и 12В идёт с питающего разъёма через R72.
Вот с моделью накосячил, Hyundai H-CCR8086, оказывается. |
|
serega-64
Старший модератор
Сообщения: 10180
|
| DrMcSheen, Вот и разбирайся где косяк, аппарат то утебя и инфу выкладывай обдуманно, тебе тут много чего сказали, можно и выводы сделать. |
|
TTolya
Завсегдатай
Сообщения: 676
|
| DrMcSheen, процу всё равно кирдык уже... |
|