| Автор | Сообщение |
|
Virol
|
Модуль:
800 65DX-85SX-45DX
MINISEL
CFE39PL 226/02/04 (или 2E6/02/04 двойка и Е одно на другом напечатано)
546049900 -03
Проц.:
MC68HC908JL8CP (28 ног)
Выгорел частично разьем cnF (F8, F9, F10) с близлежащими дорогами и симисторами, конденсаторами (куски расплавленного металла собирал по всей плате). Дороги востановил, симисторы заменил. Дверь не срабатывала, пришлось на ходу симитировать закрытую дверь (перемычка F2-F10). После этого сразу открылся клапан залива холодной воды и ... больше не закрывался (пока не вырубил питание). Симистор целый. Насколько я понял, для его закрытия нужно чтобы проц подал 5В на управляющий симистора, чего он не делает. Дорогу к ноге (8 пин) перерезал и замерил напряжение при включении машины: 0,4В. Прозвонил ее на минус питания проца: 70(Ом), в то время как у других ГООраздо больше. Индикация работает, на ручку реагирует, в режиме теста даже двигатель запустил. Мог ли выгореть отдельный пин проца? Если да, то есть ли у когото он прошитый (куплю)? Или киньте пожалуста методу как шить (схемка как связать с компом и прогу, и прошивку). Буду очень благодарен. Заранее спасибо.



|
|
makke
Завсегдатай
Сообщения: 474
|
|
Dima700926
Модератор
Сообщения: 5120
|
| makke, проц моторола. По идее, шьется мотороловским прогером, но вот читается ли? |
|
|
Virol
|
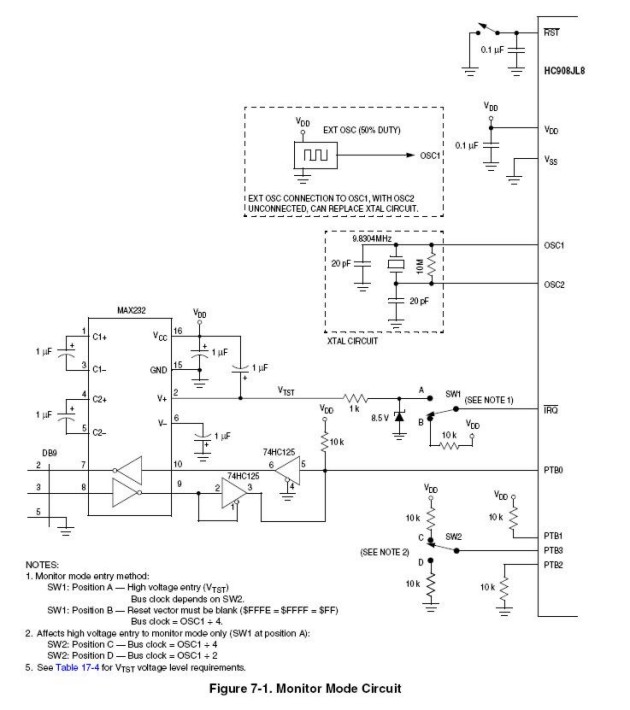
Вот что я нарыл в даташите:
7.1 Introduction
This section describes the monitor ROM (MON) and the monitor mode entry methods. The monitor ROM
allows complete testing of the MCU through a single-wire interface with a host computer. This mode is
also used for programming and erasing of FLASH memory in the MCU. Monitor mode entry can be
achieved without use of the higher test voltage, VTST, as long as vector addresses $FFFE and $FFFF are
blank, thus reducing the hardware requirements for in-circuit programming.
ДОБАВЛЕНО 24/03/2010 03:04
Но, блин, этот английский... у меня хромает. =(
Да, а вот к тексту, но я не уверен что это то, да и проги нет:
Proc.jpg 66.34 КБ Скачано: 3726 раз(а)
|
|
Рифат
Обыкновенный человек
Сообщения: 17778
|
| Цитата: | | этот английский... у меня хромает. =( |
и не только ангийский.
| Цитата: | | Насколько я понял, для его закрытия(эл. клапана ) нужно чтобы проц подал 5В на управляющий симистора, чего он не делает. |
Это с какого перепугу? |
|
ШАЮ
Завсегдатай
Сообщения: 468
|
| Цитата: | | Прозвонил ее на минус питания проца: 70(Ом), в то время как у других ГООраздо больше. |
Если намерял правильно, то процу - хана. Меняй, скорее всего плату. |
|
Dima700926
Модератор
Сообщения: 5120
|
grifat, "общий"-то - это как раз "+" проца. Раз порт пробит на "-", значит сим постоянно открыт.
Virol, в даташите есть большой параграф про "фьюзы". Моторола много внимания уделяет защите от несанкционированного доступа к дампу. Наверняка, какие-то лазейки остаются, но все не так просто, как кажется. |
|
xarl
Модератор
Сообщения: 21868
|
|
Рифат
Обыкновенный человек
Сообщения: 17778
|
Dima700926, ты мне Америку хочешь открыть?
Dima700926, с каких пор закрытие клапана управляется симистором? ну ка-ну ка,может быть клапана уже новые начали ставить,какие то особенные,которые ЗАКРЫВАЮТСЯ при подачи на на них напряжения. Чтоб клапан закрылся ,на управление симистором вообще не должно быть никакого сигнала.Ты читай внимательней,что пишет Virol . |
|
Dima700926
Модератор
Сообщения: 5120
|
Я внимательно читал. Virol меряет от "-" питания проца, поэтому и пишет, что нужно +5в для закрытия клапана. А ты - от "общего", поэтому пишешь про полное отсутствие сигнала. Разными словами про одно и тоже. Так что автор понял смысл действий процессора правильно, но у вас разные точки отсчета. Вот и все, никаких америк.  |
|
Рифат
Обыкновенный человек
Сообщения: 17778
|
Dima700926, я бы не сказал,судя по посту автору ,что он думает также как и ты. Хотя после прочтения твоего поста у него возникнет такая версия. |
|
Dima700926
Модератор
Сообщения: 5120
|
grifat, ты же сам видишь, автор - человек далеко неглупый, думающий. Ну, принял за "0" "минус" процессора. Характерно для тех, кто не сталкивался непосредственно со схемотехникой стиралок. Но ход мысли в приципе верен, расхождения только в терминологии. И мой пост для него не подсказка, а приведение своего, скажем так, тезауруса к общему с нами знаменателю, чтобы понимали, о чем он говорит. Когда себе машинку подключал (первый раз в жизни), спросил у продавца "хреновину типа удлинителя с краном сбоку", с тех пор спрашиваю "тройничковый кран". Представь, как продавец укатывался, глядя на мои комбинации из пальцев.  |
|
майкюэль
Модератор
Сообщения: 5279
|
| Virol, вообще то это типовуха.см личку. |
|
alexu
Передовик
Сообщения: 2659
|
майкюэль,там проц труп, какая типовуха может быть | Virol писал: | | Прозвонил ее на минус питания проца: 70(Ом), в то время как у других ГООраздо больше |
|
|
майкюэль
Модератор
Сообщения: 5279
|
|
Тучка
Хозяйка стратосферы
Сообщения: 3418
|
А какой смысл с ним бороться, такое повреждение плюс возможно неисправен процессор, ты на его ценник посмотри и поймешь, что не стоит он того... Тем более метал тек по всей плате, не факт,что после потерянного времени у тебя не вылезет еще что-нибудь.
ДОБАВЛЕНО 25/03/2010 08:09
ДОБАВЛЕНО 25/03/2010 08:09
Он не дорогой |
|
Spec
Спецсервис
Сообщения: 1646
|
anesthesia-laskina, а польза мастеру какая?
ДОБАВЛЕНО 25/03/2010 10:45
Я такие ремонтировал, правда менее обгоревшие. Проц живой был. Есть еще в запасе со сгоревшим процем, но целой платой. Как рас в таких случаях как этот я бы просто поменял проц на целой плате и все. А с замены платы польза не большая. |
|
Тучка
Хозяйка стратосферы
Сообщения: 3418
|
| Spec, Так вот и именно, что менее обгоревшие и проц живой! Ты сам представь если у него проц мертвый, то зачем связываться... Если бы заранее результат известен был то... Конечно большей плюс мастеру который огарок поднять сможет, но нужно ли это? |
|
|
Shadoweye81
|
|
Рифат
Обыкновенный человек
Сообщения: 17778
|
| Dima700926, а где автор говорит,что он замерял напряжения от - процессора? Что то я этого не наблюдаю. Он пишет ,что замерял напряжение ,с перерезанной дорожкой на 8 выводе--0,4В. Относительно чего был произведён замер--ничего не сказано. Я читаю в его посте только то ,что он проверил 8 вывод проца относительно - проца на ПРОБОЙ, где ему и выдало--70 Ом. |
|