ESpec - мир электроники для профессионалов


Lykey 852D не регулируется температура фена

  Список форумов » Другая аппаратура

Следующая тема · Предыдущая тема
АвторСообщение
m600SE 
Заглянувший
Сообщения: 2
 
Сообщение #1 От 03/11/2014 15:00 цитата  

Прислали мне из Китая подарок Lukey 852D. Решил попробовать ее в деле, сменил вилку, выкрутил фиксирующий болт. Включаю заработал компрессор температура показал 4-6 градусов , проверил регулятор потока воздуха работает, попытался повысить температуру фена. К моему удивлению температура осталась прежней 4-6.Накрутил на максимум стояла пол часа температура так и осталась без изменения. Грешил на фен проверил нагревательный элемент фена целый. Подскажите в чем может быть проблема???
Заранее спасибо!!!
PS: Lukey 852D Без +
FANTASTRON 
Передовик
Сообщения: 1405
FANTASTRON
 
Сообщение #2 От 03/11/2014 15:41 цитата  

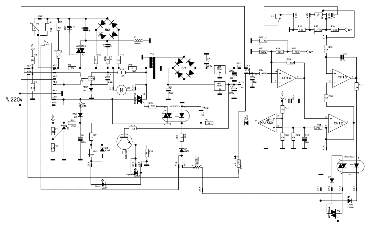
Вот схема. Смотрите.

  Schema Lukey 852D.GIF  51.77 КБ  Скачано: 638 раз(а)
m600SE 
Заглянувший
Сообщения: 2
 
Сообщение #3 От 28/11/2014 00:56 цитата  

Спасибо за схему. Два диода заменил два диода (прозванивались в обе стороны) но это не помогло((((. Остается прозвонить микросхему(HA17324), но возникает вопрос как?. Сам я не профессионал в радиоэлектронике. Знаю многое, но в прозвоне микросхем полный ноль
Rom-Zecs 
Передовик
Сообщения: 2900
 
Сообщение #4 От 28/11/2014 01:43 цитата  

А она на сколько вольт если вилку пришлось менять?
БЕЗЫМЯННЫЙ 
Бегущий по граблям
Сообщения: 7608
 
Сообщение #5 От 28/11/2014 07:45 цитата  

Rom-Zecs, раз компрессор не вылетел и регулятор потока работает, то наверное на 220. А вилок китаезных на 220 вы наверное ни разу не видали.
KRAB 
Распугиватель клиентов
Сообщения: 21704
KRAB
 
Сообщение #6 От 28/11/2014 09:34 цитата  

m600SE писал:
в прозвоне микросхем полный ноль
- "звони" Мастеру!

Перейти: 
Следующая тема · Предыдущая тема
Показать/скрыть Ваши права в разделе

Интересное от ESpec


Другие темы раздела Другая аппаратура



Rambler's Top100 Рейтинг@Mail.ru liveinternet.ru