| Автор | Сообщение |
|
SergUser
|
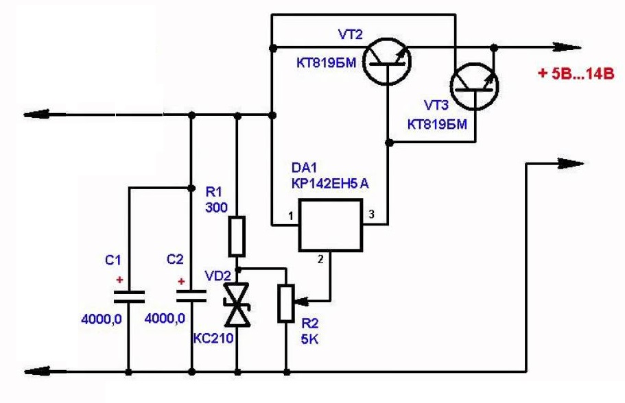
Привет всем. Ребята подскажите пожалуйста.Нужен был преобразователь на машину МАЗ с 24Вольт на 12Вольт. Собрал на КР142ЕН5А стабилизатор с ТРЕМЯ ПАРАЛЛЕЛЬНЫМИ на радиаторе выходными транзюками КТ819Б. Регулирует от 8-ми до 17-ти Вольт нормально...НО при подключении даже лампочки на 21Ватт транзюки нагрелись градусов до 80...А если включить больше нагрузки, то можно кипятить воду(...Схему прилагаю...Подскажите, что не так или другую схему.
24 в 12.jpg 72.72 КБ Скачано: 382 раз(а)
|
|
БЕЗЫМЯННЫЙ
Бегущий по граблям
Сообщения: 7608
|
| 21ватт на 12 в это примерно 2 ампера, падение на транзисторах 12 в умножаем на эти самые 2 ампера и получаем 24 ватта греющих транзисторы. Так что по данной схеме все так как и должно быть. Вас спасет только импульсный DC/DC преобразователь. |
|
|
SergUser
|
| Жаль...Для музыки надо меньше пульсаций...Выхода нет, придётся лепить импульсник...Подскажите схемку, можно слепить импульсник на ПОЛЕВИКЕ и выход сделать на КТ819-х???... или же наоборот надо лепить сам генератор на БИПОЛЯРНЫХ а выход делать на ПОЛЕВИКАХ???......Чтоб НИЧЕГО негрелось... |
|
|
Snas
|
| Так а почему не протянуть 12 вольт с аккумулятора ? |
|
|
SergUser
|
| Всё правильно.Так и скажу знакомому чтоб тянул провод от АКБ.Просто неужели Китаёзы умнее нас???У меня два китайских РЕГУЛИРУЕМЫХ ПО ЯРКОСТИ светильника 220В и по 150Ватт лампы (Ильича), дак вот там регулятор стоит переменный резистор и регулятор типа LM-ки какой-то БЕЗ РАДИАТОРА и НЕ ГРЕЕТСЯ.Также имеется регулятор от пылесоса(400Вт регулирует) и тож НЕ ГРЕЕТСЯ.А тут 3 Ампера и КИПЯТОК!!!!!!!! |
|
БЕЗЫМЯННЫЙ
Бегущий по граблям
Сообщения: 7608
|
| SergUser, а вы попробуйте внимательно (ВНИМАТЕЛЬНО) посмотреть на тот регулятор типа LM-ки и может быть поймете почему не греется. |
|
victorx
Передовик
Сообщения: 2116
|
| SergUser писал: | | Всё правильно.Так и скажу знакомому чтоб тянул провод от АКБ.Просто неужели Китаёзы умнее нас???У меня два китайских РЕГУЛИРУЕМЫХ ПО ЯРКОСТИ светильника 220В и по 150Ватт лампы (Ильича), дак вот там регулятор стоит переменный резистор и регулятор типа LM-ки какой-то БЕЗ РАДИАТОРА и НЕ ГРЕЕТСЯ.Также имеется регулятор от пылесоса(400Вт регулирует) и тож НЕ ГРЕЕТСЯ.А тут 3 Ампера и КИПЯТОК!!!!!!!! | типа LM стоит симистор вероятно  |
|
|
SergUser
|
| Посмотрел...Вроде 4-диода, переменник, кондёр и типа как вроде теристор стоит(БЕЗ радиатора и ОЧЕНЬ мелкий)...Получается постоянка 220В что ли регулируется тиристором последовательно лампе......А почему бы так не сделать на преобразователе 24/12 В? |
|
YRI,LV
Завсегдатай
Сообщения: 370
|
| SergUser писал: | | Нужен преобразователь с 24Вольт на 12Вольт. Собрал на КР142ЕН5А стабилизатор с ТРЕМЯ ПАРАЛЛЕЛЬНЫМИ на радиаторе выходными транзюками КТ819Б. Регулирует от 8-ми до 17-ти Вольт нормально...НО при подключении даже лампочки на 21Ватт транзюки нагрелись градусов до 80...А если включить больше нагрузки, то можно кипятить воду(...Схему прилагаю...Подскажите, что не так или другую схему. | если нужны именно 12v то из схемы следует убрать переменный резистор а вместо КС210 поставить стабилитрон Д808 на 8v аещЁ надЁжней Д815Б( двуноправленный стабилитрон там ненужен ) число транзисторов увеличить до 4-х прикрутить к мощному радиатору - должен быть изолирован от массы (-) в эмитеры в ОБЯЗАТЕЛЬНОМ !порядке поставить резисторы по 0,2ом 2w и ввести защиту от КЗ линейный стабилизатор правильно рассчитанный и изготовленный лучшее что есть ! |
|
Rom-Zecs
Передовик
Сообщения: 2900
|
| SergUser писал: | | Привет всем. Ребята подскажите пожалуйста.Нужен был преобразователь на машину МАЗ с 24Вольт на 12Вольт. Собрал на КР142ЕН5А стабилизатор с ТРЕМЯ ПАРАЛЛЕЛЬНЫМИ на радиаторе выходными транзюками КТ819Б. Регулирует от 8-ми до 17-ти Вольт нормально...НО при подключении даже лампочки на 21Ватт транзюки нагрелись градусов до 80...А если включить больше нагрузки, то можно кипятить воду(...Схему прилагаю...Подскажите, что не так или другую схему. |
Сдай этот хлам в цвет.
Берёшь строчник ампер на 20, составной к нему прикорячиваешь на тот же радиатор,( 2 ампера, 10 ватт хотя бы), и линейный стаб НОРМАЛЬНЫЙ lm317 или вроде того, с делителем по даташиту, на отдельный радиатор или через прокладку и всёёё! Это будет работать |
|
rommy
Модератор
Сообщения: 3188
|
| SergUser писал: | | Жаль...Для музыки надо меньше пульсаций...Выхода нет, придётся лепить импульсник...Подскажите схемку, можно слепить импульсник на ПОЛЕВИКЕ и выход сделать на КТ819-х???... или же наоборот надо лепить сам генератор на БИПОЛЯРНЫХ а выход делать на ПОЛЕВИКАХ???......Чтоб НИЧЕГО негрелось... |
Линейные схемы не подходят.разве что зимой,обогревать машину.без обдува вентилятором и большого радиатора не обойтись.Если и делать на биполярных,то брать их только в мет. корпусе.в эмиттерах ставить по куске нихрома 0,05ом.чтоб токи выровнять через транз.
Поетому лучше делать импульсный преобразователь на полевиках.На биполярных больше падение напряжения и больше нагрев..
я делал один раз по такой схеме
http://pro-radio.ru/auto/3498-2/
схема внизу страницы.
немного упростил схему только.
при нагрузке лампой от фары радиаторы с полевиками нагрелись градусов до 40,не больше.радиаторы были сняты из компового бп.с него же и дросслеь 100мкг взять,только перемотать надо. и диодную сборку MBR3045 с шим TL494 оттуда же.Плату поместил в тот же корпус из комп. бп,вентилятор оставил.
разводка платы есть.вручную рисовал.
по сути делал из хлама.купил только супрессор 1,5KE36 и 2 шт IRFZ48N,установил вместо тех что на схеме.
или делать по другим схемам,но пробовать как будут работать.но ета реально рабочая.
или не заниматся ерундой и купить готовый.
| Snas писал: | | Так а почему не протянуть 12 вольт с аккумулятора ? . |
как вариант,но!
тот один аккумулятор может недозаряжатся,и потом может быть такое что машина не заведется. |
|
YRI,LV
Завсегдатай
Сообщения: 370
|
| SergUser писал: | | Жаль...Для музыки надо меньше пульсаций...Выхода нет, придётся лепить импульсник....Чтоб НИЧЕГО негрелось... | с ИБП конечно грется будет поменьше только вот помехи будут жуткие прийдется всЁ экранировать развязывать LC по питанию радио так точно непослушать будет , вобщем вся работа в разочарование ! советую вам как предложил выше а для того чтоб негрелись транзисторы нужно до стабилезатора включить БАЛАСТНЫЙ резистор провлочный последовательно он же будет работать и как защита от КЗ в нагрузке ! |
|
Rom-Zecs
Передовик
Сообщения: 2900
|
YRI,LV, тмпульсники разные бывают, но это так, оффтоп.
А вот баласт глупая идея, ограничивает потребление и диаппазон входных напряжений, напроч убивает смысл линейного стаба |
|
rommy
Модератор
Сообщения: 3188
|
| YRI,LV писал: | | с ИБП конечно грется будет поменьше только вот помехи будут жуткие прийдется всЁ экранировать развязывать LC по питанию радио так точно непослушать будет , вобщем вся работа в разочарование ! |
Это зависит от схемы.
Фильтрами надо всё развязывать,хотя бы от помех которые лезут из системы зажигания.
| YRI,LV писал: | | советую вам как предложил выше а для того чтоб негрелись транзисторы нужно до стабилезатора включить БАЛАСТНЫЙ резистор провлочный последовательно он же будет работать и как защита от КЗ в нагрузке ! |
Последовательно с эмиттерами надо.а зачем он ДО стабилизатора?чтоб была ещё одна тепловыделяющая деталь?
от защиты кз есть предохранители. |
|
YRI,LV
Завсегдатай
Сообщения: 370
|
думаю что технически грамотный радиолюбитель-радиоинжинер всЁ и так видит что правильно а что глупо , баластный резистор наиболее оптимальное и грамотное решение включенный до линейного стабилизатора нужно только расчитать изходя из тока потребления магнитолы , а вот придлогать строчный транзистор это глупо , без обид
ДОБАВЛЕНО 29/12/2017 23:05
rommy - до стабилизатора чтоб снизить рассеиваемую мощность на транзисторах их нагрев и как следствие площадь радиатора |
|
rommy
Модератор
Сообщения: 3188
|
| YRI,LV писал: |
до стабилизатора чтоб снизить рассеиваемую мощность на транзисторах их нагрев и как следствие площадь радиатора |
ок.а почему их тогда не увеличить в эмиттерах?если при 0,2ом будет нагрев,тогда поставить 1ом.
и нагрузить схему током 5-7ампер.
Энергия просто так никуда не денется.Если упадёт нагрев,значит упадет отдаваетмый ток,потому что увеличили сопротивление.
Хотя автор пусть пробует не на лампу нагружать,а сразу на магнитолу.
ток ее потребления большой только если включать макс. звук.а обычно простая с сидюком,около 5-6 ампер.китайская и того меньше.Если двухдиновая с экраном, жпс и пр. наворотами тогда больше потреблять будет.Но надо контролировать стабильность вых. напряжения,будут просадки или нет.
Поставить три шт 819 в металле,также можно один кт827а применить,он составной,с бОльшим коэф. передачи и током 20ампер. и к радиатору вентилятор,без охлаждения никак в таких схемах.и сам радиатор лучше массивный с толстым основанием применить.
также есть простые схемы где вместо лм317 применяют импульсные LM2576.но надо пробовать как работать будут. |
|
YRI,LV
Завсегдатай
Сообщения: 370
|
в эмитерах обязательно нужны резисторы но для выравнивания токов через транзисторы без них нельзя из за разброса обычно ставят 0,1-0,2ом , в эмитерах ставить большие нельзя как вы предложили иначе небудет стабилизации при динамичной нагрузке магнетолы только до стабилизатора
ДОБАВЛЕНО 29/12/2017 23:44
если КТ819 в метале то с баластным резистором хватит и одного транзистора |
|
Rom-Zecs
Передовик
Сообщения: 2900
|
| YRI,LV писал: | думаю что технически грамотный радиолюбитель-радиоинжинер всЁ и так видит что правильно а что глупо , баластный резистор наиболее оптимальное и грамотное решение включенный до линейного стабилизатора нужно только расчитать изходя из тока потребления магнитолы , а вот придлогать строчный транзистор это глупо , без обид
|
| rommy писал: | ***
Поставить три шт 819 в металле,также можно один кт827а применить,он составной,с бОльшим коэф. передачи и током 20ампер. и к радиатору вентилятор,без охлаждения никак в таких схемах.и сам радиатор лучше массивный с толстым основанием применить.
***
|
Хотел предложить но меня гуру опередили. Автор - так и сделай, 825 лучше чем 819 (если верить справочнику)
А если без приколов - строчник захочешь, не угробишь, а 819 и тем более 825, даже просить не надо, сами дохнут |
|
YRI,LV
Завсегдатай
Сообщения: 370
|
| КТ827 и КТ825 это составные дарленгтоны у них есть недостатки на одном кристале 2 транзистора и их нельзя паралелить , достоинство только в h21 , КТ819 и КТ818 в металле очень надЁжные при небальшом h21 неплывут по току и можно паралелить сколь угодно с R0,1-0,2om , в качестве бал-резистора со стороны колектора хорошо подойдут ОПЭВ-10 или ОПЭВ-20 всЁ просто и надЁжно и никаких импульсных помех |
|
rommy
Модератор
Сообщения: 3188
|
| YRI,LV писал: | | КТ827 и КТ825 это составные дарленгтоны у них есть недостатки на одном кристале 2 транзистора и их нельзя паралелить |
какой бы не был транзистор или несколько их будет,но только металл.самое главное тестить надо не с лампой,а с магнитолой.
транзисторы на совдеповский радиатор (с вентилятором) и будет работать.
| Rom-Zecs писал: | | а 819 и тем более 825, даже просить не надо, сами дохнут |
по какой причине?
может брак попадается,они и дохнут.
хотя,где сейчас нормальный кт825 найти. |
|