ESpec - мир электроники для профессионалов


Схема на ламинатор FELLOWES EXLA3-2

  Список форумов » Схемы и сервис-мануалы

Следующая тема · Предыдущая тема
АвторСообщение
Lupik2 
Бывалый
Сообщения: 76
 
Сообщение #1 От 25/09/2010 11:10 цитата  

Доброго времени суток! На ламинаторе сломан датчик температуры (треснул на две части). На вид стекляный по размеру диода 1N4148, без маркировки.Подскажите, кто знает что за датчик, может кто чем менял его или поделитесть схемой на данный аппарат.
muhsv 
Заглянувший
Сообщения: 1
 
Сообщение #2 От 10/01/2015 14:45 цитата  

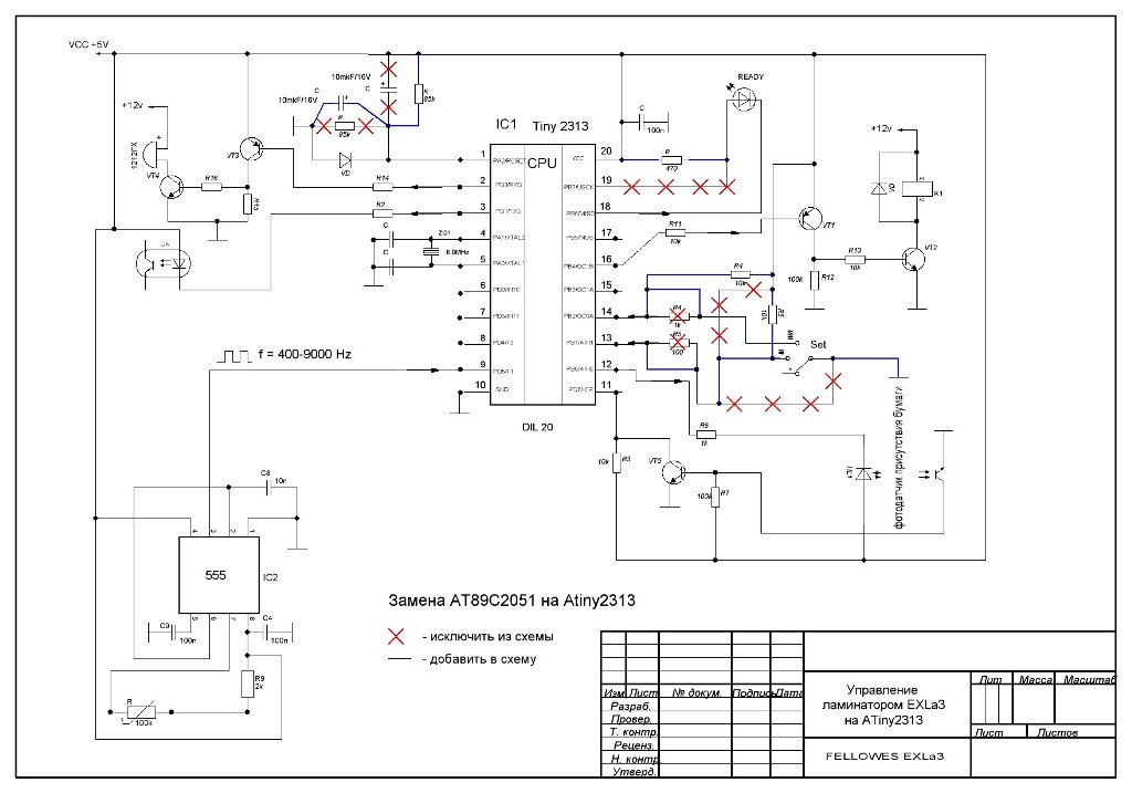
Добрый день. В данных ламинаторах используется терморезистор в стеклянном корпусе. При ремонте данного ламинатора замерял данный терморезистор при 25 градусах 96 кОм. Если не работает плата управления на МК AT89C2051 могу предложить вариант переделки схемы на МК ATiny 2313 с прошивкой. Восстановлено 5 ламинаторов. Переделка обеспечивает все режимы работы ламинатора: Холодный, горячий с температурой валов 110 градусов и 125 градусов. Звуковую сигнализацию готовности, сигнализацию предупреждения наличия бумаги раньше нагрева валов, сигнализацию аварии при не исправности датчика температуры. Защиту от перегрева, снятием высокого напряжения.Схему переделки выкладываю. Если интересно пишите E-mail:

  Фрагмент схемы переделки.JPG  110.23 КБ  Скачано: 1244 раз(а)

Перейти: 
Следующая тема · Предыдущая тема
Показать/скрыть Ваши права в разделе

Интересное от ESpec


Другие темы раздела Схемы и сервис-мануалы

22


Rambler's Top100 Рейтинг@Mail.ru liveinternet.ru