| Автор | Сообщение |
|
Whisper119
|
| Ищу схему БП так как он погорел, а именно кондер С101, шим U101 (fan7601), резистор R111, транз.Q101 и smd кондер С104. Меня интересуют последнии два так как они выгорели совсем и на них невозможно прочитать маркировку. |
|
Rom-Zecs
Передовик
Сообщения: 2900
|
http://remont-aud.ucoz.ru/forum/15-67-1?l2q9sY
c104 типо такого?
 |
|
|
Whisper119
|
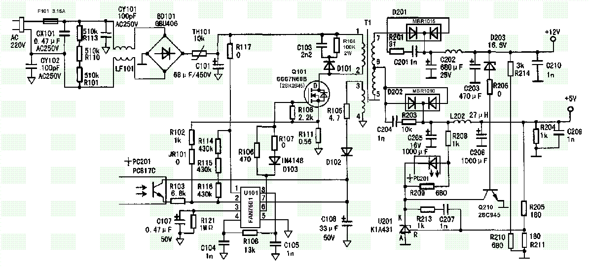
Приношу свои извенения за свою нетерпеливость, схему нашел.
ДОБАВЛЕНО 25/03/2014 15:55
| Rom-Zecs писал: | http://remont-aud.ucoz.ru/forum/15-67-1?l2q9sY
c104 типо такого? |
Нет. Типо такого:

1751.png 58.41 КБ Скачано: 2098 раз(а)
|
|
eduard2
Модератор
Сообщения: 4783
|
Whisper119, на название у твоего БП +Инвертор есть или он no name У меня есть инфа ,что у тебя должен стоять АI-0066 а вот инфа которой я взял , что у такой БП http://monitor.espec.ws/section33/post779211.html
а вообще название надо своего БП писать какой ищешь у нас тут не форум экстрасенсов  |
|
|
Whisper119
|
| eduard2, Я же сказал что уже нашел и приложение сделал. Но все же спасибо. |
|