| Автор | Сообщение |
|
Iskander
|
Привет
нужна схема бп LK--OP416001A или параметры стеклянного SMD стабилитрона в позиции Z2 . у катода едва заметная голубая полоска. |
|
Ирина Слава
Передовик
Сообщения: 1040
|
|
|
Iskander
|
Ирина Слава, Спасибо.
Видел я этот пост
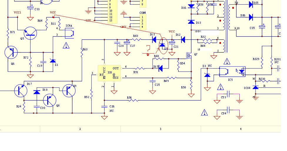
Схема не соответствует блоку , да и без указания номиналов  |
|
Ирина Слава
Передовик
Сообщения: 1040
|
| Iskander, в таком случае,рисуем участок схемы с ШИМом если это первичка и по datasheet смотрим типовое включение.Также никто не отменял найти похожие БП с этим ШИМ тем более что этот блок применяется в нескольких марках ТВ под разными брендами |
|
|
Iskander
|
| Ирина Слава, хорошо, завтра нарисую... |
|
|
Iskander
|
|
Ирина Слава
Передовик
Сообщения: 1040
|
| Iskander, где стоит твой БП(марка-бренд),мы ищем чёрную кошку в ...... .Уже давно бы нашёл миллион схем на OB2273,SG6858,LD7536(маркировка 36А9 ниже 033) и т.д. . А просто ставь стаб.18v и будет тебе счастье, НО!, проверяй обвязку и меняй ШИМ,просто так зенер по VCC не горит, иначе будет бах. |
|
|
Iskander
|
Ирина Слава, Стабилитрон установил на 18в , среднее значение от параметров шим, заодно заменил оптопару . Тв отдан и работает нормально.
Тему можно закрыть и отметить решеной. |
|
Ирина Слава
Передовик
Сообщения: 1040
|
| Iskander, вот и славно.Тему закрыть и отметить решённой надо самому. |
|