| Автор | Сообщение |
лукавый
Завсегдатай
Сообщения: 697
|
Нужна схема на бп MP123B-CX
ТВ работает звук есть
Выгорела та часть на розжиг остались только
маленький транзистор Q28,Q29 в уголь R22 .
Можно конечно купить с боя но хотелось бы самому востановить эту часть схемы. |
|
eduard2
Модератор
Сообщения: 4783
|
лукавый, 1 - Напиши правильное название TV в заголовки темы ,т.е Helix 2- Что оно тебе даст если схема Megmeet MP123B-CX- идёт без номиналов элементов 3- фотку кинь со стороны платы ЗЫ- только на два элемента могу дать тебе инфу Q29 - AOD450 , R22=102
от сюда скачаешь схему http://www.jdwx.info/page-333409.html : |
|
лукавый
Завсегдатай
Сообщения: 697
|
на месте этом где Q29 всё выгорело,со строны деталей тоже выгорело.
Название списано с шилдика на тв. |
|
Евгений373
Фанат форума
Сообщения: 3908
|
| лукавый писал: |
Название списано с шилдика на тв. |
Можно фото шильдика глянуть?  |
|
лукавый
Завсегдатай
Сообщения: 697
|
| eduard2, как открыть эту ссылку? |
|
eduard2
Модератор
Сообщения: 4783
|
лукавый, | Цитата: | | eduard2, как открыть эту ссылку? | Молча ,сделай там регу и набери очки для скачивания - здесь тебе набор таких схемок ,на выбор http://www.jdwx.info/thread-426288-1-1.html
| Цитата: | | маленький транзистор Q28,Q29 | что значит маленькие? корпус какой они имеют ( говоришь ты как ламер чесслово) в твоём БП в параллельно включены - предполагаю что они одинаковые ,т.е AOD450 - мож IRF630 в парить туда если место позволяет ? (Китаёзы любят так включать транзики ) зачем далеко ходить у нас на сайте тема была по поводу твоего БП ( там же в теме есть скрин в инверторе два полевика вкл. параллельно) http://monitor.espec.ws/section31/topic255262.html
ЗЫ- И тему в заголовке исправь на правильное название аппарата  |
|
лукавый
Завсегдатай
Сообщения: 697
|
| eduard2, сайт хороший но там всё на ироглифах.Как качать и регистрироваться.Может поможите скачать от туда. Транзистор Q28 SMD и Q29тоже. |
|
semvictor
Фанат форума
Сообщения: 3099
|
лукавый, R22 = 102(1 ком) ,например...Остальное по аналогии...

|
|
лукавый
Завсегдатай
Сообщения: 697
|
semvictor, Сопротивления ни одни не указаны.R22 здесь на схеме нет.
А вообще можно както засветить подсветку отдельной схемой? |
|
semvictor
Фанат форума
Сообщения: 3099
|
лукавый, Что значит ...R22 здесь на схеме нет...???Ты не догадываешься где и для чего он стоит?Тогда надо сменить профиль деятельности-здесь (да и нигде на таких форумах)не будут тыкать носом в деталь и подсказывать конкретные решения...  |
|
eduard2
Модератор
Сообщения: 4783
|
semvictorПривет! | Цитата: | | semvictor, Сопротивления ни одни не указаны.R22 здесь на схеме нет | Так таки да нет сопро R22- в твоём скине от БП MEGMEET MP123T-24TL (с Танюхи его взял ) - (там схема не много по другому схема построена) и там нет схемы инвертора ,где выгорили данные детали в БП топикстартёра
лукавый,| Цитата: | Выгорела та часть на розжиг остались только
маленький транзистор Q28,Q29 в уголь R22 . | я же тебе писал что | Цитата: | | схема Megmeet MP123B-CX- идёт без номиналов элементов | во всяком сучаи я ещё не встречал схему от Megmeet -что бы в ней были указаны номиналы деталей ( это контора по хлещё будет чем Delta Electronics) какие сопро тебя интересуют? ( у тебя какая модуфикация от схемы на MP123 ) ШИМ- то я твой знаю какой стоит ( от хитро сделанные Китаёзы - не написали какая микруха там стоит - они могли любую туда впендюрить ОВ2273,LD7530/35,FAN6882) а вот что у тебя за микруха в инверторе стоит ? ( это даже интересно ,я её по пинам не смог вычислить ) кстати если у тетя там полевик Q29-AOD450 и Q28=4401(SOT23-корпусе транзик N-P-N ) +R22-который ( по схеме на МР123 стоит в цепи К Q28 ) то явно у тебя накрылась микруха IC6 -(на 8 пинов )-вот озвуч её как она у тебя звётся ?
PS-пока тебе даю два скрина 1- это фотка данного участка схемы где выгорили такие же элементы как и у тебя , в отличии от транзика Q28 ( тоже один искал их номиналы ) 2- схема инвертора ( мог бы и по ссылки скачать на СМ от Haier -там есть это БП )
 |
|
semvictor
Фанат форума
Сообщения: 3099
|
eduard2,Эд!Там ничего сложного и неузнаваемонезаменимого нет...  |
|
eduard2
Модератор
Сообщения: 4783
|
| semvictor, Ага .. этт для тебя там, может не чего и нет "неузнаваемонезаменимого " а вот для меня ( я уже не говогю про ТС) не понятка ,что за микра стоит под IC6 -а.. мож мне поведаешь что это за зверь такой ( я у Славы на сайте так и не смог её подобрать по пинам) |
|
semvictor
Фанат форума
Сообщения: 3099
|
| eduard2, BIT3251...в качестве IC6 ... |
|
eduard2
Модератор
Сообщения: 4783
|
|
semvictor
Фанат форума
Сообщения: 3099
|
eduard2, Это я не оттуда выдал... У меня был другой источник,но в нем тоже эту плату потрошили... |
|
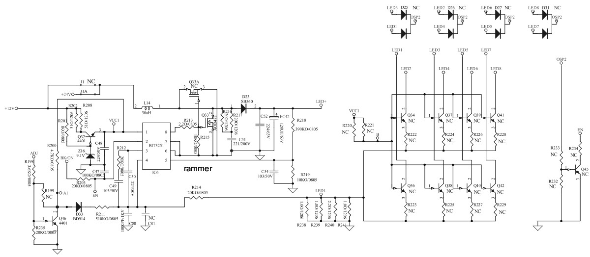
RAMMER
Передовик
Сообщения: 1027
|
| eduard2 писал: | | я ещё не встречал схему от Megmeet -что бы в ней были указаны номиналы деталей | eduard2 бывают и сноминалами ...
Приложить две схемы и поставить номиналы или изменить позиционные номера (кому как больше нравится) думаю не составит большого труда .


MP123 IC6 BIT3251.JPG 93.82 КБ Скачано: 1270 раз(а)
|
|
лукавый
Завсегдатай
Сообщения: 697
|
| eduard2, указана именно та часть платы которая выгорел,но тут она по божески ещё сгорела,у меня вообще в уголь плоть до дыры. Микросхему сообщу только во вторник,на выходном. |
|
лукавый
Завсегдатай
Сообщения: 697
|
eduard2, Микросхема IC6 RT8525 стоит.
Сопротивления надписи остались видно чуть чуть R59.R22.R11.Q28 Q29дыра. |
|
eduard2
Модератор
Сообщения: 4783
|
лукавый, сам смотри Q28 -такой же как и все у тебя транзики в корпусе SOT23 с кодом W2 xx -N-P-N ( на этой фотки плохо видно ),написана на нём W2xx- думаю что это MMBT(D)4401,Q29-AOD450 ,R11-330 R22-102(1K) R59-700 ( или 200 вроде он у тебя идёт с коллектора Q28 на затвор Q29) -во всяком случаю так на этой фотки видно ( это фотка действительно от твоей модель БП я это фотку чуть улучшил по качеству ,лучше сделать не могу)
PS-используй калькулятор по определению СМД сопро
вот тут фотки твоего БП ( с увеличением- ну качество хреновое) это я тебе даю для сравнения печати моей и всего твоего БП ( для сопоставления) МР123В-СХ1 |
|